Теория ограничений Голдратта. Системный подход к непрерывному совершенствованию - Уильям Детмер
Книгу Теория ограничений Голдратта. Системный подход к непрерывному совершенствованию - Уильям Детмер читаем онлайн бесплатно и без регистрации! Читать онлайн вы можете не только на компьютере, но и на андроид (Android), iPhone и iPad. Наслаждайтесь!
220 0 11:15, 21-05-2019Книга Теория ограничений Голдратта. Системный подход к непрерывному совершенствованию - Уильям Детмер читать онлайн бесплатно без регистрации
У этих двух логических построений также есть одна важная общая черта – в обоих важна временная последовательность происходящего, т. е. должен соблюдаться корректный логический ход событий. Именно поэтому ППР и ДП применяются при создании процедур и проверочных списков (чек-листов).
В некоторых случаях ДП может служить основой для построения дерева преобразований (рис. 7.4). Дерево перехода определяет условия, необходимые для решения поставленной задачи, выстраивает их в хронологическом порядке, и эти условия (ПЦ) могут в дальнейшем использоваться в ППР как ожидаемые результаты запланированных нами действий. План преобразований, в свою очередь, представляет подробную пошаговую инструкцию реализации каждой промежуточной цели (ПЦ) из дерева перехода.

Поскольку план преобразований позволяет воплотить теорию на практике, перевести идеи в действия, то сфера его применения практически безгранична. Варианты использования этого логического построения можно разделить на два типа: для повседневных текущих задач с четко очерченными границами; для перевода комплексных стратегических планов в конкретные проекты.
Предположим, начальство поручило вам организовать конференцию с участием как местных, так и приезжих специалистов. Вам нужно будет составить программу мероприятия, найти помещение, оборудование, подготовить материалы, определить докладчиков, организовать размещение в гостинице для приезжих, питание и транспорт и многое другое. Как со всем этим справиться и не упустить чего-нибудь важного (рис. 7.5)?

Или другой пример: в вашей организации существует некая годами выработанная многошаговая процедура, которая нигде не описана. Необходимости в этом описании раньше не было, так как сотрудник, отвечающий за процедуру, делал всю работу сам на протяжении более 30 лет и хорошо знал все тонкости и нюансы дела. Проблема возникла, когда человек этот ушел на пенсию, а на его место взяли неопытного выпускника вуза. Нового сотрудника необходимо было обучать, а в организации не оказалось специалиста, который мог бы рассказать о рабочем процессе, и не осталось никаких описательных материалов.
Или, например, вам предстоит искать работу, и вы не знаете, с чего начать: позвонить друзьям, написать и разослать резюме, поискать в газетах? Или сначала надо определиться, в какой области и как именно вы видите развитие своей карьеры? Очевидно, что все перечисленные выше шаги важны, но в какой последовательности к их лучше осуществлять (рис. 7.6)? Будет ли одна и та же последовательность шагов в равной степени оптимальной, если оценивать карьеру с точки зрения размера заработной платы или возможности самореализоваться?

Все перечисленные ситуации требуют рассмотрения через призму плана преобразований. Первый и последний примеры – это, скорее всего, одноразовые проекты, задачи и граничные условия которых уникальны. Поэтому необходим индивидуальный подход, и готовый шаблон логического построения не подойдет. Во втором же примере кроме плана преобразований может понадобиться пошаговый проверочный список, алгоритм стандартных действий, необходимых при определенных условиях («Если А, то делай Б, а если В, то делай Г и пр.»).
Голдратт задумывал план преобразований не как инструмент для решения повседневных вопросов, а как финальный и решающий этап, завершающий начатое в трех предыдущих построениях – диаграмме разрешения конфликтов, дереве будущей реальности и дереве перехода.
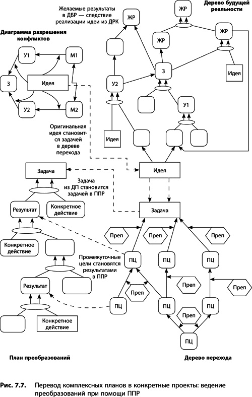
План преобразований – это инструмент, позволяющий разработать последовательность конкретных действий, которые необходимы для реализации идей, предложенных в ДРК, ДБР и ДП. Согласно концепции Голдратта, для непрерывного совершенствования системы сначала следует определить, что именно в ней нужно изменить. Затем нужно разобраться, какой бы вы хотели видеть систему (на что изменить). И только потом можно решать, как именно осуществить перемены. План преобразований дает окончательный ответ на этот вопрос (см. рис. 7.7).

Обратите внимание, что для реорганизации компании могут потребоваться несколько ППР, ведь не исключено, что ДБР будет содержать несколько существенных системных изменений, нестандартных идей прорыва. А поскольку каждая идея может быть составной и требовать целого ряда действий, то удобнее построить несколько отдельных планов преобразований, чем создавать единый план реализации всех идей.
Так, задача в ДБР – полностью реставрировать «форд», модель А 1930 г. выпуска. Один способ здесь – починить двигатель, другой – восстановить кузов, третий – обновить отделку салона. Все эти этапы можно прорабатывать в отдельных планах преобразований, где будет определена последовательность действий, необходимых для реализации каждой из идей (рис. 7.8).

Альтернативный вариант – построить общее дерево перехода с задачей «восстановить старинное авто», чтобы выработать последовательность промежуточных целей, ведущих к решению основной задачи, а потом при помощи плана преобразований наполнить полученную схему конкретными деталями. В этом случае все ПЦ из ДП переходят в ППР в качестве конкретных результатов.
Прочитали книгу? Предлагаем вам поделится своим впечатлением! Ваш отзыв будет полезен читателям, которые еще только собираются познакомиться с произведением.
Уважаемые читатели, слушатели и просто посетители нашей библиотеки! Просим Вас придерживаться определенных правил при комментировании литературных произведений.
Просьба отказаться от дискриминационных высказываний. Мы защищаем право наших читателей свободно выражать свою точку зрения. Вместе с тем мы не терпим агрессии. На сайте запрещено оставлять комментарий, который содержит унизительные высказывания или призывы к насилию по отношению к отдельным лицам или группам людей на основании их расы, этнического происхождения, вероисповедания, недееспособности, пола, возраста, статуса ветерана, касты или сексуальной ориентации. Просьба отказаться от оскорблений, угроз и запугиваний. Просьба отказаться от нецензурной лексики. Просьба вести себя максимально корректно как по отношению к авторам, так и по отношению к другим читателям и их комментариям.
Надеемся на Ваше понимание и благоразумие. С уважением, администратор My-Books.me.
Оставить комментарий
-
Александра15 январь 09:37
Очень интересная книга! Особенно, если любишь психологию и хочешь понимать себя и других. Обязательно послушаю до конца. Спасибо....
Кригер Борис – Гнев
-
Галина25 май 13:02
Очень уважаю Артема Шейнина, книга замечательная, очень мне близкая по духу.Перечитываю уже второй раз, столько пережитого и не...
Мне повезло вернуться - Артем Шейнин
-
Екатерина11 январь 08:05
Доброе утро. Подскажите пожалуйста как сохранять книги, ставить закладки?...
Подонок - Анастасия Леманн

