Теория ограничений Голдратта. Системный подход к непрерывному совершенствованию - Уильям Детмер
Книгу Теория ограничений Голдратта. Системный подход к непрерывному совершенствованию - Уильям Детмер читаем онлайн бесплатно и без регистрации! Читать онлайн вы можете не только на компьютере, но и на андроид (Android), iPhone и iPad. Наслаждайтесь!
221 0 11:15, 21-05-2019Книга Теория ограничений Голдратта. Системный подход к непрерывному совершенствованию - Уильям Детмер читать онлайн бесплатно без регистрации
● в случае если вы в общих чертах представляете, как реализовать нестандартную идею, с помощью ДП можно выявить все возможные препятствия, а также разработать способы преодоления этих препятствий;
● промежуточные цели-условия в дереве перехода можно переформулировать в промежуточные цели-действия, используя механизм генерации идей ДРК;
● и наконец, дерево перехода служит мостиком, промежуточным звеном между деревом будущей реальности (желаемая картина будущего) и планом преобразований (карта конкретных действий).
ДП помогает конкретизировать нестандартные идеи, которые сформулированы как описание общих условий при работе с деревом будущей реальности. В подобных случаях нестандартную идею из ДБР помещают в ДП в качестве задачи, которую нужно решить. В процессе построения дерева перехода будут обнаружены все стоящие на пути препятствия и разработаны соответствующие способы их преодоления.
Например, идея и вытекающая из нее задача в ДП звучит так: «Отремонтировать двигатель» – и это одно из условий достижения более масштабной цели – полного восстановления раритетного автомобиля (рис. 6.33). Мы можем и не знать наверняка, что именно нужно сделать с двигателем. Препятствием служит, допустим, отсутствие деталей. Тогда перед нами стоит промежуточная цель – найти запчасти на машину, выпущенную 70 лет назад.

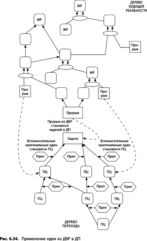
Если дерево будущей реальности построено, у вас уже могут быть разработаны некоторые промежуточные цели для ДП (сформулированные ранее в качестве оригинальных идей в ДБР). Изучите их все для начала. Некоторые могут представлять собой описание желаемого результата, например «отремонтировать двигатель», другие – конкретные действия. Еще одна разновидность – предложения по предотвращению развития негативного хода событий (для подробного описания негативных ветвей в ДБР см. главу 5). Иными словами, для решения задачи, расположенной во главе ДП (т. е. для основного прорыва), в качестве тактических, промежуточных целей используют элементы ДБР (рис. 6.34). Теперь понятно, что правильное использование логических инструментов ТОС позволяет избежать двойной работы. Если применить в ДП идеи из ДБР, можно убить сразу двух зайцев: ведь в любом случае те же самые мысли рано или поздно придется воплощать в жизнь.

Удобнее всего организовать параллельную работу следующим способом: выписать в столбик все нестандартные идеи из ДБР, первой строкой поставив основную – самую важную с точки зрения преобразования системы. Далее необходимо сопоставить все предложенные прорывы с главной идеей преобразования и выяснить, нет ли между ними зависимости, не является ли одна из второстепенных идей необходимым условием реализации основной. Если логическая связь очевидна, возьмите идею на заметку, чтобы потом включить ее в качестве промежуточной цели в ДП.
Иногда при создании ДП трудно определить конкретную ПЦ, найти способ преодоления некоторого препятствия. Обычно с такими трудностями впервые сталкиваются на этапе 4 построения логического дерева – до того, как приступают к изображению самой диаграммы. Как мы помним, этап 4 предписывает в случае затруднений брать формулировку, противоположную препятствию, и записывать ее в качестве ПЦ. Хотя впоследствии все равно придется конкретизировать определение, сформулировать тактическую цель в виде действия либо описания условия. И здесь опять пригодится ДРК как инструмент генерации идей.
Как мы видели в главе 4, ДРК можно использовать в качестве подхода при поиске решений (рис. 6.35):
● утверждение, обратное по своей формулировке препятствию из ДП, запишите в качестве первостепенной задачи ДРК;
● начинайте строить верхнюю часть ДРК слева направо – до соответствующего метода обеспечения условий;
● запишите еще один метод обеспечения, противоположный найденному, справа внизу;
● двигаясь справа налево по нижней части схемы, запишите, что является необходимым условием выполнения задачи ДРК. Найденный метод используется для обеспечения искомого условия;
● руководствуясь инструкциями, приведенными в главе 4, разработайте нестандартную идею, которая обеспечит прорыв и снимет конфликт между методами обеспечения. Найденную нестандартную идею запишите в качестве конкретной формулировки промежуточной цели по преодолению препятствия в ДП.

Как мы видели, промежуточная цель может быть описана и в виде действия, и в виде условия. Ближе к нижней части на логическом дереве должно появляться все больше конкретных действий и все меньше условий. Чтобы перевести условия в действия или конкретизировать общее описание, вновь обратитесь к ДРК. Советы по применению ДРК приведены в предыдущем параграфе, дополнительно краткие инструкции представлены на рис. 6.41.
Дерево перехода логически предшествует плану преобразований. После того как в ДП намечена определенная последовательность по преодолению препятствий, необходим поэтапный план реализации задуманного. Пошаговый путь решения задачи отрабатывается в плане преобразований (ППР). «Почему нельзя обойтись одним лишь ДП?» – спросите вы. Если схема действий, обозначившаяся при создании этой диаграммы, достаточно конкретна и прозрачна, то можно. Но случается, что в ДП входит несколько множественных целей, в этом случае понадобится план преобразований (рис. 6.36), чтобы разбить сложные действия на части, которые можно осуществлять и контролировать. Чем больше ваших ПЦ сформулированы общо, тем выше вероятность того, что придется воспользоваться ППР. Как вы помните, в ДП устанавливаются возможные препятствия и способы их преодоления, но не сказано, кто именно должен этим преодолением заниматься. Тем не менее рано или поздно назначать ответственных придется. И план преобразований позволяет распределить ответственность между конкретными исполнителями.

Прочитали книгу? Предлагаем вам поделится своим впечатлением! Ваш отзыв будет полезен читателям, которые еще только собираются познакомиться с произведением.
Уважаемые читатели, слушатели и просто посетители нашей библиотеки! Просим Вас придерживаться определенных правил при комментировании литературных произведений.
Просьба отказаться от дискриминационных высказываний. Мы защищаем право наших читателей свободно выражать свою точку зрения. Вместе с тем мы не терпим агрессии. На сайте запрещено оставлять комментарий, который содержит унизительные высказывания или призывы к насилию по отношению к отдельным лицам или группам людей на основании их расы, этнического происхождения, вероисповедания, недееспособности, пола, возраста, статуса ветерана, касты или сексуальной ориентации. Просьба отказаться от оскорблений, угроз и запугиваний. Просьба отказаться от нецензурной лексики. Просьба вести себя максимально корректно как по отношению к авторам, так и по отношению к другим читателям и их комментариям.
Надеемся на Ваше понимание и благоразумие. С уважением, администратор My-Books.me.
Оставить комментарий
-
Александра15 январь 09:37
Очень интересная книга! Особенно, если любишь психологию и хочешь понимать себя и других. Обязательно послушаю до конца. Спасибо....
Кригер Борис – Гнев
-
Галина25 май 13:02
Очень уважаю Артема Шейнина, книга замечательная, очень мне близкая по духу.Перечитываю уже второй раз, столько пережитого и не...
Мне повезло вернуться - Артем Шейнин
-
Екатерина11 январь 08:05
Доброе утро. Подскажите пожалуйста как сохранять книги, ставить закладки?...
Подонок - Анастасия Леманн