Теория ограничений Голдратта. Системный подход к непрерывному совершенствованию - Уильям Детмер
Книгу Теория ограничений Голдратта. Системный подход к непрерывному совершенствованию - Уильям Детмер читаем онлайн бесплатно и без регистрации! Читать онлайн вы можете не только на компьютере, но и на андроид (Android), iPhone и iPad. Наслаждайтесь!
221 0 11:15, 21-05-2019Книга Теория ограничений Голдратта. Системный подход к непрерывному совершенствованию - Уильям Детмер читать онлайн бесплатно без регистрации
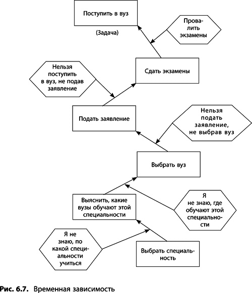
Из этого примера видно, что ПЦ связаны временной зависимостью между собой. И чем сложнее проблема, тем важнее правильно определить последовательность действий по ее устранению. Дерево перехода – прекрасный инструмент для решения данной задачи.

В дереве перехода используется два типа фигур и обычные стрелки для их соединения (рис. 6.8).
● Обычный прямоугольник для обозначения главной задачи, для решения которой строится диаграмма. Если ДП используется вместе с ДБР, задачей может быть реализация прорыва, нестандартной идеи (см. главу 5 «Дерево будущей реальности»). Прямоугольник также обозначает и промежуточные цели.
● Шестиугольник изображает препятствия.
● Стрелки передают логическую связь между препятствиями, промежуточными целями по их преодолению и основной задачей, а также определяют их хронологическую последовательность (событие, происходящее раньше по времени, располагается у основания стрелки). Стрелки соединяют ПЦ с задачей или нестандартной идеей (рис. 6.9). Преграда, стоящая на пути от одной тактической цели к другой, соединяется логической связью со стрелкой, стоящей между двумя промежуточными целями. После того как препятствие было логически размещено между двумя промежуточными целями, все дальнейшие действия (перестановки и пр.) должны производиться с полученным объектом как с единым целым.


Дерево перехода можно читать как сверху вниз, так и снизу вверх.
Если вам больше нравится начинать сверху (от задачи) и двигаться вниз – к самым первым предварительным условиям, проговаривайте диаграмму, используя следующие формулировки (рис. 6.10):
«Чтобы выполнить (ЗАДАЧУ), мы должны сначала (достичь ПЦ), чтобы устранить стоящее на пути к задаче (ПРЕПЯТСТВИЕ)»
или
«Чтобы достичь (верхней ПЦ), мы должны сначала достичь (нижней ПЦ), чтобы устранить стоящее на пути к цели (ПРЕПЯТСТВИЕ)».
Еще один, более простой, способ чтения ДП сверху вниз следующий:
«На пути к (верхней ПЦ) стоит (ПРЕПЯТСТВИЕ), поэтому нужно сначала достичь (нижней ПЦ)».

Если же вам больше нравится воспроизводить события в хронологическом порядке, начинайте снизу, используя конструкции (рис. 6.11):
«Нам нужно сначала достичь (нижней ПЦ), чтобы двигаться дальше к (верхней ПЦ), так как на пути к цели стоит (ПРЕПЯТСТВИЕ)»
или
«Достигнув (нижней ПЦ), мы преодолеем (ПРЕПЯТСТВИЕ), стоящее на пути к (верхней ПЦ)».

Описанный далее порядок действий предполагает, что вы строите самостоятельное дерево перехода для решения какого-то одного вопроса, а не сложной проблемы, для которой могут потребоваться и другие построения ТОС (ДТР, ДБР, ДРК). Если ДП используется совместно с другими диаграммами, обязательно прочтите рекомендации в разделе «Использование дерева перехода вместе с другими инструментами ТОС» далее в этой главе.
Вы готовы строить дерево перехода. Перед тем как приступить к составлению непосредственно самой диаграммы, составьте список препятствий и возможных способов (ПЦ) их преодоления.
Возьмите чистый лист бумаги и сверху в центре полным предложением запишите задачу, для решения которой вы строите вашу диаграмму (рис. 6.12). Обведите ее рамочкой.

Оставшуюся часть листа разделите на две части, озаглавьте одну «Препятствия», а другую «Промежуточные цели».
Подумайте, какие препятствия могут встать на пути вашей цели (то, что в рамке сверху листа). Запишите их в левую колонку (рис. 6.13), не нумеруя и в любой последовательности – порядок здесь не важен, просто перечисляйте их. Не бойтесь пропустить что-то. Если вы упустите что-то важное, это обязательно проявится в ходе создания или анализа диаграммы.

В правой колонке напротив каждого препятствия запишите все пришедшие вам в голову способы преодоления этих препятствий (рис. 6.14). Проверьте, действительно ли каждый конкретный метод вам подходит, сформулировав предложение по схеме:
«(ПРЕПЯТСТВИЕ) будет устранено, если достичь (ПЦ)».
Если предложение звучит логично, то данный способ устранения преграды, вероятно, работает.
Если не удается придумать ничего конкретного, не останавливайтесь. В этом случае просто запишите в качестве ПЦ утверждение, обратное формулировке препятствия, и двигайтесь дальше. Например, препятствие звучит как «Я застрял в пробке». Если в течение минуты вы не можете придумать конкретных действий по его преодолению, пишите ПЦ так: «Я преодолел весь путь без помех» – и переходите к следующему препятствию. Но в идеале, конечно, этого следует избегать. Если больше половины ПЦ выражены фразами, противоположными по смыслу препятствиям, без конкретизации решений, значит, вы недостаточно разбираетесь в ситуации и может потребоваться помощь людей, знакомых с вопросом лучше, чем вы.
Прочитали книгу? Предлагаем вам поделится своим впечатлением! Ваш отзыв будет полезен читателям, которые еще только собираются познакомиться с произведением.
Уважаемые читатели, слушатели и просто посетители нашей библиотеки! Просим Вас придерживаться определенных правил при комментировании литературных произведений.
Просьба отказаться от дискриминационных высказываний. Мы защищаем право наших читателей свободно выражать свою точку зрения. Вместе с тем мы не терпим агрессии. На сайте запрещено оставлять комментарий, который содержит унизительные высказывания или призывы к насилию по отношению к отдельным лицам или группам людей на основании их расы, этнического происхождения, вероисповедания, недееспособности, пола, возраста, статуса ветерана, касты или сексуальной ориентации. Просьба отказаться от оскорблений, угроз и запугиваний. Просьба отказаться от нецензурной лексики. Просьба вести себя максимально корректно как по отношению к авторам, так и по отношению к другим читателям и их комментариям.
Надеемся на Ваше понимание и благоразумие. С уважением, администратор My-Books.me.
Оставить комментарий
-
Александра15 январь 09:37
Очень интересная книга! Особенно, если любишь психологию и хочешь понимать себя и других. Обязательно послушаю до конца. Спасибо....
Кригер Борис – Гнев
-
Галина25 май 13:02
Очень уважаю Артема Шейнина, книга замечательная, очень мне близкая по духу.Перечитываю уже второй раз, столько пережитого и не...
Мне повезло вернуться - Артем Шейнин
-
Екатерина11 январь 08:05
Доброе утро. Подскажите пожалуйста как сохранять книги, ставить закладки?...
Подонок - Анастасия Леманн