Кому нужна математика? Понятная книга о том, как устроен цифровой мир - Андрей Райгородский
Книгу Кому нужна математика? Понятная книга о том, как устроен цифровой мир - Андрей Райгородский читаем онлайн бесплатно и без регистрации! Читать онлайн вы можете не только на компьютере, но и на андроид (Android), iPhone и iPad. Наслаждайтесь!
234 0 08:43, 26-05-2019Книга Кому нужна математика? Понятная книга о том, как устроен цифровой мир - Андрей Райгородский читать онлайн бесплатно без регистрации
Рассмотрим задачу линейного программирования с двумя переменными в общем виде.

Заметьте, что, во-первых, задача максимизации эквивалентна задаче минимизации с коэффициентами −с1 и −с2. Во-вторых, любое неравенство со знаком ≤ можно превратить в эквивалентное неравенство со знаком ≥, умножив обе части неравенства на –1. Поэтому задача выше, для двух переменных и m ограничений, сформулирована действительно в общем виде. Все значения коэффициентов a, b, с – произвольные действительные числа, которые могут быть как положительными, так и отрицательными.
Каждое ограничение задает полуплоскость значений, на которой оно выполняется. Если пересечение всех m полуплоскостей пусто, то допустимого решения просто не существует. Поэтому допустим, что m полуплоскостей содержат общую ограниченную область S допустимых значений. (Мы не будем рассматривать случай, когда область не ограничена.) Очевидно, что S – это многоугольник, поскольку область S ограничена прямыми.
Утверждение. Максимальное значение целевой функции достигается в одном из углов S.
Доказательство. Обозначим оптимальное решение через x*1, x*2. Заметьте, что x*1, x*2 не может быть внутренней точкой S, потому что в этом случае оба значения переменных можно либо увеличить, либо уменьшить, таким образом увеличивая значение целевой функции. Например, в нашей задаче в главе 2 решение (58,8) является внутренней точкой, поэтому не может быть оптимальным.
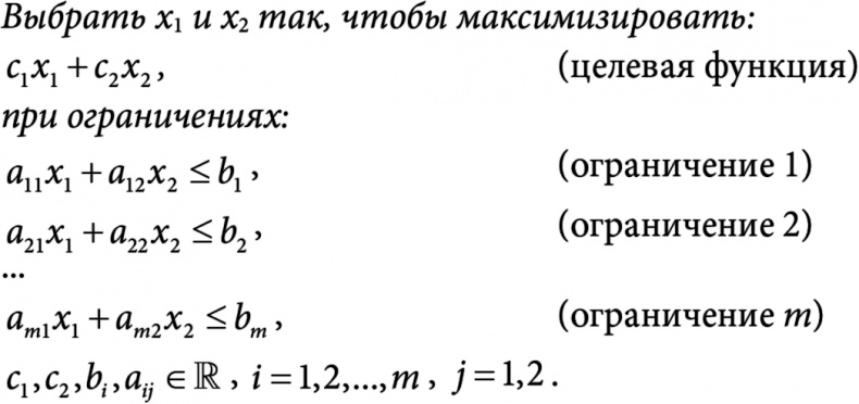
Значит, x*1, x*2 лежит на одной из сторон многоугольника S. На каждой из сторон одно из ограничений превращается в равенство. Рассмотрим сторону, которая соответствует первому ограничению: a11x1 + a12x2 = b1. Что происходит, если мы начнем двигаться вдоль этой стороны?
Не уменьшая общности, допустим, a12 ≠ 0. Для начала перепишем равенство в более привычном виде как уравнение прямой:

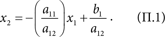
Допустим, мы начали в точке (x1,x2). Теперь допустим, что мы немного изменили х1 и получили новую координату x1+δ, где δ>0 достаточно мало, чтобы все остальные ограничения, кроме первого, по-прежнему строго выполнялись. Тогда значение х2 изменится на величину

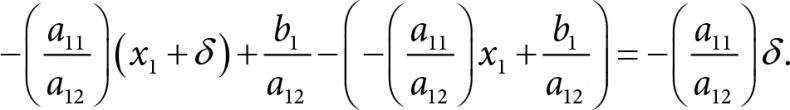
При этом нетрудно проверить, что целевая функция изменится на величину

Заметьте, что это число не зависит от (x1,x2). Значит, в какой бы точке прямой (П.1) мы не начали движение, в результате перемещения по этой прямой, изменение значения целевой функции зависит только от коэффициента

Если он отрицательный, то, увеличивая x1 и двигаясь по прямой, мы можем только уменьшить целевую функцию. Аналогично если коэффициент положительный, то, двигаясь по прямой в сторону увеличения x1, мы можем целевую функцию только увеличить. Наконец, если коэффициент равен нулю, значение целевой функции на всей прямой постоянно.
Стало быть, из любой точки на данной стороне S мы можем двигаться либо в сторону уменьшения, либо в сторону увеличения x1 так, чтобы значение целевой функции не уменьшалось. Таким образом мы можем менять значение x1, пока какое-то другое ограничение не превратится в равенство. В этом случае мы столкнулись с углом многоугольника S, в котором достигается максимальное значение целевой функции на всей рассмотренной нами стороне. Поскольку сторону мы выбрали произвольно, делаем вывод, что максимальное значение целевой функции достигается в одном из углов S и мы можем выбрать этот угол в качестве x*1, x*2.
Очевидно, что это доказательство легко обобщить на любое количество n переменных.
2. Пример задачи целочисленного программирования
Допустим, нам нужно отправить грузовики с товаром к двум разным клиентам. Всего у нас в разных точках четыре грузовика. Обозначим через cij цену отправки грузовика i=1,2,3,4 к клиенту j=1,2. На любую доставку требуется полдня. Доставку можно осуществить либо утром (первая половина дня), либо днем (вторая половина дня). Нужно решить, к какому клиенту какой грузовик поедет и в какой момент времени.
Введем переменные xijt, i=1,2,3,4; j=1,2; t=1,2. Эти переменные могут принимать значение 0 или 1. Например, если грузовик 3 едет к клиенту 2 в первой половине дня, то x321=1. Если этого не происходит (то есть грузовик 3 в первой половине дня никуда не едет или едет к другому клиенту), то x321=0.
В нашей небольшой задаче всего 4×2×2=16 переменных, то есть ее можно решить и вручную.
Целевая функция – это цена доставки, и вычисляется она очень просто:

Например, если грузовик 3 едет к клиенту 2 в первой половине дня, то x321 = 1 и мы прибавим к общей стоимости c32. А если грузовик 3 к клиенту 2 не поедет, тогда x321 = x322 = 0 и c32 не войдет в общую сумму.
Самое интересное – это ограничения. Например, грузовик i не может поехать к двум клиентам в одно и то же время. Это можно записать в виде ограничения:
Прочитали книгу? Предлагаем вам поделится своим впечатлением! Ваш отзыв будет полезен читателям, которые еще только собираются познакомиться с произведением.
Уважаемые читатели, слушатели и просто посетители нашей библиотеки! Просим Вас придерживаться определенных правил при комментировании литературных произведений.
Просьба отказаться от дискриминационных высказываний. Мы защищаем право наших читателей свободно выражать свою точку зрения. Вместе с тем мы не терпим агрессии. На сайте запрещено оставлять комментарий, который содержит унизительные высказывания или призывы к насилию по отношению к отдельным лицам или группам людей на основании их расы, этнического происхождения, вероисповедания, недееспособности, пола, возраста, статуса ветерана, касты или сексуальной ориентации. Просьба отказаться от оскорблений, угроз и запугиваний. Просьба отказаться от нецензурной лексики. Просьба вести себя максимально корректно как по отношению к авторам, так и по отношению к другим читателям и их комментариям.
Надеемся на Ваше понимание и благоразумие. С уважением, администратор My-Books.me.
Оставить комментарий
-
Александра15 январь 09:37
Очень интересная книга! Особенно, если любишь психологию и хочешь понимать себя и других. Обязательно послушаю до конца. Спасибо....
Кригер Борис – Гнев
-
Галина25 май 13:02
Очень уважаю Артема Шейнина, книга замечательная, очень мне близкая по духу.Перечитываю уже второй раз, столько пережитого и не...
Мне повезло вернуться - Артем Шейнин
-
Екатерина11 январь 08:05
Доброе утро. Подскажите пожалуйста как сохранять книги, ставить закладки?...
Подонок - Анастасия Леманн