Повышение эффективности отдела продаж за 50 дней - Алексей Рязанцев
Книгу Повышение эффективности отдела продаж за 50 дней - Алексей Рязанцев читаем онлайн бесплатно и без регистрации! Читать онлайн вы можете не только на компьютере, но и на андроид (Android), iPhone и iPad. Наслаждайтесь!
229 0 00:49, 14-05-2019Книга Повышение эффективности отдела продаж за 50 дней - Алексей Рязанцев читать онлайн бесплатно без регистрации
Так нужно описать каждый процесс макромодели, а потом и на других уровнях.
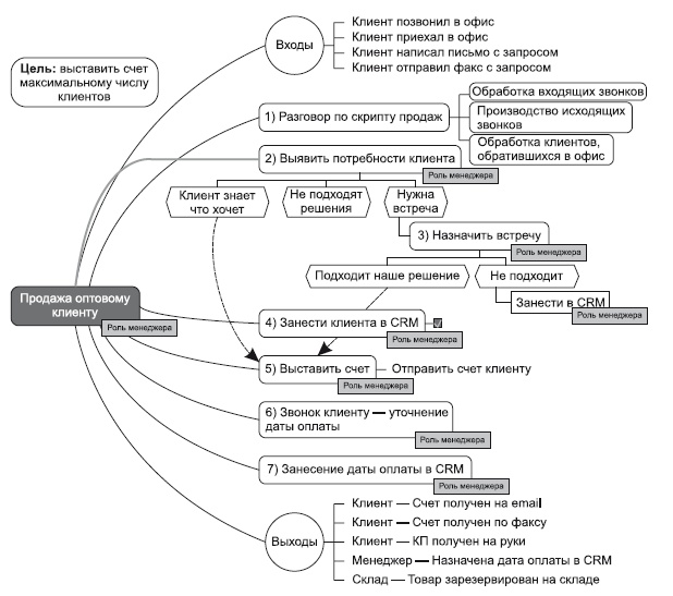
Следующая задача – взять конкурентную должность, например менеджер по продажам, и собрать все функции из всех бизнес-процессов, в которых он фигурирует. В итоге получится полный список всех функциональных обязанностей по конкретной должности. Основных бизнес-процессов, попадающих в макромодель, всего пять-семь. Вспомогательные процессы нужно прописывать после описания макромодели. Например, менеджер по работе с клиентами. Нужно выписать все бизнес-процессы по продаже оптовому клиенту, закупке материалов, оплате счетов, производству заказов, доставке и добавить туда все функции, которые выполняет менеджер (рис. 9.7). Желтым на схеме отмечены функции, белым – задачи. Таким образом на все задачи прописываются инструкции – как их выполнять.

Рис. 9.6. Бизнес-процесс «Продажа оптовому клиенту»
«Битрикс 24» – это система постановки задач, контроля рабочего времени и CRM. Аналог данного сервиса – «Мегаплан». Без них автоматизация проходит в несколько раз сложнее. Программы стоит использовать на подготовительном этапе описания процессов.
И описать надо каждую должность!
Цель – чтобы после того, как у вас будут прописаны все процессы, было легко масштабировать бизнес, формализовать работу персонала через полные должностные инструкции и упаковать франшизу (рис. 9.8).

Рис. 9.7. Должностная инструкция Менеджера по продажам

Рис. 9.8. Альтернативный пример макромодели с описанными процессами
Осталась последняя 10-я неделя. За эти дни нужно собрать все незаконченные действия в один список и завершить их. На последней неделе мы «дожимаем хвосты».
В бизнесе все решает действие. Эта книга – квинтэссенция моего опыта увеличения продаж в В2В-компаниях от 27 до 250 %. Эти методики сработают и у вас, но нужно внедрять – и внедрять много. Для меня нет ничего приятнее, чем результаты моих клиентов и читателей. Делитесь со мной вашими результатами! Я буду рад получить от вас пару строк на e-mail: ar@consult2b.ru.
Также вы можете позвонить по телефону (812) 9858352.
Facebook: https://www.facebook.com/alex.ryazantcev.
Мой канал на YouTube: http://goo.gl/VZkl7c.
Вам понравилась книга?
Оставьте отзыв на ozon.ru о моей книге и получите от меня в подарок запись тренинга «Техника продаж и управление отделом продаж», который я проводил с Ксенией Гурьевой.
Для этого пришлите ссылку на страницу со своим отзывом на e-mail: AR@consult2b.ru
Перечень документов, передаваемых клиенту в рамках консалтинговых проектов компании «Консалтинг 2b» (табл. П1)
Таблица П1




Маркетинговое планирование салона красоты
В целевой аудитории можно выделить три группы.
1. Девушки 18–25 лет, учащиеся в вузах или работающие по найму. Сфера интересов – красота и здоровье. Наиболее потребляемые услуги – солярий, маникюр, парикмахерские услуги. Расходы на услуги салона красоты ограниченны. Можно использовать как активных рекомендателей. В процентном соотношении: от общей численности клиентов эта группа составляет х % и приносит х % прибыли.
2. Молодые женщины 25–30 лет, работающие по найму. Сфера интересов смещена в сторону обустройства жизни. Бо́льшая часть замужем. Расходы на услуги салона ограничиваются другими интересами. С этой группой нужно активно работать мастерам по допродажам. В процентном соотношении: от общей численности клиентов эта группа составляет х % и приносит х % прибыли.
3. Женщины от 35 лет и старше, работающие по найму. Сферы интересов достаточно разнообразны. Самые востребованные услуги: парикмахерские услуги (с высоким средним чеком, обычно три услуги – стрижка, лечение волос и покраска), маникюр и педикюр, косметологические услуги (с высоким средним чеком – обычно дорогие омолаживающие курсовые процедуры; предпочтительно составление программы на год). В процентном соотношении: от общей численности клиентов эта группа составляет х % и приносит х % прибыли.
Задачи:
1) увеличить клиентскую базу;
2) поднять средний чек;
3) увеличить частоту посещений клиентами салона;
4) увеличить объем продаж в два раза (табл. П2).
Таблица П2. Маркетинг-план






Прочитали книгу? Предлагаем вам поделится своим впечатлением! Ваш отзыв будет полезен читателям, которые еще только собираются познакомиться с произведением.
Уважаемые читатели, слушатели и просто посетители нашей библиотеки! Просим Вас придерживаться определенных правил при комментировании литературных произведений.
Просьба отказаться от дискриминационных высказываний. Мы защищаем право наших читателей свободно выражать свою точку зрения. Вместе с тем мы не терпим агрессии. На сайте запрещено оставлять комментарий, который содержит унизительные высказывания или призывы к насилию по отношению к отдельным лицам или группам людей на основании их расы, этнического происхождения, вероисповедания, недееспособности, пола, возраста, статуса ветерана, касты или сексуальной ориентации. Просьба отказаться от оскорблений, угроз и запугиваний. Просьба отказаться от нецензурной лексики. Просьба вести себя максимально корректно как по отношению к авторам, так и по отношению к другим читателям и их комментариям.
Надеемся на Ваше понимание и благоразумие. С уважением, администратор My-Books.me.
Оставить комментарий
-
Александра15 январь 09:37
Очень интересная книга! Особенно, если любишь психологию и хочешь понимать себя и других. Обязательно послушаю до конца. Спасибо....
Кригер Борис – Гнев
-
Галина25 май 13:02
Очень уважаю Артема Шейнина, книга замечательная, очень мне близкая по духу.Перечитываю уже второй раз, столько пережитого и не...
Мне повезло вернуться - Артем Шейнин
-
Екатерина11 январь 08:05
Доброе утро. Подскажите пожалуйста как сохранять книги, ставить закладки?...
Подонок - Анастасия Леманн