Как победить свой возраст? 8 уникальных способов, которые помогут достичь долголетия - Алексей Москалев
Книгу Как победить свой возраст? 8 уникальных способов, которые помогут достичь долголетия - Алексей Москалев читаем онлайн бесплатно и без регистрации! Читать онлайн вы можете не только на компьютере, но и на андроид (Android), iPhone и iPad. Наслаждайтесь!
260 0 01:15, 14-05-2019Книга Как победить свой возраст? 8 уникальных способов, которые помогут достичь долголетия - Алексей Москалев читать онлайн бесплатно без регистрации

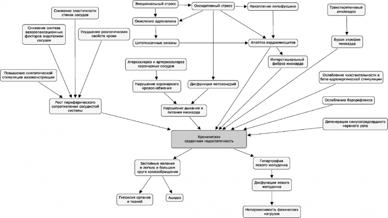
Рис. 22. Механизмы развития хронической сердечной недостаточности.
Исследователи под руководством Эдин Кассиди из медицинской школы Норвича университета Восточной Англии установили, что повышенное потребление белка в общем и продуктов, обогащенных определенными аминокислотами, вызывало снижение систолического давления, среднего артериального давления и скорости пульсовой волны. Особенно сильное влияние оказало увеличение в диете доли содержания таких аминокислот, как глутаминовая кислота, лейцин и тирозин. Если аминокислоты были из растительных белков, то их эффект на давление был сильнее.
Если вам за 45, крайне важно поддерживать здоровый вес (ИМТ в пределах 18–25 кг/м2) и охват талии в пределах 94/80 см у мужчин и женщин соответственно. Требуется полноценный (не менее 7–9 ч. непрерывно) сон. Следует проводить регулярный скрининг здоровья, включающий измерение артериального давления, уровня холестерина, проверка на сахарный диабет.
Исследователи из Ягеллонского университета в Кракове установили, что высокий уровень загрязнения воздуха в городах способствует риску развития сердечно-сосудистых заболеваний уже в молодом возрасте.
Сердечные приступы и инсульты являются острыми заболеваниями и происходят главным образом в результате закупоривания сосудов, снабжающих кровью сердце или головной мозг.
Инфаркт – это гибель участка ткани вследствие недостаточного снабжения кислородом, которая может возникать из-за обструкции питающих ткань артерий. Питающие артерии могут быть заблокированы тромбом или атеросклеротической бляшкой, механически сдавлены опухолью или грыжей, разрушены, как при атеросклерозе и воспалительном поражении стенки сосуда, или подвергнуты сужению просвета.
Наиболее опасным видом инфаркта является инфаркт миокарда, он же является самым распространенным. При инфаркте миокарда погибает часть ткани мышцы сердца вследствие недостатка кислорода крови, приносимого коронарными артериями.
Факторы риска возникновения инфаркта миокарда:
● возраст;
● мужской пол;
● диабет;
● гиперхолестеролемия;
● гипертензия;
● активное курение;
● повышенный ИМТ;
● периферическая артериопатия;
● наличие инфаркта (инфарктов) миокарда в анамнезе.
Примерно половина пациентов, у которых был инфаркт миокарда, сначала испытывали предынфарктное состояние. Это состояние характеризуется эпизодами боли в груди, которые возникают в том числе в состоянии покоя и длятся 15–20 минут. Они не купируются или купируются лишь частично лекарствами, такими как нитроглицерин. Сопутствовать предынфарктному состоянию может тошнота и рвота, боли в животе, икота. В некоторых случаях возникает боль в шее, горле или в области нижней челюсти. Возможны и такие случаи, при которых отмечается лишь одышка или нарушения, отмечаемые в ритмах работы сердца. При цереброваскулярной форме предынфарктного состояния возможны обморочные состояния, головокружение и тошнота.
Для диагностики необходим сбор анамнеза, проведение ЭКГ.
Симптомами инфаркта миокарда служат:
● иррадиирующая боль (в левую руку/плечо, в правую руку/плечо или сразу в обе/оба руки/плеча, в шею, в спину, в область эпигастрия);
● давящая боль;
● тошнота и/или рвота;
● избыточное потоотделение;
● сдавление за грудиной.
Для профилактики инфаркта миокарда необходимо бросить курить, изменить образ жизни, уменьшить ИМТ, нормализовать уровень сахара и липидов в крови, стремиться поддерживать нормальное артериальное давление.
Инсульт – одна из наиболее тяжелых форм сосудистых поражений головного мозга. По данным Я.И. Левина с соавторами (2008), в утренние часы развивается 45 % инсультов, днем – 32 % и во время ночного сна – 23 %. При этом первые несколько часов после пробуждения являются особенно опасными в плане возникновения инсульта.
Наиболее распространенной причиной закупоривания является образование жировых отложений на внутренних стенках кровеносных сосудов. Инсульт может быть также вызван кровотечением при аневризме или тромбом.
Инсульт, если говорить просто, то это инфаркт мозга, или нарушение, при котором ткань мозга не получает достаточного количества кислорода и гибнет. Симптомами инсульта служат:
● внезапная слабость;
● паралич (неспособность к движению) или онемение лица, рук, ног, преимущественно на одной стороне тела;
● спутанность сознания;
● проблемы с речью и ее пониманием;
● проблемы со зрением с одним или обоими глазами;
● проблемы с дыханием;
● головокружение, нарушение походки, потеря баланса или координации;
● внезапная и сильная головная боль.
Для диагностики необходим сбор анамнеза, физический осмотр и проведение специальных тестов. Компьютерная томография мозга может назначаться отдельно или вместе с магнитно-резонансной томографией. Эти тесты позволят определить местонахождение и размеры поврежденных участков ткани мозга. Помимо этих тестов могут понадобиться УЗИ или ангиография сонной артерии. Это необходимо для оценки скорости течения крови и наличия бляшек, препятствующих току крови.
Для оценки функций сердца могут понадобиться ЭКГ и эхокардиография, а также общий анализ крови. Советы для профилактики данного состояния такие же, как и для профилактики инфаркта миокарда.
Людям с высоким риском сердечно-сосудистой патологии, связанным с наличием одного или нескольких факторов риска, таких как артериальная гипертензия, сахарный диабет, гиперлипидемия, необходимо регулярно обследоваться и посещать врача. Стоит обратиться к врачу, если вы ощущаете такие симптомы сердечно-сосудистой недостаточности, как одышка, боль в ногах, затруднения при ходьбе или боль в грудной клетке. О вероятности развития сердечно-сосудистой патологии можно судить по расширенному анализу биохимии крови – избытку общего холестерина, окисленных липопротеинов и фосфолипидов крови. Для диагностики проблем с сосудами и сердцем используют метод ультразвуковой допплерографии артерий, позволяющий выявлять места сужения сосудов и размер бляшек, и эхокардиографическое УЗИ.
Очень часто не существует никаких симптомов заболевания кровеносных сосудов. Инфаркт или инсульт могут возникнуть внезапно.
Прочитали книгу? Предлагаем вам поделится своим впечатлением! Ваш отзыв будет полезен читателям, которые еще только собираются познакомиться с произведением.
Уважаемые читатели, слушатели и просто посетители нашей библиотеки! Просим Вас придерживаться определенных правил при комментировании литературных произведений.
Просьба отказаться от дискриминационных высказываний. Мы защищаем право наших читателей свободно выражать свою точку зрения. Вместе с тем мы не терпим агрессии. На сайте запрещено оставлять комментарий, который содержит унизительные высказывания или призывы к насилию по отношению к отдельным лицам или группам людей на основании их расы, этнического происхождения, вероисповедания, недееспособности, пола, возраста, статуса ветерана, касты или сексуальной ориентации. Просьба отказаться от оскорблений, угроз и запугиваний. Просьба отказаться от нецензурной лексики. Просьба вести себя максимально корректно как по отношению к авторам, так и по отношению к другим читателям и их комментариям.
Надеемся на Ваше понимание и благоразумие. С уважением, администратор My-Books.me.
Оставить комментарий
-
Александра15 январь 09:37
Очень интересная книга! Особенно, если любишь психологию и хочешь понимать себя и других. Обязательно послушаю до конца. Спасибо....
Кригер Борис – Гнев
-
Галина25 май 13:02
Очень уважаю Артема Шейнина, книга замечательная, очень мне близкая по духу.Перечитываю уже второй раз, столько пережитого и не...
Мне повезло вернуться - Артем Шейнин
-
Екатерина11 январь 08:05
Доброе утро. Подскажите пожалуйста как сохранять книги, ставить закладки?...
Подонок - Анастасия Леманн