Как победить свой возраст? 8 уникальных способов, которые помогут достичь долголетия - Алексей Москалев
Книгу Как победить свой возраст? 8 уникальных способов, которые помогут достичь долголетия - Алексей Москалев читаем онлайн бесплатно и без регистрации! Читать онлайн вы можете не только на компьютере, но и на андроид (Android), iPhone и iPad. Наслаждайтесь!
260 0 01:15, 14-05-2019Книга Как победить свой возраст? 8 уникальных способов, которые помогут достичь долголетия - Алексей Москалев читать онлайн бесплатно без регистрации
В 2014 году, по оценкам ВОЗ, распространенность сахарного диабета среди населения старше 18 лет составила 9 %. В 2012 году 1,5 миллиона случаев смертей в мире были вызваны непосредственно сахарным диабетом. Более 80 % случаев смерти от диабета приходится на страны с низким и средним уровнем дохода. По прогнозам ВОЗ, сахарный диабет станет 7-й по значимости причиной смерти в 2030 году.
Сахарный диабет 2-го типа, как правило, является возрастзависимым заболеванием, возникающим в результате неэффективного использования организмом инсулина. Он составляет 90 % случаев диабета в мире и в значительной степени является результатом избыточного веса и недостатка физической активности. Симптомы диабета 2-го типа часто выражены слабо. В результате болезнь может быть диагностирована через 8–10 лет после начала, когда уже возникли необратимые осложнения. Нарушение толерантности к глюкозе и нарушение уровня глюкозы натощак являются промежуточными состояниями между нормой и диабетом.
Сахарный диабет диагностируется, если уровень глюкозы натощак в плазме крови больше 6,1 ммоль/л или через 2 часа после перорального теста толерантности к глюкозе ее уровень превышает или равен 11,1 ммоль/л. Как известно, нормальный уровень глюкозы в периферической крови составляет 3,3–5,5 ммоль/л.
О хроническом повышении уровня сахара в крови может свидетельствовать высокое значение теста на гликированный гемоглобин (A1C гемоглобин). Уровень A1C 5,7–6,4 % выявляется у четверти людей на ранних стадиях развития диабета. Превышение 6,5 % говорит о развившемся диабете.
Исследователи из университета Virginia Tech предложили еще один маркер раннего диабета. Они обнаружили, что люди, страдающие метаболическим синдромом (индекс массы тела > 30 и инсулинорезистентность), отличаются 7-кратным снижением количества копий ДНК митохондрий, энергетических станций клетки, в лейкоцитах крови.
Причинами развития диабета являются:
● употребление жирных и высококалорийных продуктов;
● высокий уровень длинноцепочечных насыщенных жирных кислот в крови;
● высокий гликемический индекс и гликемическая нагрузка продуктов питания (сахар, мед, финики, белый рис, белый хлеб, выпечка, джем, картофельное пюре);
● повышенное употребление мяса и мясных продуктов;
● хроническое воспаление;
● недостаточное употребление продуктов, богатых клетчаткой (фруктов, овощей, цельных зерен);
● недостаточная тренированность скелетной мускулатуры (низкое количество рецепторов к инсулину);
● нарушение режима сна и бодрствования (недосыпание, работа в ночную смену, длительные перелеты) и режима приема пищи (отсутствие завтрака, обильный ужин);
● высокие дозы некоторых фармпрепаратов (например, статинов).
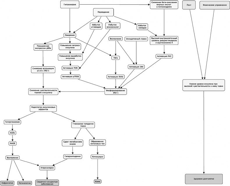
На схеме (рис. 19) представлены механизмы возникновения сахарного диабета 2-го типа.

Рис. 19. Причины возникновения сахарного диабета типа 2 и его патологические последствия.
Всемирная организация здравоохранения в 2015 году ужесточила свои рекомендации относительно содержания сахара в рационе с целью усиления борьбы с сахарным диабетом и ожирением. Его доля не должна превышать 5 % (25 г, или 6 чайных ложек в день). Это относится к таким сахарам, как сахариды, фруктоза и глюкоза, которые добавляют в пищу и напитки. Но это не относится к натуральным сахарам, содержащимся во фруктах, овощах и молоке. К сведению, баночка сладкой газировки в среднем содержит десять чайных ложек сахара, а одна столовая ложка кетчупа – около одной чайной ложки сахара.
Общий риск смерти у людей с диабетом в два раза превышает риск их сверстников без диабета. Со временем диабет может поражать сердце, кровеносные сосуды, глаза, почки и нервы. Диабет повышает риск болезни сердца и инсульта. 50 % людей с диабетом умирают от сердечно-сосудистых заболеваний. В сочетании со снижением кровотока нейропатия (повреждение нервов) ног повышает вероятность появления на ногах язв, инфекций и как следствие – ампутации конечностей. После клинических проявлений диабетической автономной нейропатии смертность пациентов составляет примерно 50 % в течение 5 лет, что делает жизненно важным ее выявление на ранней стадии. Диабетическая ретинопатия является причиной слепоты и происходит в результате долговременного накопления повреждений мелких кровеносных сосудов сетчатки. Диабет является одной из ведущих причин почечной недостаточности. У лиц, в среднем возрасте заболевших сахарным диабетом, повышается вероятность отмирания клеток головного мозга в пожилом возрасте, снижения памяти и развития деменции.
Диабет 2-типа способствует повышению проницаемости лимфатических сосудов. Нарушение проницаемости лимфатических сосудов создает условия для развития ожирения, атеросклероза и хронических отеков. Раковым клеткам легче проникать в лимфатическую систему, что облегчает образование отдаленных метастазов.
Здоровое питание, регулярная физическая активность, поддержание нормального веса тела и отказ от употребления табака в комплексе могут предотвратить или отсрочить наступление диабета 2-го типа, снизив риск его возникновения в два раза. При наличии лишнего веса рекомендуется снизить его на 7 % от первоначального значения. Для профилактики диабета необходимо 30 минут регулярной ежедневной активности умеренной интенсивности. Это может быть активная прогулка, катание на велосипеде, плавание 30 минут в день, при непереносимости длительной нагрузки следует разбить тренировку на 10-минутные отрезки.
ВОЗ рекомендует от 3 до 5 порций фруктов и овощей в день, уменьшить потребление сахарозы, фруктозы и насыщенных жиров. Противодействует диабету восполнение недостатка витаминов А и Д.
Вероятность возникновения диабета возрастает, если мать во время беременности курила и употребляла алкоголь, страдала ожирением. Как показали исследования, развитию сахарного диабета могут способствовать стрессирующие события в детстве. Диабет чаще возникает у лиц с отсутствием нескольких зубов. Два и более курса приема антибиотиков способны спровоцировать диабет через нарушение микрофлоры кишечника.
Развитие диабета ускоряется при хроническом недосыпании. Как показано в статье Ж. Бруссара, опубликованной в журнале «Диабетология», при сокращении длительности ночного отдыха в организме возрастает выработка гормона роста и норадреналина, которые повышают уровень жирных кислот в циркулирующей крови. Свободные жирные кислоты, в свою очередь, вызывают инсулинорезистентность, являющуюся предвестником ранних стадий сахарного диабета. Возможно, именно поэтому у людей-«сов» выше риск диабета.
Резкого повышения уровня сахара в крови после приема пищи можно избежать, если блюда, богатые овощами и белком, съедать до приема углеводов. Есть данные о том, что диабет развивается реже при систематическом употреблении несладкого йогурта и других кисломолочных продуктов, таких, как сметана. Ученые из Департамента сельского хозяйства США установили, что два стакана низкокалорийного клюквенного сока в день могут снизить риск развития сахарного диабета 2-го типа, болезней сердца и инсульта. Несоленые фисташки, острый красный перец, черный шоколад и черный кофе при умеренном употреблении снижают инсулинорезистентность и риск диабета 2-го типа. Показано защитное действие омега-3 ненасыщенных кислот, которые содержатся в сельди и других жирных сортах рыбы, в отношении развития диабетической нейропатии. Сахарснижающим эффектом обладают также гидроксильные жирные кислоты, которые в небольшом количестве вырабатываются в самом организме человека.
Прочитали книгу? Предлагаем вам поделится своим впечатлением! Ваш отзыв будет полезен читателям, которые еще только собираются познакомиться с произведением.
Уважаемые читатели, слушатели и просто посетители нашей библиотеки! Просим Вас придерживаться определенных правил при комментировании литературных произведений.
Просьба отказаться от дискриминационных высказываний. Мы защищаем право наших читателей свободно выражать свою точку зрения. Вместе с тем мы не терпим агрессии. На сайте запрещено оставлять комментарий, который содержит унизительные высказывания или призывы к насилию по отношению к отдельным лицам или группам людей на основании их расы, этнического происхождения, вероисповедания, недееспособности, пола, возраста, статуса ветерана, касты или сексуальной ориентации. Просьба отказаться от оскорблений, угроз и запугиваний. Просьба отказаться от нецензурной лексики. Просьба вести себя максимально корректно как по отношению к авторам, так и по отношению к другим читателям и их комментариям.
Надеемся на Ваше понимание и благоразумие. С уважением, администратор My-Books.me.
Оставить комментарий
-
Александра15 январь 09:37
Очень интересная книга! Особенно, если любишь психологию и хочешь понимать себя и других. Обязательно послушаю до конца. Спасибо....
Кригер Борис – Гнев
-
Галина25 май 13:02
Очень уважаю Артема Шейнина, книга замечательная, очень мне близкая по духу.Перечитываю уже второй раз, столько пережитого и не...
Мне повезло вернуться - Артем Шейнин
-
Екатерина11 январь 08:05
Доброе утро. Подскажите пожалуйста как сохранять книги, ставить закладки?...
Подонок - Анастасия Леманн