Коричневые тени в Полесье. Белоруссия 1941-1945 - Олег Романько
Книгу Коричневые тени в Полесье. Белоруссия 1941-1945 - Олег Романько читаем онлайн бесплатно и без регистрации! Читать онлайн вы можете не только на компьютере, но и на андроид (Android), iPhone и iPad. Наслаждайтесь!
186 0 07:24, 14-05-2019Книга Коричневые тени в Полесье. Белоруссия 1941-1945 - Олег Романько читать онлайн бесплатно без регистрации
Таблица А.2
Общая таблица численности «восточных» добровольцев в германских вооруженных силах (1941–1945)
Категории добровольцев … Вермахт силы охраны правопорядка … Войска СС … Всего
Русские … ок. 289,5 тыс. … ок. 20,5 тыс. … ок. 310 тыс.
Украинцы … ок. 224 тыс. … ок. 26 тыс. … ок. 250 тыс.
Белорусы … ок. 7 тыс. … ок. 12 тыс. … ок. 19 тыс.[77]
Казаки … ок. 20 тыс. … ок. 50 тыс. … ок. 70 тыс.
Литовцы … ок. 36,8 тыс. … — … ок. 36,8 тыс.
Латыши … ок. 49 тыс. … ок. 39 тыс. … ок. 88 тыс.
Эстонцы … ок. 49 тыс. … ок. 20 тыс. … ок. 69 тыс.
«Туркестанцы» … ок. 178 тыс. … ок. 2 тыс. … ок. 180 тыс.
Северокавказцы … ок. 27,4–29.4 тыс. … ок. 0,6 тыс. … ок. 28–30 тыс.
Грузины … ок. 19,6 тыс. … ок. 0,4 тыс. … ок. 20 тыс.
Армяне … ок. 17,6 тыс. … ок. 0,4 тыс. … ок. 18 тыс.
Азербайджанцы … ок. 24–34 тыс. … ок. 1 тыс. … ок. 25–35 тыс.
Поволжские татары … ок. 38 тыс. … ок. 2 тыс. … ок. 40 тыс.
Крымские татары … ок. 12,6–17,6 тыс. … ок. 2,4 тыс. … ок. 15–20 тыс.
Калмыки … ок. 5 тыс. … — … ок. 5 тыс.
Всего: … ок. 997,5 тыс. — 1,01 млн … ок. 176,3 тыс. … ок. 1,17–1,18 млн.[78]
Схема Б. 1
Система подчинения и руководства иностранными добровольческими в формированиями в германских вооруженных силах (вермахт)

Схема Б. 2
Система подчинения и руководства иностранными добровольческими в формированиями в германских вооруженных силах (войска СС)

Схема Б. 3
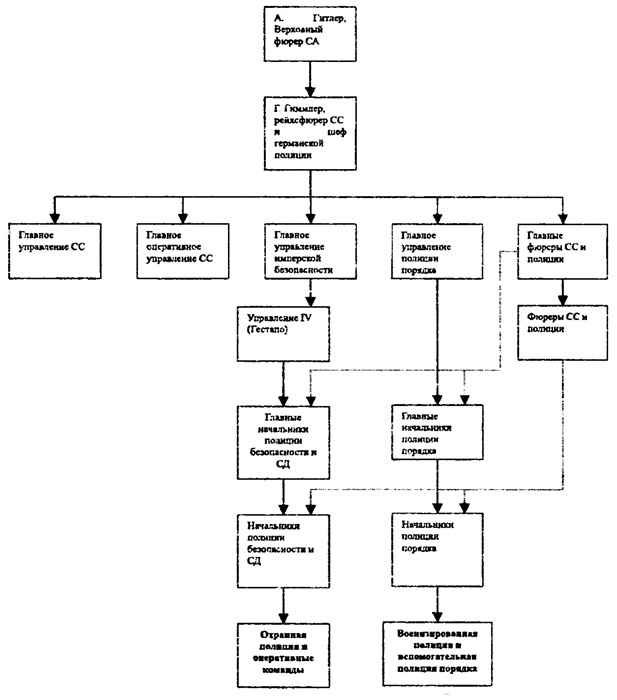
Система подчинения и руководства иностранными добровольческими в формированиями в германских вооруженных силах (полиция)

Схема Б.4
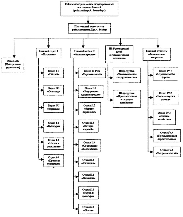
Структура министерства по делам оккупированных восточных областей (по состоянию на 1 декабря 1941 года)

Схема Б.5
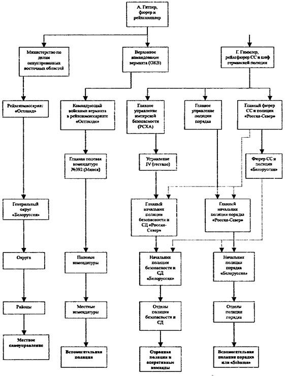
Военно-административная система на территории генерального округа «Белоруссия» (1941–1943 годов)

Схема Б.6
Военно-административная система на территории генерального округа «Белоруссия» (1941–1943 годов)

Таблица Б.6
Площадь и население генерального округа «Белоруссия» (по состоянию на апрель 1942 — декабрь 1943 года)
| Округ | Площадь, км2 | Население | Население на км2 | По состоянию на |
| Барановичи | 5694 | 341 522 | 59,2 | 07.03.1943 г. |
| Борисов[79] | 1248 | 32 717 | 26,2 | 20.01.1943 г. |
| Глубокое | 8746 | 340 217 | 38,9 | 16.12.1943 г. |
| Ганцевичи | 6085 | 119 595 | 18,8 | 22.01.1943 г. |
| Лида | 3641 | 278 508 | 60,0 | 11.11.1942 г. |
| Минск (город) | 42 | 103 110 | — | 15.04.1942 г. |
| Минск (округ) | 5429 | 304 241 | 56,0 | 13.12.1942 г. |
| Новогрудок | 4301 | 194 504 | 45,2 | 03.03.1943 г. |
| Слоним | 4704 | 171 563 | 36,4 | 08.12.1942 г. |
| Слуцк | 5242 | 220 603 | 42, 1 | 10.12.1942 г. |
| Вилейка | 7530 | 299 553 | 47, 7 | 23.01.1943 г. |
| Всего | 53 660 | 2411 333 | 42,8 (45 с городом Минск) | — |
Прочитали книгу? Предлагаем вам поделится своим впечатлением! Ваш отзыв будет полезен читателям, которые еще только собираются познакомиться с произведением.
Уважаемые читатели, слушатели и просто посетители нашей библиотеки! Просим Вас придерживаться определенных правил при комментировании литературных произведений.
Просьба отказаться от дискриминационных высказываний. Мы защищаем право наших читателей свободно выражать свою точку зрения. Вместе с тем мы не терпим агрессии. На сайте запрещено оставлять комментарий, который содержит унизительные высказывания или призывы к насилию по отношению к отдельным лицам или группам людей на основании их расы, этнического происхождения, вероисповедания, недееспособности, пола, возраста, статуса ветерана, касты или сексуальной ориентации. Просьба отказаться от оскорблений, угроз и запугиваний. Просьба отказаться от нецензурной лексики. Просьба вести себя максимально корректно как по отношению к авторам, так и по отношению к другим читателям и их комментариям.
Надеемся на Ваше понимание и благоразумие. С уважением, администратор My-Books.me.
Оставить комментарий
-
Александра15 январь 09:37
Очень интересная книга! Особенно, если любишь психологию и хочешь понимать себя и других. Обязательно послушаю до конца. Спасибо....
Кригер Борис – Гнев
-
Галина25 май 13:02
Очень уважаю Артема Шейнина, книга замечательная, очень мне близкая по духу.Перечитываю уже второй раз, столько пережитого и не...
Мне повезло вернуться - Артем Шейнин
-
Екатерина11 январь 08:05
Доброе утро. Подскажите пожалуйста как сохранять книги, ставить закладки?...
Подонок - Анастасия Леманн