Русские - не славяне? - Александр Пересвет
Книгу Русские - не славяне? - Александр Пересвет читаем онлайн бесплатно и без регистрации! Читать онлайн вы можете не только на компьютере, но и на андроид (Android), iPhone и iPad. Наслаждайтесь!
255 0 17:54, 10-05-2019Книга Русские - не славяне? - Александр Пересвет читать онлайн бесплатно без регистрации
Готы сделали больше всех. Они ликвидировали Западную Римскую империю и отослали императорские инсигнии в Константинополь, императору римлян восточных. Никто, конечно, не понял тогда историчности этого события — просто готы с примкнувшими к ним ругами решили, что империю им содержать не по карману. А вот свое варварское королевство на италийских и рядом лежащих землях — пожалуйста. Руги, правда, растворятся в нем почти немедленно, оставив на территории нынешних Австрии и Баварии лишь несколько топонимов вроде Ruzaramarcha. Да стойкую традицию называть ругами будущих русов. А готы повоюют еще с византийцами крепко, когда императору Юстиниану поблазнится восстановить прежнюю Римскую империю. Италию в двадцатилетних войнах оба врага опустошат полностью, так что по-настоящему история Римской империи будет закрыта именно тогда. Рим станет небольшим провинциальным городком. На Капитолии — наконец-то, радуйтесь, сабины и италики! — завоют волки. Но и готы — остроготы — в этой борьбе свой путь земной окончат.
И на Волыни вельбаркские-черняховские поселения свою жизнь закончат. Как на пути к Дунаю остатки «черняховцев» стирали анты, так и тут на месте древних готов сели другие люди. Наследники венедов.
Нет, а что ни говори — жаль все же готов! Большой был народ. Размашистый. По-хорошему великий. Впрочем, и по-плохому — тоже. Но… —
— и сотрут, как стирают слезу…
А славяне остались.
ИТАК:
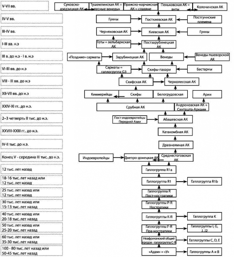
VI век. Венеды и всякие обломки перемешанных гуннами этносов заняли опустевшее после переселения народов и, по сути, мировой войны тогдашнего времени пространство по Южной Польше, Чехии, Волыни и Подолии, образовали пражско-корчакскую культуру. Она начала притягивать население, перемещавшееся из границы лесостепи со степью, где бушевал хаос в результате распада на воюющие друг с другом и со всеми обломки гуннской державы. В результате в пространстве от примерно Житомира до примерно Праги стала развиваться весьма похожая на пеньковскую, но отдельная культурно-историческая общность. Ее справедливо связывают с историческими славянами. При этом археологически и генетически пражско-корчакское население в целом вышло из киевской культуры и принадлежало к гаплогруппе R1a1 (см. рис. 38).

Рис. 38. Генеалогическое древо
Начальные славяне как они есть
Кто были эти славяне? Какими качествами обладали, чтобы стать основой громадного и влиятельного суперэтноса? За счет каких свойств своей природы создали несколько интересных цивилизаций?
Начнем с устройства их общества.
Собственно, в основе своей оно мало отличалось от других варварских обществ. И, как видно на основе археологических изысканий, представляло собой типичную для индоевропейских цивилизаций модель:
В основе всего стоял свободный землепашец — смерд (от общеславяного smirdz, которое, вероятно, идет от арийского mard — «мужчина»).
Аналог уже упоминавшимся —
— leudis — свободный муж — человек
И основа главной первобытной дихотомии «мы, люди», и «не мы, другие».
Социальная организация этих свободных мужей-смердов базировалась на роде. Это была основа всего, гарантия жизни и свободы, экономическая база и социальная страховка.
Правда, за это и ты принадлежал роду со всеми потрохами. Ты был обязан на него работать, ты был обязан подчиняться его правилам и решениям, ты должен был отдавать ему всего себя и при необходимости — все свое.
Род тобою управлял, род тебя судил. Но род тебя и защищал. Именно на его кровную месть ты мог рассчитывать. Все родовые общества на этом стоят:
Убьеть мужь мужа, то мьстить брату брата, или сынови отца, любо отцю сына, или брату чаду, любо сестрину сынове; аще не будеть кто мьстя, то 40 гривен за голову.
И, собственно, подобное положение вещей люди тогда воспринимали не только как должное — других-то вариантов общественного устройства все равно не было, — но и с радостью. Ибо — дальше смотри пункт о социальных и экономических гарантиях. Одиночки тогда выжить не могли по определению. Одиночка был никто и ничто. Он мог быть сколь угодно силен физически, но что он сделает с десятком нападающих? И за него некому было бы встать, за него некому было мстить. Наконец, в одиночку как мог он себя прокормить? Даже землю один не вспашешь — нужен как минимум брат или сын, чтобы тянуть соху, и, как минимум, женщина, чтобы направлять лемех. И если род от тебя отворачивался, ты был беззащитен физически, ничтожен юридически и безнадежен экономически. «Изгой», «выродок» — это и сегодня, в нашем обществе, остается довольно страшным определением.
Да, периодически люди из рода уходили. Обычно лишь тремя путями. Выделиться из рода на основе взаимного согласия со своим хозяйством и, по сути, с собственным новым родом. Раз. Переехать в город, если твой экономический потенциал это позволял (скажем, ты гончар товарнообильный или кузнец тонкодельный). Два. Уйти в армию, в племенную или чужую дружину. Три.
Роды состояли из семей и, скорее всего, населяли эти маленькие веси-деревеньки в 8 — 20 домов. А близкие роды и образовывали — во всяком случае, первоначально — те самые «задруги», «верви», «соты».
На уровне вервей уже формировались административные и промышленные прослойки. Первая воплощалась в старейшинах и аппарате их совета. Вторая — в ремесленниках, обслуживающих уже не род, а всю округу, кузнецах, гончарах, ювелирах и т. п. Возможно, на этом уровне существовала также и прослойка тех, кто специализировался на вывозе и обмене излишков продукции, то есть на торговле. Но для уверенности в этом не хватает археологических данных. По данному времени.
Вне — но на этом же уровне — стояло и низовое звено служителей культа и их аппарата. Возможно, в составе этого аппарата был лишь мальчонка, что зажигал костры на требище — но тем не менее предания и легенды зафиксировали для нас такую структуру. К тому же волхвам действительно нужны были ученики.
Есть также данные, что в задругах существовали некие ватажки воинских людей. Это не воины в полном смысле слова, но именно небольшие группы вооруженных молодых парней, образовывавших что-то среднее между разбойничьей бандой и наемной дружиной. Эти ватажки на лето уходили в свои лагеря в горах или лесах, где предавались воинским утехам и нападениям на чужие верви и земли. Свои же сородичи им отчисляли известную долю общественного продукта на содержание, за что ожидали защиты от нападений чужих лихих людей.
Я об этом уже говорил в главе о венедах и повторю ту же мысль: возможно и даже вероятно, что из таких ватажек и сформировались те дерзкие дружины славян, что так быстро дали Империи возможность оценить свою боеспособность.
Роды и семьи нередко владели несвободными людьми — рабами и холопами. Особенно в эпоху славянской экспансии, когда пленных выводили десятками тысяч. Старославянское «рабъ» идет от индоевропейского *orbu — работать. Нынешнее немецкое arbeiten — работать — того же корня.
Прочитали книгу? Предлагаем вам поделится своим впечатлением! Ваш отзыв будет полезен читателям, которые еще только собираются познакомиться с произведением.
Уважаемые читатели, слушатели и просто посетители нашей библиотеки! Просим Вас придерживаться определенных правил при комментировании литературных произведений.
Просьба отказаться от дискриминационных высказываний. Мы защищаем право наших читателей свободно выражать свою точку зрения. Вместе с тем мы не терпим агрессии. На сайте запрещено оставлять комментарий, который содержит унизительные высказывания или призывы к насилию по отношению к отдельным лицам или группам людей на основании их расы, этнического происхождения, вероисповедания, недееспособности, пола, возраста, статуса ветерана, касты или сексуальной ориентации. Просьба отказаться от оскорблений, угроз и запугиваний. Просьба отказаться от нецензурной лексики. Просьба вести себя максимально корректно как по отношению к авторам, так и по отношению к другим читателям и их комментариям.
Надеемся на Ваше понимание и благоразумие. С уважением, администратор My-Books.me.
Оставить комментарий
-
Александра15 январь 09:37
Очень интересная книга! Особенно, если любишь психологию и хочешь понимать себя и других. Обязательно послушаю до конца. Спасибо....
Кригер Борис – Гнев
-
Галина25 май 13:02
Очень уважаю Артема Шейнина, книга замечательная, очень мне близкая по духу.Перечитываю уже второй раз, столько пережитого и не...
Мне повезло вернуться - Артем Шейнин
-
Екатерина11 январь 08:05
Доброе утро. Подскажите пожалуйста как сохранять книги, ставить закладки?...
Подонок - Анастасия Леманн