Русские - не славяне? - Александр Пересвет
Книгу Русские - не славяне? - Александр Пересвет читаем онлайн бесплатно и без регистрации! Читать онлайн вы можете не только на компьютере, но и на андроид (Android), iPhone и iPad. Наслаждайтесь!
255 0 17:54, 10-05-2019Книга Русские - не славяне? - Александр Пересвет читать онлайн бесплатно без регистрации
И неважно, что потом авары пришли и к славянам. И покорили их. И женщин их впрягли в свои повозки. И на стены Константинополя славянских воинов бросили, а затем убили за то, что те не смогли взять город. И византийцам их предавали, когда того требовали собственные политические интересы.
Это неважно.
Ибо славяне все это пережили. И остались на земле.
А анты — нет.
ИТАК:
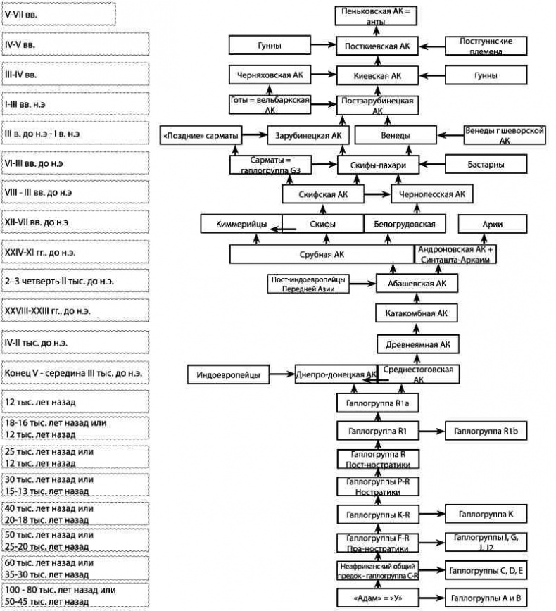
Конец IV века — 602 год. На исторической арене появляются анты, которые, судя по сохранившимся их именам, являются потомками той части венедов киевской культуры, которая жила на пограничье с черняховцами и тесно с ними контактировала. В результате чего восприняла от готов некотоыре культурыне и этнические импульсы, став, таким образом, некоей «метисной» группой венедского населения. Венедский гаплотип R1a1 должен был в этих условиях стать менее представительным в антском этносе. Однако сам антский этнос не сохранился, растворившись где-то на Балканах или перейдя в другие этнические форматы в местах бытования пеньковской антской культуры (см. рис. 35).

Рис. 35. Генеалогическое древо
Пражско-корчакская культура
Что представляют собою основные славяноморфные культуры?
Все они —
— тождественны друг другу по структуре, а различия наблюдаются лишь в преобладании некоторых форм горшков: оплавнобоких (своего рода «матрешка без головы») в пражско-корчакской, биконических в пеньковской и цилиндро-конических в колочинской.
В последней есть еще отличие в устройстве жилищ. Вместо квадратных полуземлянок с печью-каменкой в углу здесь шире представлены полуземлянки, отапливавшиеся открытыми очагами.
Исследователи, изучающие славянские древности Днепровского Левобережья, практически сходятся во мнении, что и колочинская, и пеньковская культуры сложились на базе предшествующей киевской культуры. Только ее разных групп. Как пишет видный русский историк М. Б. Щукин, —
— сходство памятников столь велико, что возникают споры терминологического порядка: относить ли, скажем, поселение Ульяновка к киевской культуре или уже к колочинской, а поселение Роище — к киевской или пеньковской.
В. В. Седов идет дальше и зачисляет в состав будущего славянского мира уже семь культурных образований:
Основными славянскими культурами начала средневековой поры являются пражско-корчакская, суковско-дзедзицкая, пеньковская, ипотешти-кындештская, именьковская, псковских длинных курганов и носителей браслетообразных височных колец.
Насчет пеньковцев-антов я бы вопрос оставил открытым. В том, что культура эта является продолжением культуры венедов-киевцев, нет сомнений. Ни источники, ни археология не позволяют нам сомневаться и в том, что анты по образу жизни были весьма близки к славянам. Но все же когда ни они сами, ни древние авторы со славянами их не смешивали, то и я предложил бы воздержаться от такого смешения.
По этой же причине я воздержусь и от того, чтобы причислить к славянским и другие культуры. Ибо лишь одна из них относилась современными ей авторами к славянской (см. рис. 36).

Рис. 36. Ареалы основных славянских культур начала средневековья: а — пражско-корчакской; б — суковско-дзедзицкой; в — пеньковской; г — ипотешти-кындештской: д — псковских длинных курганов; е — браслетообразных сомкнутых височных колец; ж — именьковской
Поэтому сформулируем осторожнее. В целом мы имеем несколько похожих вплоть до ощущения гомогенности культур VI–VII веков. Ряд этих общих качеств заставляет прийти к выводу, что по крайней мере один корень у них общий. И вырастает он в целом из киевских древностей. По этой причине я солидарен с теми, кто употребляет термин «посткиевские культуры». А уточнять, какая из них какой исторической общности соответствует, будем отдельно. Может, и никакая.
Пока что с большой степенью вероятности мы можем говорить лишь о том, что исторические анты соответствуют археологическим пеньковцам.
Об остальных речь впереди. И прежде всего о той, которая — также с очень высокой степенью вероятности — может быть соотнесена с историческими славянами.
Древние источники называли этих людей «склавенами». Например, у историка VI века Иордана и византийских авторов VI–VII веков это —
— Sclaveni.
В широком смысле славяне — это все археологические культуры, похожие на пражско-корчакскую. Но как в истории Древней Руси есть «славянские племена» в общем, а есть отдельно «словене новгородские», так и здесь. По крайней мере, в этой книге. Ибо в строго историческом смысле первоначальные славяне — это те, кто зафиксирован в качестве таковых в аутентичных источниках.
Вот и я славянами полагаю отныне называть именно эту группировку. Тем более, что —
— в отличие от названия «венеты», наименование «склавены» распространилось на все славянские племена лишь после VI в., а в VI в. имело только частное значение.
Так вот, этих исторических славян-склавенов и видит современная археология в пражско-корчакской культуре.
Долгое время она считалась самой древней достоверно славянской общностью. Именно из-за этого ломались дискуссионные копья, с одной стороны, энтузиастов праславянской непрерывности едва ли не от «древнеямников», а с другой — «пуристов», не видевших славян в упор раньше, нежели появилась пражско-корчакская культура. Как видим, правы оказались оба лагеря. Генетическая преемственность действительно есть. Но — именно генетическая, в сугубо биологическом смысле, а не в том, как этот термин употребляют археологи. А исторической и культурной — нет. А есть лесенка из разных культур и народов, которые смешивались и расходились, возникали и растворялись, изменялись и уничтожались. Что из того, что по генетике я сходен с ариями и хеттами, когда по культуре ни те ни другие мне не родные, и своими предками я их не вижу?
Итак, первая достоверно славянская культура.
Еще в 1971 году мюнхенский исследователь Иоахим Вернер заявил, что раннеславянские культуры ближе всего к ранним культурам лесной зоны Восточной Европы. Таким как днепро-двинская и тушемлинская, а также культура штрихованной керамики в Белоруссии и Восточной Литве:
Здесь тоже исключительно грубая лепная керамика и почти исключительно банковидные слабопрофилированные горшки. Также редки находки металлических изделий на поселениях. В быту жители лесной зоны, как и славяне, были явно непритязательны.
Археологи отмечают здесь —
— «другой мир», где-то более патриархальный, если не застойный, не стремящийся к внешней эффектности и комфортности. Многочисленные городища, каждый поселок сам по себе; очень простая, если не примитивная, посуда. Редкость находок из металла, отсутствие могильников (очевидно, применялись обряды, не оставляющие следов для археологов) не дают возможности прослеживать динамику развития культуры и устанавливать какую-то, даже приблизительную, хронологию.
Прочитали книгу? Предлагаем вам поделится своим впечатлением! Ваш отзыв будет полезен читателям, которые еще только собираются познакомиться с произведением.
Уважаемые читатели, слушатели и просто посетители нашей библиотеки! Просим Вас придерживаться определенных правил при комментировании литературных произведений.
Просьба отказаться от дискриминационных высказываний. Мы защищаем право наших читателей свободно выражать свою точку зрения. Вместе с тем мы не терпим агрессии. На сайте запрещено оставлять комментарий, который содержит унизительные высказывания или призывы к насилию по отношению к отдельным лицам или группам людей на основании их расы, этнического происхождения, вероисповедания, недееспособности, пола, возраста, статуса ветерана, касты или сексуальной ориентации. Просьба отказаться от оскорблений, угроз и запугиваний. Просьба отказаться от нецензурной лексики. Просьба вести себя максимально корректно как по отношению к авторам, так и по отношению к другим читателям и их комментариям.
Надеемся на Ваше понимание и благоразумие. С уважением, администратор My-Books.me.
Оставить комментарий
-
Александра15 январь 09:37
Очень интересная книга! Особенно, если любишь психологию и хочешь понимать себя и других. Обязательно послушаю до конца. Спасибо....
Кригер Борис – Гнев
-
Галина25 май 13:02
Очень уважаю Артема Шейнина, книга замечательная, очень мне близкая по духу.Перечитываю уже второй раз, столько пережитого и не...
Мне повезло вернуться - Артем Шейнин
-
Екатерина11 январь 08:05
Доброе утро. Подскажите пожалуйста как сохранять книги, ставить закладки?...
Подонок - Анастасия Леманн