Флот, революция и власть в России. 1917-1921 - Кирилл Назаренко
Книгу Флот, революция и власть в России. 1917-1921 - Кирилл Назаренко читаем онлайн бесплатно и без регистрации! Читать онлайн вы можете не только на компьютере, но и на андроид (Android), iPhone и iPad. Наслаждайтесь!
175 0 01:50, 26-05-2019Книга Флот, революция и власть в России. 1917-1921 - Кирилл Назаренко читать онлайн бесплатно без регистрации
Предложения А. П. Зеленого по организации морского ведомства, обсуждавшиеся в декабре 1920 г. (“Схема военмора Зеленого”) (РГА ВМФ. Ф. р-1. Оп. 3. Д. 1040. Л. 218)

Фактическая схема организации Морского Штаба Республики Зима 1920–1921 гг. (РГА ВМФ. Ф. р-1. Оп. 3. Д. 815. Л. 8)

Организация НКМД утвержденная СНК и объявленная приказом Коморси № 91/1/пох от 30 мая 1921 г. (РГА ВМФ. Ф. р-1. Оп. 3. Д. 1040. Л. 82–82 об., схема – Л. 83)

Организация морского ведомства согласно приказу по морскому штабу РВСР и Помощника главнокомандующего по морским делам Республики (Морштаресп) от 5 октября 1921 г. во исполнение приказов (РГА ВМФ. Ф. р-1. Оп. 3. Д. 1040. Л. 84–84 об.)


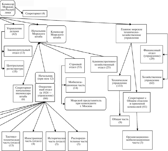
Организация центральных учреждений НКВМД в 1923 г. Численность личного состава на 15 марта 1924 г. (РГА ВМФ. Ф. р-1483. Оп. 1. Д. 9. Л. 13 об.)


Прочитали книгу? Предлагаем вам поделится своим впечатлением! Ваш отзыв будет полезен читателям, которые еще только собираются познакомиться с произведением.
Уважаемые читатели, слушатели и просто посетители нашей библиотеки! Просим Вас придерживаться определенных правил при комментировании литературных произведений.
Просьба отказаться от дискриминационных высказываний. Мы защищаем право наших читателей свободно выражать свою точку зрения. Вместе с тем мы не терпим агрессии. На сайте запрещено оставлять комментарий, который содержит унизительные высказывания или призывы к насилию по отношению к отдельным лицам или группам людей на основании их расы, этнического происхождения, вероисповедания, недееспособности, пола, возраста, статуса ветерана, касты или сексуальной ориентации. Просьба отказаться от оскорблений, угроз и запугиваний. Просьба отказаться от нецензурной лексики. Просьба вести себя максимально корректно как по отношению к авторам, так и по отношению к другим читателям и их комментариям.
Надеемся на Ваше понимание и благоразумие. С уважением, администратор My-Books.me.
Оставить комментарий
-
Александра15 январь 09:37
Очень интересная книга! Особенно, если любишь психологию и хочешь понимать себя и других. Обязательно послушаю до конца. Спасибо....
Кригер Борис – Гнев
-
Галина25 май 13:02
Очень уважаю Артема Шейнина, книга замечательная, очень мне близкая по духу.Перечитываю уже второй раз, столько пережитого и не...
Мне повезло вернуться - Артем Шейнин
-
Екатерина11 январь 08:05
Доброе утро. Подскажите пожалуйста как сохранять книги, ставить закладки?...
Подонок - Анастасия Леманн
