Флот, революция и власть в России. 1917-1921 - Кирилл Назаренко
Книгу Флот, революция и власть в России. 1917-1921 - Кирилл Назаренко читаем онлайн бесплатно и без регистрации! Читать онлайн вы можете не только на компьютере, но и на андроид (Android), iPhone и iPad. Наслаждайтесь!
176 0 01:50, 26-05-2019Книга Флот, революция и власть в России. 1917-1921 - Кирилл Назаренко читать онлайн бесплатно без регистрации
2 Морозов С. Д. Офицерство российского флота в 1897–1917 гг.: Численность и состав // Клио. 2005. № 2 (29). С. 229.
Численность «некомандного» и командного состава РККФ на 1 марта 1921 г.1

1 Численность «некомсостава» флота дана по: РГА ВМФ. Ф. р-5. Оп. 5. Д. 4. Л. 105; численность комсостава – по: РГА ВМФ. Ф. р-5. Оп. 5. Д. 4. Л. 107.
2 РГА ВМФ. Ф. р-5. Оп. 5. Д. 4. Л. 106.
Численность некоторых белогвардейских морских формирований в ходе Гражданской войны

1РГА ВМФ. Ф. р-1722. Оп. 5. Д. 89. Л. 11 об —11Б об.
2Там же. Л. 35А.
3Там же. Л. 41. (Поименный список).
Оклады служащих морского ведомства в конце 1917– начале 1918 гг.






1 РГА ВМФ. Ф. р-342. Оп. 1. Д. 118. Л. 35.
2 РГА ВМФ. Ф. р-5. Оп. 1. Д. 210. Л. 6 об.–7 об.
3 РГА ВМФ. Ф. р-5. Оп. 1. Д. 213. Л. 10–10 об.
4 РГА ВМФ. Ф. р-342. Оп. 1. Д. 420. Л. 4, 4 об., 6; Декреты Советской власти. М., 1957. Т. 1. 25 октября 1917 г. – 16 марта 1918 г. С.443.
5 Декреты Советской власти. М., 1957. Т. 1. 25 октября 1917 г. – 16 марта 1918 г. С. 440–441.
Организация Морского министерства, введенная в октябре 1911 г.

Организация и штаты Морского министерства, введенные в октябре 1911 г. (без Морского Генерального штаба)









Схема взаимодействия Строительного отдела Главного управления кораблестроения с соответствующими подразделениями Комитета государственных сооружений (лето 1919 г.) (РГАВМФ. Ф. р-342. Оп. 1. Д. 452. Л. 186)

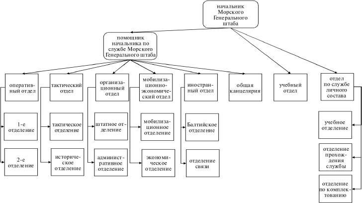
«Проект организации Морского Генерального штаба» (весна-лето 1918 г.) (РГА ВМФ. Ф. р-342. Он. 1. Д. 455. Л. 37) вариант А

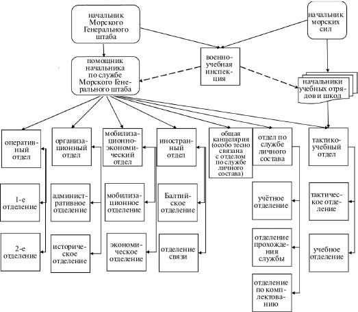
Проект организации Морского Генерального штаба» (весна-лето 1918 г.) (РГАВМФ. Ф. р-342. Он. 1. Д. 455. Л. 37) вариант Б

Примерная схема полевого штаба РВСР в 1919 г.[1205]:
Прочитали книгу? Предлагаем вам поделится своим впечатлением! Ваш отзыв будет полезен читателям, которые еще только собираются познакомиться с произведением.
Уважаемые читатели, слушатели и просто посетители нашей библиотеки! Просим Вас придерживаться определенных правил при комментировании литературных произведений.
Просьба отказаться от дискриминационных высказываний. Мы защищаем право наших читателей свободно выражать свою точку зрения. Вместе с тем мы не терпим агрессии. На сайте запрещено оставлять комментарий, который содержит унизительные высказывания или призывы к насилию по отношению к отдельным лицам или группам людей на основании их расы, этнического происхождения, вероисповедания, недееспособности, пола, возраста, статуса ветерана, касты или сексуальной ориентации. Просьба отказаться от оскорблений, угроз и запугиваний. Просьба отказаться от нецензурной лексики. Просьба вести себя максимально корректно как по отношению к авторам, так и по отношению к другим читателям и их комментариям.
Надеемся на Ваше понимание и благоразумие. С уважением, администратор My-Books.me.
Оставить комментарий
-
Александра15 январь 09:37
Очень интересная книга! Особенно, если любишь психологию и хочешь понимать себя и других. Обязательно послушаю до конца. Спасибо....
Кригер Борис – Гнев
-
Галина25 май 13:02
Очень уважаю Артема Шейнина, книга замечательная, очень мне близкая по духу.Перечитываю уже второй раз, столько пережитого и не...
Мне повезло вернуться - Артем Шейнин
-
Екатерина11 январь 08:05
Доброе утро. Подскажите пожалуйста как сохранять книги, ставить закладки?...
Подонок - Анастасия Леманн