Должностная инструкция руководителя, или «Управленческая восьмёрка» - Дмитрий Кувшинов
Книгу Должностная инструкция руководителя, или «Управленческая восьмёрка» - Дмитрий Кувшинов читаем онлайн бесплатно и без регистрации! Читать онлайн вы можете не только на компьютере, но и на андроид (Android), iPhone и iPad. Наслаждайтесь!
153 0 16:41, 21-05-2019Книга Должностная инструкция руководителя, или «Управленческая восьмёрка» - Дмитрий Кувшинов читать онлайн бесплатно без регистрации
Это очень удобный и наглядный инструмент, позволяющий руководителю ознакомиться с технологией при входе в должность, а также помогающий впоследствии проводить реинжиниринг бизнес-процессов.
Существуют несколько подходов к составлению таких схем.
1. Во-первых, в простейшей схеме указывается только последовательность выполнения функций, как на схеме процесса изготовления оснастки:

Рис. 10. Простая схема последовательности
2. Во-вторых, существует Схема процессов в стандарте IDEF0, где, кроме входов, выходов и событий, отображаются управленческие воздействия и привлекаемые ресурсы. Этот стандарт описания технологии, придуманный в свое время американскими специалистами, позволяет наиболее полно отразить технологический процесс посредством схем, но применяется в основном на крупных предприятиях, при поддержке подготовленных и обученных специалистов, как это указано ниже.

Рис. 11. Схема бизнес-процесса в стандарте IDEF0
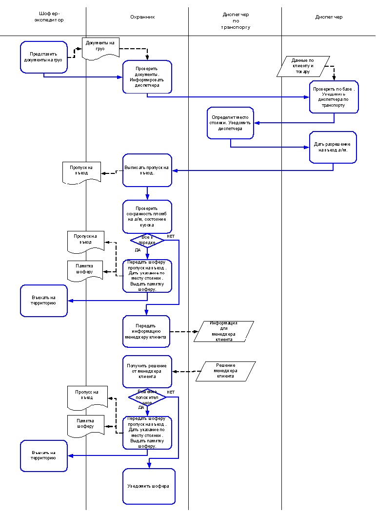
3. И, наконец, имеются Схемы средней сложности. Надо сказать, что при всей полноте отражения технологической информации схемы по стандарту IDEF0 достаточно сложны для восприятия, поэтому многие компании упрощают этот стандарт, отражая на схеме в качестве связей между функциями только документы и события. Некоторые компании для большей наглядности делят общее поле схемы на полосы и в каждой полосе размещают функции, относящиеся к одной должности.

Рис. 12. Пример схемы бизнес-процесса с делением поля схемы на зоны для каждой должности
Ещё надо сказать несколько слов о наглядности и простоте. Все схемы должны быть «читабельными». Недаром в стандарте IDEF0 существует правило, по которому одна схема должна содержать не более 7 объектов (функций). Ниже приведен пример того, как не надо рисовать схемы.

Рис. 13. Как не надо рисовать схемы
Если на вашем предприятии уже утверждён определённый стандарт составления таких схем, то воспользуйтесь им, если же у вас такового нет, то вы можете использовать достаточно простой и наглядный стандарт, который, как мне кажется, очень удобен и прост и даёт наибольшую наглядность. В нём приняты следующие обозначения:
● прямоугольник — функция,
● большая стрелка с надписью внутри – событие,
● тонкая стрелка – документ,
● толстая стрелка – материальный поток (продукция, материалы, деньги и т. д.),
● штрихпунктирная стрелка – информация, команда,
● овал с толстой границей – материальное хранилище (материалов, товаров, денег и т. д.),
● овал с тонкой границей – хранилище документов (лоток, папка, архив),
● маленький эллипс – внешний контрагент, процесс.
Кроме того, все элементы схемы (прямоугольники функций, овалы хранилищ) можно раскрашивать в разные цвета, где каждый цвет будет соответствовать строго одной должности. Наглядность такой схемы сильно выигрывает, при этом на схеме бизнес-процесса очень точно отображён документооборот.
Для создания таких схем можно использовать распространённые программные продукты типа Microsoft Visio, в которых очень удобно рисовать и редактировать схемы бизнес-процессов.
Схема бизнес-процесса «Приёмка продукции на склад» будет выглядеть так:

Рис. 14. Схема бизнес-процесса в цветовом стандарте
Наличие актуальных схем технологического процесса намного облегчит вам вхождение в должность и поможет разобраться с документооборотом в подконтрольных подразделениях. Также такие схемы будут удобны для вас и ваших подчинённых при проведении изменений технологии работы.
Если у вас в управлении сложное хозяйство, где в работе задействовано много специалистов и подразделений, вам необходимо научиться создавать такие схемы и работать с ними.
Кроме построения реестров выполняемых функций и создания схем бизнес-процессов специалисты-технологи более подробно описывают каждую из этих функций (об этом мы поговорим в разделе «Детализация обязанностей»). На данном этапе для распределения обязанностей между подчинёнными руководителю достаточно иметь простой перечень функций и общее представление об их содержании.
При выполнении этой функции руководитель должен ответить на следующие вопросы:
● На какие подразделения лучше разделить вверенное хозяйство?
● Сколько и какие должности будут входить в каждое подразделение?
● Кто и кому будет починяться?
Как правило, организационная структура представлена в виде древовидной схемы с прямоугольниками и линиями, их соединяющими. В прямоугольниках пишутся названия должностей или подразделений.
Пример:

Рис. 15. Схема организационной структуры
При всей кажущейся простоте ошибки руководителя при построении организационной структуры могут привести не только к увеличению затрат на персонал, но и к возникновению конфликтов между людьми и даже между целыми подразделениями. От правильно выстроенной подчинённости должностей и подразделений зависит эффективность их работы. На крупных предприятиях всегда есть множество разных вариантов построения оргструктуры, и выстроить её эффективно – большое искусство управленца.
Обычная дилемма при построении оргструктуры – выбор между функциональным и дивизиональным принципом построения.
Прочитали книгу? Предлагаем вам поделится своим впечатлением! Ваш отзыв будет полезен читателям, которые еще только собираются познакомиться с произведением.
Уважаемые читатели, слушатели и просто посетители нашей библиотеки! Просим Вас придерживаться определенных правил при комментировании литературных произведений.
Просьба отказаться от дискриминационных высказываний. Мы защищаем право наших читателей свободно выражать свою точку зрения. Вместе с тем мы не терпим агрессии. На сайте запрещено оставлять комментарий, который содержит унизительные высказывания или призывы к насилию по отношению к отдельным лицам или группам людей на основании их расы, этнического происхождения, вероисповедания, недееспособности, пола, возраста, статуса ветерана, касты или сексуальной ориентации. Просьба отказаться от оскорблений, угроз и запугиваний. Просьба отказаться от нецензурной лексики. Просьба вести себя максимально корректно как по отношению к авторам, так и по отношению к другим читателям и их комментариям.
Надеемся на Ваше понимание и благоразумие. С уважением, администратор My-Books.me.
Оставить комментарий
-
Александра15 январь 09:37
Очень интересная книга! Особенно, если любишь психологию и хочешь понимать себя и других. Обязательно послушаю до конца. Спасибо....
Кригер Борис – Гнев
-
Галина25 май 13:02
Очень уважаю Артема Шейнина, книга замечательная, очень мне близкая по духу.Перечитываю уже второй раз, столько пережитого и не...
Мне повезло вернуться - Артем Шейнин
-
Екатерина11 январь 08:05
Доброе утро. Подскажите пожалуйста как сохранять книги, ставить закладки?...
Подонок - Анастасия Леманн