Должностная инструкция руководителя, или «Управленческая восьмёрка» - Дмитрий Кувшинов
Книгу Должностная инструкция руководителя, или «Управленческая восьмёрка» - Дмитрий Кувшинов читаем онлайн бесплатно и без регистрации! Читать онлайн вы можете не только на компьютере, но и на андроид (Android), iPhone и iPad. Наслаждайтесь!
153 0 16:41, 21-05-2019Книга Должностная инструкция руководителя, или «Управленческая восьмёрка» - Дмитрий Кувшинов читать онлайн бесплатно без регистрации
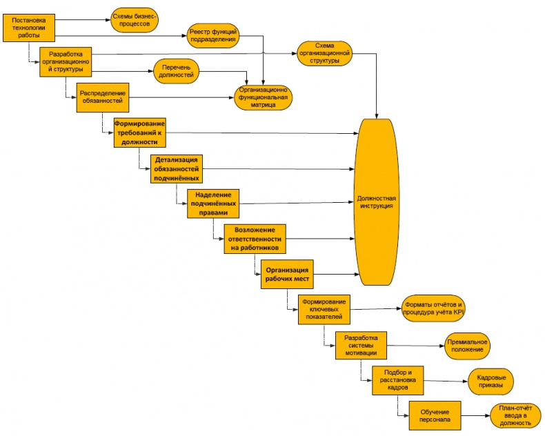
Ниже приведена схема процесса «Организация деятельности подразделения», где отражены не только выполняемые функции, но и документы, которые приходится разрабатывать руководителю при выполнении этих функций.

Рис. 7. Функции организации деятельности
Давайте рассмотрим каждую из этих функций.
Некоторым линейным руководителям повезло, т. к. работу по постановке технологии работы за них выполняют специальные люди – технологи. Но, к сожалению, это почти всегда касается только цехов крупных производственных предприятий, где в каждом цехе (либо централизованно на заводе) существуют технологические отделы. Сотрудники технологических бюро занимаются тем, что описывают технологические процессы основного производства.
Приведём пример описания части технологического производственного процесса:

Рис. 8. Пример технологической карты
Практически всегда во всех других службах и подразделениях (бухгалтериях, плановых отделах, финансовых службах, отделах продаж, департаментах маркетинга, складах, транспортных цехах и т. д.) работу по постановке технологии работы своих подразделений приходится выполнять их руководителям. Давайте посмотрим, что это за работа, насколько она необходима, и можно ли без неё обойтись.
Если дело касается простых работ (рытьё траншей, подметание дворов и т. д.), то думаю, что технологию описывать не целесообразно, в лучшем случае достаточно просто рассказать или показать, как это делать. Также во многих случаях можно обойтись без постановки и описания технологии там, где труд выполняется подготовленными профессионалами в небольших производствах или в услуговом бизнесе.
Действительно, если вы руководите маленькой пекарней, незачем заслуженному пекарю расписывать технологию, он знает её лучше вас и оттачивает её десятилетиями, выпекая ежедневно хлеб. Дипломированный зубной врач, я думаю, также обойдётся без технологической карты и качественно вылечит вам зубы.
Если же дело касается сложных процессов, где в работе завязано сразу несколько различных специалистов, либо имеется сложный документооборот, либо используется дорогостоящее оборудование, то описание технологических процессов не только целесообразно, но иногда и просто жизненно необходимо.
Давайте разберём пример, когда вам поручили возглавить склад крупной торговой компании, где осуществляется приёмка, хранение и отгрузка товаров. Если технология работы кем-то описана, это хорошо, вам остаётся только изучить её. Если же нет, то вам нужно описать её самостоятельно.
В самом простом варианте описать технологию – значит разложить деятельность вашего подразделения на процессы, а процессы на функции, которые выполняют отдельные специалисты. Функции при этом надо чётко увязать между собой, соблюдая требуемую последовательность их выполнения.
При выполнении этой работы у вас наверняка встанет вопрос, с какой степенью детализации это делать, ведь можно складскую работу поделить на три главные функции – приемка, хранение и выдача груза, а можно разложить на детальные операции, которых будет, полагаю, не один десяток.
Для определения степени детализации надо исходить из того, что каждая функция характеризуется следующими параметрами.
Периодичность, т. е. функция повторяется в деятельности фирмы с определённой периодичностью. Бюджет доходов и расходов, допустим, верстается экономической службой раз в квартал, налоги на зарплату начисляются бухгалтером раз в месяц, а продавец в магазине выполняет функцию продажи десятки раз в день.
Функция всегда имеет «вход» и «выход», т. е. начало её выполнения всегда предвещает что-то – документ, информация, команда либо событие. Так, для выполнения функции разгрузки машины на складе необходимо событие – приход машины на склад, а для начисления Единого социального налога нужна, как минимум, ведомость на заработную плату – документ.
Любая функция на выходе также содержит либо документ, либо информацию или команду. Разгрузил машину на складе – распишись в накладной, совершил продажу оборудования клиенту – оформи документацию.
На выполнение функции всегда тратятся ресурсы. Это:
● сырьё и материалы;
● оборудование, инструмент, нематериальные активы (программные продукты, лицензии и т. д.);
● время, затраченное персоналом на выполнение функции.
Функция, как правило, выполняется сотрудниками без перерывов.
Кроме этого, при делении деятельности вашего подразделения на функции может пригодиться ещё один хороший принцип:
Делить надо не как хочется, а как делится.
При делении апельсина возможны два подхода:

Рис. 9. Два метода деления апельсина
Работу по созданию реестра функций подразделения вы можете сделать сами, особенно если вы подготовленный специалист, но всё же лучше поговорить о данных функциях и специфике их выполнения с человеком, который передаёт вам дела. Если же это по каким-нибудь причинам невозможно, уточняйте функционал со своими подчинёнными.
В итоге, описывая работу склада, у вас может сформироваться следующий перечень функций:
Таблица 3. Перечень функций

В большинстве случаев для описания технологии руководителю небольшого подразделения достаточно простого перечня функций, выполняемых в его подразделении.
Такой способ описания технологии прост и подходит только для описания простых процессов – там, где функции не увязаны друг с другом. В качестве примера можно привести работу секретаря, выполняющего множество разноплановых функций, и не принципиально, в какой последовательности он их делает.
В более сложном варианте, когда в процессе работы участвуют сразу несколько сотрудников, функции показываются на схеме, во взаимосвязи с документами и событиями, сопровождающими выполнение этих функций. Если же вам обязательно нужна наглядность в описании процессов вашего подразделения, вы можете такие схемы построить самостоятельно.
Прочитали книгу? Предлагаем вам поделится своим впечатлением! Ваш отзыв будет полезен читателям, которые еще только собираются познакомиться с произведением.
Уважаемые читатели, слушатели и просто посетители нашей библиотеки! Просим Вас придерживаться определенных правил при комментировании литературных произведений.
Просьба отказаться от дискриминационных высказываний. Мы защищаем право наших читателей свободно выражать свою точку зрения. Вместе с тем мы не терпим агрессии. На сайте запрещено оставлять комментарий, который содержит унизительные высказывания или призывы к насилию по отношению к отдельным лицам или группам людей на основании их расы, этнического происхождения, вероисповедания, недееспособности, пола, возраста, статуса ветерана, касты или сексуальной ориентации. Просьба отказаться от оскорблений, угроз и запугиваний. Просьба отказаться от нецензурной лексики. Просьба вести себя максимально корректно как по отношению к авторам, так и по отношению к другим читателям и их комментариям.
Надеемся на Ваше понимание и благоразумие. С уважением, администратор My-Books.me.
Оставить комментарий
-
Александра15 январь 09:37
Очень интересная книга! Особенно, если любишь психологию и хочешь понимать себя и других. Обязательно послушаю до конца. Спасибо....
Кригер Борис – Гнев
-
Галина25 май 13:02
Очень уважаю Артема Шейнина, книга замечательная, очень мне близкая по духу.Перечитываю уже второй раз, столько пережитого и не...
Мне повезло вернуться - Артем Шейнин
-
Екатерина11 январь 08:05
Доброе утро. Подскажите пожалуйста как сохранять книги, ставить закладки?...
Подонок - Анастасия Леманн