MBA в кармане: Практическое руководство по развитию ключевых навыков управления - Нил Томас
Книгу MBA в кармане: Практическое руководство по развитию ключевых навыков управления - Нил Томас читаем онлайн бесплатно и без регистрации! Читать онлайн вы можете не только на компьютере, но и на андроид (Android), iPhone и iPad. Наслаждайтесь!
218 0 13:44, 21-05-2019Книга MBA в кармане: Практическое руководство по развитию ключевых навыков управления - Нил Томас читать онлайн бесплатно без регистрации
• установить дисциплину;
• оспорить существующее мышление и мнения;
• мотивировать сотрудников на поддержку и преодоление трудностей;
• создать команду;
• вовлечь персонал в процесс обсуждения;
• узнать мнение сотрудников.
Если вы четко представляете себе будущее организации, вас лучше поймут. Когда вы точно знаете, чего хотите достичь, вероятность успеха повышается. Помните, что люди в первую очередь хотят знать о том, что затронет непосредственно их работу. Зачастую информация о деятельности компании не интересна сотрудникам, потому что она слишком далека от них. Проверьте, чтобы информация, доводимая до персонала, была:
• точной,
• понятной,
• деловой,
• значимой для сотрудников,
• своевременной,
• надежной,
• достоверной.
Рисунок 12.12. Эффективная система коммуникаций

Должен знать: Жизненно важная информация: прибыльность, деятельность компании, местные/бригадные новости, деятельность подразделения, техника безопасности
Следует знать: Важная, но не основная информация: изменения в руководстве компании, деятельность конкурентов, разработка новых видов продукции
Может знать: Относительно неважная информация
Подбирая факты, которые необходимо сообщить персоналу, оценивайте их по следующим критериям:
• сотрудники обязаны знать об этом – эти данные необходимы для выполнения работы;
• им желательно было бы знать об этом – было бы не плохо, если бы сотрудники обладали этой информацией, поскольку это поможет им в работе;
• в принципе, им стоило бы знать об этом – это не критичная информация и, если сотрудники не будут ею владеть, не возникнет никаких сложностей.
На войне первыми подвергаются атакам каналы связи противников. Солдаты стараются как можно быстрее уничтожить основные командные пункты и центры связи. Управление коммуникациями в период преобразований сродни военным действиям. Чтобы внедрить новую политику или бизнес-план, изменить структуру организации или заключить договор о слиянии с другой компанией, нужно выиграть информационную войну. Многие компании осознали важность участия сотрудников в организации бизнеса и поощряют идеи и предложения по повышению качества работы. Перед менеджерами открыты широчайшие коммуникативные возможности. С моменты выхода в свет первого издания книги, все мы стали свидетелями расцвета электронной почты (некоторые называют это эпидемией). Эта технология полностью изменила схему коммуникаций в организациях и упростила общение сотрудников. И она же иногда является причиной краха компаний и руководителей. Некоторые организации страдают от удушающих объемов электронных писем. Эпидемия распространяется по всему миру благодаря безграмотному обращению с технологией и слабой корпоративной культуре. В некоторых случаях электронная почта полностью вытеснила старые проверенные средства связи.
Менеджерам стоит обратить внимание на следующие традиционные каналы связи:
• доски объявлений в офисах,
• еженедельные информационные бюллетени (оседающие в электронных почтовых ящиках сотрудников),
• справочники для персонала (переведенные в электронный вид и выложенные в локальной сети компании),
• производственные совещания,
• неформальные обсуждения,
• корпоративные видеоматериалы,
• меморандумы,
• совещания руководства,
• собрания персонала,
• журналы/газеты компании,
• профсоюзы,
• СМИ – пресса, радио и телевидение,
• слухи.
Выбирая средство связи, помните, что сообщение важнее носителя информации. Немало дорогостоящих корпоративных видеороликов потерпели фиаско, потому что носитель информации выглядел важнее самого сообщения. Несмотря на популярность электронной почты, основным источником информации в большинстве компаний остаются слухи и личное общение. Не менее важна и скорость получения сообщения. Нет смысла рассказывать о том, что людям уже известно. Возможности электронной почты лишь укрепили власть сплетен, ставших источником самой оперативной информации. И хотя люди отдают должное слухам, они не особенно доверяют их точности: к ним стоит прислушаться, но с некоторыми оговорками. В большинстве случаев сотрудники предпочитают получать сведения непосредственно от руководства, имея при этом возможность задать вопросы.
Другая немаловажная особенность электронной почты – возможность сохранять письменные доказательства переговоров. Это уже послужило причиной громких скандалов конца 1990-х гг., в ходе которых нескольких инвестиционных банкиров с Уолл-стрит обвинили в махинациях с товарами и услугами. В случаях дискриминации отдельных сотрудников электронная почта позволяет доказать злоупотребление властью и нарушение правил со стороны руководства. В результате корпорации стали ужесточать правила пользования электронной почтой.
Несмотря на очевидные плюсы электронной почты (например, скорость передачи информации), личное общение руководства и сотрудников является наиболее эффективным средством связи. Но и здесь успех зависит от качества информации и сути сообщения.
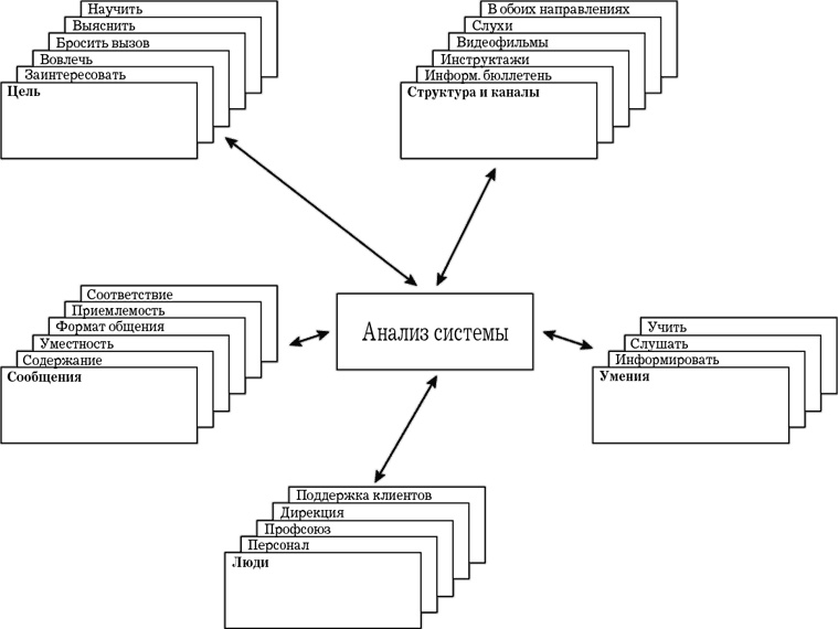
Анализируя проблемы общения, менеджеры должны обращать внимание на области, показанные на рис. 12.13 (цель, сообщения, структура, каналы, умения, люди).

Рисунок 12.13. Анализ эффективности системы коммуникации
В компаниях случается немало стрессовых ситуаций и проблем, требующих нестандартного подхода. Сама сменная организация труда может стать причиной немалых сложностей при попытке быстрого распространения сообщений. В таких ситуациях следует действовать особенно осторожно.
Немногие виды деятельности порождают столько эмоций, страхов и путаницы, как пересмотр показателей эффективности и оценка персонала. Тем не менее именно управление эффективностью может стать основой высоких показателей бизнеса в целом. При правильном использовании оно является полезной и позитивной деятельностью, способствующей развитию нормальных трудовых отношений.
Прочитали книгу? Предлагаем вам поделится своим впечатлением! Ваш отзыв будет полезен читателям, которые еще только собираются познакомиться с произведением.
Уважаемые читатели, слушатели и просто посетители нашей библиотеки! Просим Вас придерживаться определенных правил при комментировании литературных произведений.
Просьба отказаться от дискриминационных высказываний. Мы защищаем право наших читателей свободно выражать свою точку зрения. Вместе с тем мы не терпим агрессии. На сайте запрещено оставлять комментарий, который содержит унизительные высказывания или призывы к насилию по отношению к отдельным лицам или группам людей на основании их расы, этнического происхождения, вероисповедания, недееспособности, пола, возраста, статуса ветерана, касты или сексуальной ориентации. Просьба отказаться от оскорблений, угроз и запугиваний. Просьба отказаться от нецензурной лексики. Просьба вести себя максимально корректно как по отношению к авторам, так и по отношению к другим читателям и их комментариям.
Надеемся на Ваше понимание и благоразумие. С уважением, администратор My-Books.me.
Оставить комментарий
-
Александра15 январь 09:37
Очень интересная книга! Особенно, если любишь психологию и хочешь понимать себя и других. Обязательно послушаю до конца. Спасибо....
Кригер Борис – Гнев
-
Галина25 май 13:02
Очень уважаю Артема Шейнина, книга замечательная, очень мне близкая по духу.Перечитываю уже второй раз, столько пережитого и не...
Мне повезло вернуться - Артем Шейнин
-
Екатерина11 январь 08:05
Доброе утро. Подскажите пожалуйста как сохранять книги, ставить закладки?...
Подонок - Анастасия Леманн