Теория ограничений Голдратта. Системный подход к непрерывному совершенствованию - Уильям Детмер
Книгу Теория ограничений Голдратта. Системный подход к непрерывному совершенствованию - Уильям Детмер читаем онлайн бесплатно и без регистрации! Читать онлайн вы можете не только на компьютере, но и на андроид (Android), iPhone и iPad. Наслаждайтесь!
221 0 11:15, 21-05-2019Книга Теория ограничений Голдратта. Системный подход к непрерывному совершенствованию - Уильям Детмер читать онлайн бесплатно без регистрации
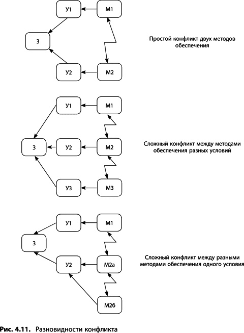
Даже если проблема кажется простой, очень редко конфликт сводится к противостоянию всего лишь двух точек зрения. Не все в жизни можно выкрасить в черное и белое. ДРК – это способ «разделить» сложную ситуацию на части, с которыми реально можно работать.
На рис. 4.11 представлены разновидности сложных конфликтных ситуаций, которые чаще всего встречаются на практике. ДРК дает возможность решать части комплексной проблемы последовательно и не «утопать» в запутанном случае.

ДРК читается слева направо – от задачи к методам обеспечения. Логика построения диаграммы разрешения конфликтов требует озвучивать эту логическую структуру, используя конструкцию «Для того чтобы… мы должны…» в направлении, противоположном стрелке, т. е. от «головы» к «хвосту». Например (см. рис. 4.12):
● «Для того чтобы (ВЫПОЛНИТЬ ЗАДАЧУ), мы должны (СОБЛЮДАТЬ УСЛОВИЕ)»
● «Для того чтобы (ВЫПОЛНИТЬ УСЛОВИЕ), мы должны (ИСПОЛЬЗОВАТЬ МЕТОД)».
Обе стороны «домика» диаграммы читаются одинаково.

Конфликт методов обеспечения, обозначаемый знаком молнии, читаем так:
● «С одной стороны, нужно (МЕТОД ОБЕСПЕЧЕНИЯ 1), а с другой – (МЕТОД ОБЕСПЕЧЕНИЯ 2)».
Ошибочные исходные предположения о логических связях являются источником конфликтов, выявляемых при помощи ДРК. Наша задача – перечислить все основные предположения и выявить среди них неверные, которые ответственны за возникшее напряжение в системе.
В ДРК предположения озвучиваются по стандартной схеме «Для того чтобы… мы должны» путем прибавления союза «потому что», например: «Для того чтобы сад был красивым (условие), мы должны засеять его газонной травой (метод обеспечения), потому что газон – обязательная составляющая удачного ландшафтного дизайна (предположение)».
Чаще всего существует несколько важных предположений, касающихся каждой логической связи между утверждениями в ДРК.
Для успешного разрешения конфликта и решения проблемы необходимо обнаружить и рассмотреть все исходные предположения, лежащие в его основе. Для этого нужно провести «мозговой штурм» или найти принципиально иной способ генерации идей. Данный этап важен – ведь исходные предположения лежат в основе логического построения ДРК, и «мозговой штурм» – один из лучших способов оценить их корректность и тем самым проверить реализуемость главной задачи организации. Например (рис. 4.13):
● Для того чтобы объекты, построенные на средства федерального финансирования, отличались высоким уровнем качества (условие), Законодатель должен пересмотреть существующие нормы выбора подрядчиков (метод обеспечения), потому что (предположения):
1) по существующим нормам предпочтение отдается поставщику, заявившему минимальную цену;
2) существующие нормы подталкивают поставщиков снижать цены;
3) значительное сокращение стоимости происходит за счет экономии на качестве работ;
4) единственный способ снизить цену – это задействовать недорогие низкокачественные материалы;
5) низкокачественные материалы служат меньше, чем требуется заказчику;
6) дешевые материалы служат меньше, чем требуется заказчику;
7) услуги поставщиков не покрываются гарантией.
Итак, наш пример сопровождается семью исходными предположениями. Можно ли найти еще какие-нибудь? Насколько эти утверждения соответствуют действительности? На первый взгляд все правильно, но наверняка в списке есть утверждения, которые можно оспорить.

Допустим, что верны все предположения, кроме пятого и шестого. Если бы существовали дешевые качественные материалы, готовые объекты служили бы долго, предположения 5 и 6 потеряли бы актуальность в нашем случае. И не пришлось бы пересматривать законодательство для обеспечения высокого качества государственного строительства. Таким образом, решением, способным «разрушить» конфликтную ситуацию, будет наличие на рынке высококачественных, но недорогих строительных материалов.
Из неверных исходных посылок в большинстве случаев могут быть сделаны только ошибочные выводы.
Предположим, мы нашли недорогие качественные материалы. Очевидно, что причина конфликта – несогласие по вопросу изменения законодательства. Одна из сторон встала на защиту существующих норм. Но, оспорив исходные предположения 5 и 6, мы избавились от необходимости выбирать между двумя мнениями, т. е. устранили необходимость выбора, когда одна сторона выигрывает, а другая остается побежденной. Мы нашли способ выполнения исходного условия (качественное строительство), при котором проигравших не будет.
Обратите внимание, что мы не задумывались над тем, осуществима ли наша идея. Это не входит в задачи диаграммы разрешения конфликтов. Для определения реализуемости разработанных планов и способов преодоления препятствий на пути их реализации существуют другие инструменты – дерево будущей реальности и перехода. Диаграмма разрешения конфликтов – это инструмент генерации идей, прорывных решений. На данном этапе построения диаграммы нельзя фокусироваться на осуществимости «прорывных идей», иначе шансы найти действительно новое решение резко сократятся.
В нашем примере мы рассмотрели предположения, касающиеся только одной логической связи ДРК – между методом обеспечения и необходимым условием. Но не стоит забывать, что в каждой диаграмме пять стрелок и каждой из них соответствуют определенные исходные предположения. Проверить нужно все.
Мир изменчив. То, что вчера было необходимым условием достижения цели, сегодня может таковым не являться. Но вы вряд ли об этом узнаете, если не изучите все предположения по всем стрелкам. Остановившись на первом ошибочном предположении, вы упускаете возможность найти второе, третье и т. д. Соответственно, вы отказываетесь от более легкого и быстрого способа устранить конфликт и впустую тратите время и силы.
Прочитали книгу? Предлагаем вам поделится своим впечатлением! Ваш отзыв будет полезен читателям, которые еще только собираются познакомиться с произведением.
Уважаемые читатели, слушатели и просто посетители нашей библиотеки! Просим Вас придерживаться определенных правил при комментировании литературных произведений.
Просьба отказаться от дискриминационных высказываний. Мы защищаем право наших читателей свободно выражать свою точку зрения. Вместе с тем мы не терпим агрессии. На сайте запрещено оставлять комментарий, который содержит унизительные высказывания или призывы к насилию по отношению к отдельным лицам или группам людей на основании их расы, этнического происхождения, вероисповедания, недееспособности, пола, возраста, статуса ветерана, касты или сексуальной ориентации. Просьба отказаться от оскорблений, угроз и запугиваний. Просьба отказаться от нецензурной лексики. Просьба вести себя максимально корректно как по отношению к авторам, так и по отношению к другим читателям и их комментариям.
Надеемся на Ваше понимание и благоразумие. С уважением, администратор My-Books.me.
Оставить комментарий
-
Александра15 январь 09:37
Очень интересная книга! Особенно, если любишь психологию и хочешь понимать себя и других. Обязательно послушаю до конца. Спасибо....
Кригер Борис – Гнев
-
Галина25 май 13:02
Очень уважаю Артема Шейнина, книга замечательная, очень мне близкая по духу.Перечитываю уже второй раз, столько пережитого и не...
Мне повезло вернуться - Артем Шейнин
-
Екатерина11 январь 08:05
Доброе утро. Подскажите пожалуйста как сохранять книги, ставить закладки?...
Подонок - Анастасия Леманн