» » » Уходи с ним - Аньес Ледиг

Уходи с ним - Аньес Ледиг

Книгу Уходи с ним - Аньес Ледиг читаем онлайн бесплатно и без регистрации! Читать онлайн вы можете не только на компьютере, но и на андроид (Android), iPhone и iPad. Наслаждайтесь!

331 0 10:57, 15-05-2019
Уходи с ним - Аньес Ледиг
15 май 2019
Автор: Аньес Ледиг Жанр: Книги / Романы Год публикации: 2016 Возрастные ограничения: (18+) Внимание! Аудиокнига может содержать контент только для совершеннолетних.
0 0

Книга Уходи с ним - Аньес Ледиг читать онлайн бесплатно без регистрации

Герои романов французской писательницы Аньес Ледиг - вполне себе земные люди, только очень разные, а жизнь далеко не всегда к ним благосклонна. Персонажей ее новой книги "Уходи с ним" зовут Ромео и Джульетта, однако не похоже, чтобы судьба предназначила их друг другу. Она медсестра в реанимации, ее пациентам достаются внимание, нежность, забота - словом, все то, в чем отказывает ей человек, с которым она живет под одной крышей. А Джульетта ждет ребенка, и это для нее важнее всего на свете. Ромео -работает в пожарной части, незаметный герой хроники происшествий. Крепкий парень, впрочем, недостаточно крепкий, чтобы выдержать падение с восьмого этажа. Встреча в реанимации не предвещает романтики: перевязки, уколы, капельницы. Но откуда-то пробивается робкая мелодия: "Что остается от любви?.." - спрашивает певец. Если что-то и остается от такой хрупкой штуки как жизнь, то это любовь, уверена автор романа.
1 2 3 ... 59
Перейти на страницу:

Если он раньше здесь не спечется. Действительно, пойду убавлю отопление.

Когда я захожу в комнату отдыха, мой коллега напевает «Что остается от нашей любви»[4]. Он достал металлическую коробку и объявляет, завидев меня:

— Я попробовал сделать макарони[5].

— Шутишь?

— Нет, а что?

— А то, что я их обожаю. С каким вкусом?

— Малиновым.

— Сколько смен я должна за тебя оттрубить?

— Чего?

— Ну, должен же ты что-нибудь с меня получить за такое удовольствие, а раз уж ты младше меня на двенадцать лет, вряд ли это будет иметь отношение к моему телу.

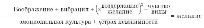
— Не считая запретов, налагаемых законом, возраст не является элементом уравнения, описывающего телесную привлекательность.

— И как оно выглядит, это уравнение?


Уходи с ним

— Целая программа. А где здесь кондитерские изделия?

— Кондитерским изделиям нет места в уравнении желания, но они весьма полезны на этапе реализации.

— Желание + кондитерские изделия = переход к действию?

— Кроме как с тобой, — заявляет Гийом с раздосадованным видом, и секунду спустя добавляет: — Я шучу, Я ШУЧУ! Просто хотел доставить тебе удовольствие. Кстати, жаль, что ты скоро от нас уходишь.

— Я просто поднимусь на несколько этажей, в травматологию. Все равно по соседству.

— Да, но вместе мы работать уже не будем.

— Увидимся, когда будем обмениваться пациентами.

— Девочки из операционной звонили. Он будет через час.

— Есть время распробовать парочку твоих макарони…

— Как дела у пациента из третьей?

— Видит сыр на потолке.

— Неудивительно. С тех пор, как они установили эти накладные потолки с дырчатыми плитками, пациенты чего только в них не видели.

— И я так никогда и не узнаю, кто такая Жозиана.

— Это так уж важно?

— Нет.


Поклонник Жозианы спит как младенец. Гийом занял пост у лифта, чтобы придержать двери санитарам с носилками. Я жду в коридоре. И продолжаю думать о том, что он сказал мне о несущественности разницы в возрасте, когда речь идет о телесном притяжении. Умеет он бросить пару важных фраз в тот момент, когда у него есть возможность смыться и оставить адресата самому разбираться с их значением.

Некоторое время я пребываю в замешательстве. Гийом — замечательный парень.

Раненый в паршивом состоянии, но обе руки при нем. Доктор Мерлин в очередной раз умудрился починить одну из своих моделек. Вот только эта полетела еще до того, как он ее построил.

Ну вот, помяни черта…

Хирург приближается к нам; маска болтается на шее, операционная шапочка все еще на голове. Он нервно размахивает руками, указывая на пациента, и наконец наставляет на него палец.

— За этим будете следить, как за молоком на огне, не для того я столько времени корпел над его рукой, чтобы через три недели ампутировать ее из-за какой-нибудь дурацкой инфекции.

— Сложно было? — спрашивает Гийом.

— Думаю, это мой самый удачный случай. Если рука уцелеет, я отгрохаю такую статью в американский журнал по травматологии, — отвечает Мерлин с улыбкой истинного хирурга.

Того, который первый после Бога.

Затем выдает нам указания по обезболивающим и торопливо отправляется спать в надежде, что никакой срочный случай не вырвет его из снов о летающих моделях.


Молодой человек, лежащий на кровати, действительно выглядит как пожарный. Коротко стриженные волосы и широкие плечи, мускулистое тело, квадратное лицо, которое угадывается под повязками, скрывающими открытые раны, под ушибами и отеками. Мне всегда не по себе, когда пациентами оказываются пожарные с множественными травмами, пострадавшие при выполнении служебных обязанностей. Ведь они должны спасать другую жизнь, подвергая опасности собственную. Многие ли из нас на такое способны?

Не знаю, есть ли у него в жизни своя Жозиана, но уверена, что отсюда он выберется не скоро. Сажусь рядом, кладу на колени его историю болезни и пытаюсь вчитаться.

Ромео Фуркад. Не самое распространенное имя. Оно вызывает у меня улыбку. И не случайно.

Двадцать пять лет. Какой молодой…

Доверенное лицо[6]: месье Клейн, капитан бригады пожарных. Наверно, это тот самый, что приехал на «скорой» вместе с ним. Странно, что не кто-нибудь из родственников. Никто другой в истории болезни не упомянут. Естественно, при таком срочном приеме указывается только самое необходимое.

Список повреждений просто головокружительный. Я его до конца так и не прочла. Наше дело — следить, чтобы он был стабилен оставшуюся часть ночи. Я откладываю папку и смотрю на него. Не все выходят отсюда. Что до него, угроза жизни вроде бы миновала, но опыт научил меня не праздновать победу слишком рано.

Сознание без сознания

Я обретаюсь в непонятной среде, переходя из мрака в туман. Когда я в тумане, мне чудовищно больно. Я чувствую чье-то присутствие рядом. Может, запах духов. Может, шелест переворачиваемых страниц, если только это не звук дыхания. Не знаю, только чувствую, не умея определить. А потом, когда боль становится слишком сильной, я погружаюсь во тьму. В конце концов я укрываюсь в этой тьме.

Хотелось бы открыть глаза, но я не могу. Двинуться тем более. Такое ощущение, что функционируют только уши и еще кой-какие нейроны. И еще рецепторы, воспринимающие боль. Вот они в полной форме.

Я снова ныряю в темноту, с облегчением покидая мучительный туман.


Дорогой Ты,

мой лак на ногтях только что подсох. Так что могу тебе писать в ожидании, пока на ногах тоже высохнет. Эти пластиковые распялки, которые мне одолжила Шарлотта, чтобы раздвинуть пальцы, делают очень больно. Говорят, красота требует жертв. Ладно, вот я и жертвую. Мой брат уехал на сорок восемь часов, и завтра я увижу Рафаэля. Он кайфует, когда я стараюсь выглядеть более женственно. А брат говорит, что мне еще рано, в смысле косметики, и что не стоит заводить парней. А в коллеже они и так заведенные. Стоит им глаза продрать, и они уже в боевой стойке, так что когда они видят проходящую мимо девчонку с накрашенными глазами и синим лаком на ногтях, это ничего не меняет. Я все смою к его возвращению завтра вечером.

1 2 3 ... 59
Перейти на страницу:
  1. Жалоба
Отзывы - 0

Прочитали книгу? Предлагаем вам поделится своим впечатлением! Ваш отзыв будет полезен читателям, которые еще только собираются познакомиться с произведением.


Уважаемые читатели, слушатели и просто посетители нашей библиотеки! Просим Вас придерживаться определенных правил при комментировании литературных произведений.

Просьба отказаться от дискриминационных высказываний. Мы защищаем право наших читателей свободно выражать свою точку зрения. Вместе с тем мы не терпим агрессии. На сайте запрещено оставлять комментарий, который содержит унизительные высказывания или призывы к насилию по отношению к отдельным лицам или группам людей на основании их расы, этнического происхождения, вероисповедания, недееспособности, пола, возраста, статуса ветерана, касты или сексуальной ориентации. Просьба отказаться от оскорблений, угроз и запугиваний. Просьба отказаться от нецензурной лексики. Просьба вести себя максимально корректно как по отношению к авторам, так и по отношению к другим читателям и их комментариям.

Надеемся на Ваше понимание и благоразумие. С уважением, администратор My-Books.me.


Новые отзывы

  1. Александра Александра15 январь 09:37 Очень интересная книга! Особенно, если любишь психологию и хочешь понимать себя и других. Обязательно послушаю до конца. Спасибо.... Кригер Борис – Гнев
  2. Галина Галина25 май 13:02 Очень уважаю Артема Шейнина, книга замечательная, очень мне близкая по духу.Перечитываю уже второй раз, столько пережитого и не... Мне повезло вернуться - Артем Шейнин
  3. Екатерина Екатерина11 январь 08:05 Доброе утро. Подскажите пожалуйста как сохранять книги, ставить закладки?... Подонок - Анастасия Леманн
Все комметарии
Новинки бесплатной онлайн библиотеки