Когнитивная психология - Роберт Солсо
Книгу Когнитивная психология - Роберт Солсо читаем онлайн бесплатно и без регистрации! Читать онлайн вы можете не только на компьютере, но и на андроид (Android), iPhone и iPad. Наслаждайтесь!
671 0 03:39, 27-05-2019Книга Когнитивная психология - Роберт Солсо читать онлайн бесплатно без регистрации
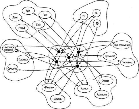
Поднабор единиц, представляющих эту информацию, приведен- на рис. 8.13.

Рис. 8.13. Пример единиц и связей между ними, необходимый, чтобы представить персонажи табл. 8.2. Двунаправленные стрелки указывают, что единицы оказывают взаимно возбуждающее влияние. Единицы в пределах каждого «облака» взаимно исключающие (то есть нельзя принадлежать к «Ракетам» и «Акулам»). Источник: McClelland, 1981
На этом рисунке группы на периферии содержат взаимоисключающую информацию (например, Арт не может быть Риком). Все признаки персонажей связаны во взаимно возбуждающей сети. Если сеть хорошо тренирована, то есть если связи между единицами установлены, то мы можем воспроизвести свойства данного человека.
Предположим, что вы хотите воспроизвести признаки Ральфа. Исследуя систему с Ральфом (в системе есть только один Ральф), вы можете вспомнить, что он принадлежит к банде «Ракет», ему больше 30 лет, он имеет неполное среднее образование, холост и занимается торговлей наркотиками. В сущности, мы воспроизвели репрезентацию Ральфа. Другими словами, таков Ральф. Однако, если мы подойдем к системе с другой стороны, не обладая при этом полной информацией, то получим неоднозначные результаты. Например, если мы ищем человека, который принадлежит к банде «Ракет», ему больше 30 лет, он имеет неполное среднее образование и холост, мы воспроизводим два имени — Ральф и Майк. Нам требуется больше информации, чтобы быть точным. (С помощью подобной сети включений и исключений проводятся полицейские расследования.)
Одна из особенностей коннекционистской модели памяти состоит в том, что она может объяснить сложное научение — разновидность операций памяти, с которыми мы сталкиваемся в повседневной жизни. Эти операции могут включать изучение категорий или формирование прототипа (см. главу 5). Эти процессы намного более сложны, чем изучение бессмысленных слогов, которым первоначально занимался Эббингауз, о чем сообщалось в начале данной главы.
Мальчик и собака. Рассмотрим следующий пример научения по прототипу, предложенный Мак-Клелландом и Румельхартом (McClelland & Rumelhart, 1986). Маленький мальчик видит много различных собак, каждую лишь один раз, и все они имеют разные клички. Все собаки имеют свои особенности, но их можно рассматривать как вариации собаки-прототипа — воплощения «собаки». Как и в случае лица-прототипа в исследовании Солсо и Мак-Карти, которое было сформировано на основе опыта восприятия вариантов лиц (см. главу 4), мальчик формирует воспоминание собаки-прототипа на основе опыта восприятия отдельных собак. Как в примере с лицами, мальчик, вероятно, опознает собаку-прототип как собаку, даже если он никогда не видел ее. Конечно, мальчик вряд ли будет помнить клички всех собак, хотя собака, воспринятая последней, все же может остаться в памяти. Объяснение формирования прототипа, предлагаемое коннекционистской моделью, несколько похоже на пример с «Ракетами» и «Акулами». В случае мальчика и собаки (прототипа) коннекционистская модель предполагает, что каждый раз, когда мальчик видит собаку, создается визуальный паттерн активации более чем нескольких единиц в модуле. Напротив, кличка собаки производит меньший паттерн активации. Объединенная активация всех отдельных собак суммируется в собаке-прототипе, которая может быть устойчивой репрезентацией памяти. Таким образом, модель, более детальная, чем представленная здесь, по-видимому, довольно хорошо объясняет эту форму памяти.
За последние несколько лет коннекционистская модель памяти приобрела многих сторонников. Ее популярность частично объясняется ее изящными математическими моделями, связью с нейронными сетями и ее гибкостью в объяснении разнообразных форм воспоминаний.
1. Первые подробные и научно обоснованные эксперименты с памятью провел Герман Эббингауз.
2. Различие между первичной и вторичной памятью, введенное Уильямом Джемсом, стало предвестником современных теорий двойственной памяти.
3. Современные методы сканирования мозга (например, ПЭТ) оказались полезными для выявления специфических структур мозга, связанных с памятью.
4. Нейрокогнитологические исследования памяти показывают, что кора мозга, мозжечок и гиппокампус участвуют в хранении и обработке запоминаемой информации.
5. Доказательства существования двух хранилищ памяти были получены в физиологических (электроконвульсивный шок), клинических (обследование пациентов с амнезией) и поведенческих (свободное воспроизведение) исследованиях.
6. Первая современная теория двойственной памяти была разработана Во и Норманом, которые представили также данные о том, что на забывание в КВП больше влияет интерференция, чем затухание.
7. Аткинсон и Шифрин предложили модель памяти на базе информационного подхода, включавшую фиксированные структуры памяти (образованные рядом подсистем) и гибкие управляющие процессы, активизация которых определяется требованиями решаемой задачи.
8. Теория уровневой обработки утверждает, что память есть побочный продукт различных видов анализа входящих стимулов и что длительность следа в памяти определяется сложностью или глубиной этого анализа.
9. Анализ данных, полученных с помощью ПЭТ, указывает на то, что левая префронтальная область мозга участвует в глубокой обработке информации.
10. Модели на базе информационного подхода и модели уровневой обработки различаются своим отношением к роли структуры и процесса и к природе повторения. В информационном подходе подчеркивается роль структуры и механического повторения, тогда как в теории уровневой обработки акцент ставится на процессах и осмысленном повторении.
11. Тульвинг рассматривает память как мультисистему, состоящую из систем и законов, и предлагает деление памяти на процедурную, семантическую и эпизодическую. Недавние наблюдения свидетельствуют, что семантические и эпизодические воспоминания связаны с локальной активностью мозга.
12. Модель памяти PDP постулирует наличие единиц обработки, которые в некоторой степени подобны нейронам. Умственные процессы, включая память, протекают посредством системы взаимосвязанных единиц.
Стоит начать чтение с популярной книги Баддели под названием «Ваша память: руководство пользователя» (Your Memory: A User's Guide). Исторический интерес представляет первая книга о памяти (Ebbinghaus, 1885), переведенная с немецкого на английский и изданная в мягкой обложке. Также недавно переиздана классическая книга по психологии «Принципы психологии» Уильяма Джемса (Principles of Psychology); мы рекомендуем ее не только из-за исторического значения, но также и потому, что некоторые из предположений Джемса стали неотъемлемой частью современной литературы по когнитивной психологии.
Несколько книг содержат превосходные краткие обзоры памяти: «Память» (Memory) Паркинга, «Психология памяти» (The Psychokogy of Memory) Баддели, «Научение и память» (Learning and Memory) Адама, а также популярная книга «В поисках памяти» (Searching for Memory) Дэниела Л. Шактера. Сборник «Автобиографическая память» (Autobiographical Memory) под редакцией Рубина также содержит несколько хороших глав.
Прочитали книгу? Предлагаем вам поделится своим впечатлением! Ваш отзыв будет полезен читателям, которые еще только собираются познакомиться с произведением.
Уважаемые читатели, слушатели и просто посетители нашей библиотеки! Просим Вас придерживаться определенных правил при комментировании литературных произведений.
Просьба отказаться от дискриминационных высказываний. Мы защищаем право наших читателей свободно выражать свою точку зрения. Вместе с тем мы не терпим агрессии. На сайте запрещено оставлять комментарий, который содержит унизительные высказывания или призывы к насилию по отношению к отдельным лицам или группам людей на основании их расы, этнического происхождения, вероисповедания, недееспособности, пола, возраста, статуса ветерана, касты или сексуальной ориентации. Просьба отказаться от оскорблений, угроз и запугиваний. Просьба отказаться от нецензурной лексики. Просьба вести себя максимально корректно как по отношению к авторам, так и по отношению к другим читателям и их комментариям.
Надеемся на Ваше понимание и благоразумие. С уважением, администратор My-Books.me.
Оставить комментарий
-
Александра15 январь 09:37
Очень интересная книга! Особенно, если любишь психологию и хочешь понимать себя и других. Обязательно послушаю до конца. Спасибо....
Кригер Борис – Гнев
-
Галина25 май 13:02
Очень уважаю Артема Шейнина, книга замечательная, очень мне близкая по духу.Перечитываю уже второй раз, столько пережитого и не...
Мне повезло вернуться - Артем Шейнин
-
Екатерина11 январь 08:05
Доброе утро. Подскажите пожалуйста как сохранять книги, ставить закладки?...
Подонок - Анастасия Леманн