» » » Как заработать миллиард, или Интеллектуальный капитал предпринимателя - Андрей Грибов

Как заработать миллиард, или Интеллектуальный капитал предпринимателя - Андрей Грибов

Книгу Как заработать миллиард, или Интеллектуальный капитал предпринимателя - Андрей Грибов читаем онлайн бесплатно и без регистрации! Читать онлайн вы можете не только на компьютере, но и на андроид (Android), iPhone и iPad. Наслаждайтесь!

371 0 16:03, 21-05-2019
Как заработать миллиард, или Интеллектуальный капитал предпринимателя - Андрей Грибов
21 май 2019
Автор: Андрей Грибов Жанр: Книги / Психология Год публикации: 2016 Возрастные ограничения: (18+) Внимание! Аудиокнига может содержать контент только для совершеннолетних.
0 0

Книга Как заработать миллиард, или Интеллектуальный капитал предпринимателя - Андрей Грибов читать онлайн бесплатно без регистрации

Эта книга написана для миллионеров. В книге с точки зрения системного анализа показаны необходимые и достаточные составляющие Интеллектуального капитала предпринимателя, гарантирующие супер-успех в бизнесе. Изложенный в работе предпринимательский опыт позволит обратить внимание на такие слагаемые успеха, которые, возможно, до сих пор казались недостаточно значительными и существенными, но которые, при внимательном рассмотрении, могут послужить толчком для перехода на новый уровень успеха.Содержит критику марксистской экономической теории, указывая на недопустимость исключения из анализа процесса создания стоимости такого фундаментального параметра, как вложение предпринимателем своего Интеллектуального капитала.
1 ... 50 51 52 53 54 55 56 57 58 ... 130
Перейти на страницу:

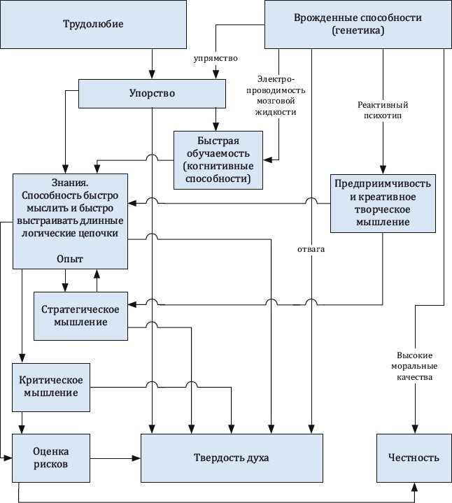
Анализ влияния даст нам весьма любопытные результаты.

Особняком из всех восьми качеств стоит только предпринимательство в сочетании с творческой реактивностью, являющееся результатом степени реактивности психопатия человека. Человек с низкой степенью реактивности вообще редко хочет быть предпринимателем. Реактивность психопатия, в свою очередь, формируется исключительно генетическим путем и полностью подчиняется нормальному распределению Гаусса. По данным Ассоциации исследователей, участвующих в исследовании глобального предпринимательства (GEAR), в мире на 7 миллиардов человек в 2011 году насчитывалось около 400 миллионов предпринимателей[222], то есть как раз около 6 %.

Генетика человека также сильно влияет на способность к обучению, в науке именуемую когнитивными способностями, и существенно влияет на упорство, твердость духа и уровень моральных качеств.

Но при этом упорство и обучаемость являются производными от трудолюбия, формируя собой знания и опыт, которые, в свою очередь, все же зависят еще и от предпринимательской жилки человека.

А вот уже качества критического мышления, стратегического мышления, оценки рисков и твердости духа являются близкими производными от знаний и опыта, они сильно взаимозависимы, хоть и испытывают влияние от предприимчивости и отваги.

Можно записать, что:

1. Упорство = f (Трудолюбие, Упрямство).

2. Быстрая обучаемость = f (Упорство, Генетические когнитивные способности).

3. Большой объем знаний, способность быстро мыслить и быстро строить длинные логические цепочки = f (Упорство, Быстрая обучаемость, Предприимчивость, Стратегическое мышление).

4. Большой объем опыта, так же, как и «Знания» = f (Упорство, Быстрая обучаемость, Предприимчивость).

5. Критическое мышление = f (Знания, Опыт).

6. Стратегическое мышление = f (Знания, Опыт, Предприимчивость).

7. Способность оценки рисков, включая честность = f (Критическое мышление, Знания, Опыт).

8. Твердость духа = f (Знания, Опыт, Критическое мышление, Стратегическое мышление, Способность оценки рисков, Отвага).

Графически это можно выразить следующим образом.


Как заработать миллиард, или Интеллектуальный капитал предпринимателя

Если попытаться расставить веса исходя из жизненной практики, житейского опыта, то получится, что даже упорство и предприимчивость не могут претендовать на взаимонезависимость. Представить себе ленивого предпринимателя не так просто. «Мы бояре, народ работящий, такова уж наша боярская доля», – говорил герой мультфильма Александра Татарского «Падал прошлогодний снег». Обычно ленивые предприниматели весьма быстро разоряются. Уверен, что в этих качествах процент корреляции не ниже 70 %. То есть упорных предпринимателей должно быть 6 %, умноженное на 70 %, то есть около 4 % населения.


Быстрая обучаемость не менее чем наполовину зависит от упорства и трудолюбия. То есть можно сказать, что даже недостаточно сильные генетические способности к восприятию информации можно развивать постоянным повторением. «Повторение – мать учения» – эта пословица придумана не зря.

Перемножая вероятности, получим, что упорных быстрообучаемых предпринимателей должно быть около 2 % населения. Как правило, именно эти люди быстро достигают уровня миллионеров. Но легко ли им перейти этот порог и стать миллиардерами?

К сожалению, только 50 % из них способны за 10–15 лет изучить и наработать критично большой объем знаний и опыта. Хотя в агрессивной и токсичной бизнес-среде это происходит намного быстрее, чем в спокойном защищенном обществе.

Сколько же из них обладают острым критическим мышлением и способностью оценки рисков? Наверное, не менее 60 %. А из них не менее 70 % способны мыслить масштабно, стратегически. И из них твердостью духа обладают уж не менее половины.

Таким образом, в настоящий момент лишь около четверти процента населения имеют все шансы быть миллиардерами.


Один из четырехсот.


И здесь становятся видны перспективы для бизнес-школ и их студентов-миллионеров. Ведь если вложить в миллионера достаточное количество знаний, обучить его стратегическому и критическому мышлению, риск-менеджменту и провести качественные практикумы по твердости духа, то шансы стать миллиардерами можно вполне поднять с 0,25 % до 1 % как минимум.

А то и больше.

Что мешает остальным

Как же самореализовываться людям, у которых не хватает критически важной величины всех восьми качеств?

Как уже отмечалось ранее, одаренных людей, включая талантов и гениев, в обществе около 6 %.

А миллионерами могут стать лишь 2 %.

Что же можно посоветовать оставшимся 4 % одаренных людей, к сожалению, от природы лишенных предприимчивости и бизнес-креативности?

Эти люди вполне могут эксплуатировать свой талант и гений в научной или литературной сфере. Ведь именно они составляют класс «непредпринимательской интеллигенции».


Если же попробовать составить таблицу вышеописанных восьми критических качеств, то станет понятно, в какую группу общества попадает человек, имеющий недостаточный уровень одного или нескольких из них.


Зависимость категории людей от имеющихся качеств

Как заработать миллиард, или Интеллектуальный капитал предпринимателя
Как заработать миллиард, или Интеллектуальный капитал предпринимателя

Как уже отмечалось ранее, миллионеру не хватает достаточного количества знаний, стратегического и критического мышления, умения риск-менеджмента и твердости духа в ситуациях.

Мелкие лавочники хоть и предприимчивы, но слишком мало знают, а стратегическим мышлением не обладают совсем.

Если у человека предпринимательские способности недостаточно высоки, чтобы открыть свое собственное дело, но есть высокий интеллект и знания, приличное упорство и логическая оценка рисков, критическое и стратегическое мышление и хотя бы какая-нибудь твердость духа, то из этого человека вполне получится топ-менеджер неплохой компании.

Если у него же нет стратегического мышления и знаний поменьше, то выйдет неплохой менеджер среднего звена.

1 ... 50 51 52 53 54 55 56 57 58 ... 130
Перейти на страницу:
  1. Жалоба
Отзывы - 0

Прочитали книгу? Предлагаем вам поделится своим впечатлением! Ваш отзыв будет полезен читателям, которые еще только собираются познакомиться с произведением.


Уважаемые читатели, слушатели и просто посетители нашей библиотеки! Просим Вас придерживаться определенных правил при комментировании литературных произведений.

Просьба отказаться от дискриминационных высказываний. Мы защищаем право наших читателей свободно выражать свою точку зрения. Вместе с тем мы не терпим агрессии. На сайте запрещено оставлять комментарий, который содержит унизительные высказывания или призывы к насилию по отношению к отдельным лицам или группам людей на основании их расы, этнического происхождения, вероисповедания, недееспособности, пола, возраста, статуса ветерана, касты или сексуальной ориентации. Просьба отказаться от оскорблений, угроз и запугиваний. Просьба отказаться от нецензурной лексики. Просьба вести себя максимально корректно как по отношению к авторам, так и по отношению к другим читателям и их комментариям.

Надеемся на Ваше понимание и благоразумие. С уважением, администратор My-Books.me.


Новые отзывы

  1. Александра Александра15 январь 09:37 Очень интересная книга! Особенно, если любишь психологию и хочешь понимать себя и других. Обязательно послушаю до конца. Спасибо.... Кригер Борис – Гнев
  2. Галина Галина25 май 13:02 Очень уважаю Артема Шейнина, книга замечательная, очень мне близкая по духу.Перечитываю уже второй раз, столько пережитого и не... Мне повезло вернуться - Артем Шейнин
  3. Екатерина Екатерина11 январь 08:05 Доброе утро. Подскажите пожалуйста как сохранять книги, ставить закладки?... Подонок - Анастасия Леманн
Все комметарии
Новинки бесплатной онлайн библиотеки