» » » Самый лучший папа! Как оставаться в сердце ребенка, когда работаешь с утра до вечера - Тосимаса Оота

Самый лучший папа! Как оставаться в сердце ребенка, когда работаешь с утра до вечера - Тосимаса Оота

Книгу Самый лучший папа! Как оставаться в сердце ребенка, когда работаешь с утра до вечера - Тосимаса Оота читаем онлайн бесплатно и без регистрации! Читать онлайн вы можете не только на компьютере, но и на андроид (Android), iPhone и iPad. Наслаждайтесь!

210 0 02:56, 26-05-2019
Самый лучший папа! Как оставаться в сердце ребенка, когда работаешь с утра до вечера - Тосимаса Оота
26 май 2019
Автор: Тосимаса Оота Жанр: Книги / Психология Год публикации: 2017 Возрастные ограничения: (18+) Внимание! Аудиокнига может содержать контент только для совершеннолетних.
0 0

Книга Самый лучший папа! Как оставаться в сердце ребенка, когда работаешь с утра до вечера - Тосимаса Оота читать онлайн бесплатно без регистрации

Продолжение серии «Японские родители». Быть современным мужчиной нелегко, а папой ‒ еще сложнее! В этой книге собраны простые и эффективные советы для тех, кто с трудом совмещает карьеру и отцовство. Японский автор Тосимато Оота рассказывает, как отцу общаться с ребенком при недостатке времени, как за какие-то секунды разговора оставить след в душе ребенка, во что поиграть, когда есть всего несколько минут. Воспитание превратится в увлекательную игру, а занятый трудоголик ‒ в самого заботливого папу на свете.
1 2 3 ... 24
Перейти на страницу:

Японские отцы хотят проводить время с ребенком, как только у них выдается свободная минутка.

Но и в будни японские папы прикладывают немало усилий, чтобы побыть рядом с детьми. Это видно по количеству времени, проводимому в семье – если из двадцати четырех часов отнять время на работу и поездку в транспорте.

Согласно второму исследованию насчет отношения к беременности, родам и воспитанию детей, проведенному в 2011 году тем же Исследовательским центром Benesse, вклад отцов в домашние дела и воспитание детей увеличился по сравнению с исследованием от 2006 года. Хотя абсолютное число часов и не возросло, но многое изменилось, и мужчины все чаще выделяют время для помощи по хозяйству и для общения с детьми.

Это можно назвать стилем воспитания японских отцов, у которых мало времени для семьи, но зато они помогают часто и понемногу.

Папина улыбка – это первый шаг

Разумеется, нелегко приходится не только папам. Большинство трудностей ложится на плечи мамы.

Но если папа и мама будут спорить, кому из них больше достается, никто не станет счастливее. Необходимо взаимное понимание ситуации каждой из сторон, желание сотрудничать и взаимодействие.

Но стоит лишь сказать папам, обеспокоенным отсутствием времени для семьи, что с этим ничего не поделаешь и что нужно делать лишь то, что в их силах, как они почувствуют облегчение и обрадуются.

Ведь не сложно сделать то, что в твоих силах.

Мамы, которым приходится заниматься и домом и ребенком, будут недовольны таким легкомысленным советом, но требовать от папы быстрого достижения идеала тоже нереалистично.

Пусть папы понемногу втягиваются в процесс и получают радость от общения с ребенком. Для начала это самое важное.

Сначала попробуйте определить с помощью теста, как вы относитесь к работе.

Думаете, что повысить эффективность своей работы невозможно?

Часто говорят, что нужно эффективнее использовать рабочее время, а уже потом можно чуть больше времени проводить с семьей.

Подождите! При чем же здесь работа? Разве это не означает, что работа является для вас самым главным?

Но это выгодно только вашему работодателю!

Поговорим немного о другом. О развитии новых технологий, например о смартфонах или Wi-Fi.

Как только появляется что-то новенькое, сразу же начинают говорить – а давайте с его помощью повысим эффективность нашей работы!

У нас так принято, что новые полезные устройства надо сразу использовать в работе. А почему бы не в семейной жизни?

Например, когда мы узнали об удобстве скайпа, тут же стали представлять себе, как удобно будет проводить совещания. А почему бы не видеться со своей семьей, где бы ты ни был?

То же самое относится к отцовству. Если при помощи каких-то идей можно эффективнее работать, то почему бы с тем же же успехом не улучшить семейный досуг? Разве не к этому стоит стремиться отцу семейства?

Чем улучшать и без того до предела сбалансированный рабочий график, не правильнее ли сделать более насыщенным семейный досуг?

От «воспитания на пределе возможностей» к «регулярному воспитанию»

Оптимизация рабочего времени никак не увеличит время общения с семьей.

Затянувшийся кризис приводит к частым увольнениям, а нагрузка на работников в большинстве компаний и без того уже максимальна и выверена.

Но как ни оптимизируй рабочее время, вряд ли удастся вернуться домой пораньше.


Самый лучший папа! Как оставаться в сердце ребенка, когда работаешь с утра до вечера

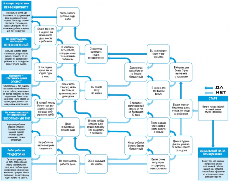
На следующей странице для каждого типа приведены рекомендации


Самый лучший папа! Как оставаться в сердце ребенка, когда работаешь с утра до вечера
Самый лучший папа! Как оставаться в сердце ребенка, когда работаешь с утра до вечера
Самый лучший папа! Как оставаться в сердце ребенка, когда работаешь с утра до вечера

Поэтому принуждение кого-либо работать еще эффективнее похоже на попытку силой отжать давно уже выжатую тряпку, чтобы выдавить из нее еще каплю. Тряпка разорвется, вот и все.

Желая освободить еще немного времени, придется работать на пределе. А долго так не протянешь.

Поэтому надо стремиться не к воспитанию «на пределе», а к регулярному воспитанию без лишних жертв.

Семейный досуг – это прежде всего качество, а не количество. Прививка от болезни сознательного отцовства

Нет ничего хорошего в том, чтобы заниматься работой и семьей, скрипя зубами и постоянно чувствуя себя на грани возможностей.

Когда пытаешься изменить рабочий график, а время с семьей не увеличивается, начинаешь оптимизировать его по новой и попадаешь в замкнутый круг.

Если нет свободного времени и желания выслушивать рассказы жены и играть с детьми, то жена и дети просто отвернутся от такого папы.

Человек старается, но вознаграждения не получает. Накапливается недовольство, и начинает казаться, что ты никому не нужен, а это плохо сказывается на всем, в том числе – на работе.

И вот именно в таких случаях говорят о «болезни сознательного отцовства», когда все идет невпопад именно потому, что ты вдруг решил всерьез заняться ребенком.

В последнее время ко мне за консультацией приходит немало отцов, которые переживают симптомы этой болезни.

Бывает, что возникают разные проблемы, когда вас срочно вызывают заказчики, и от вас ничего не зависит. Или вы разбираетесь во всех тонкостях своего дела, работаете максимально эффективно, а вас внезапно переводят в другой отдел.

Время – вещь непредсказуемая. Но если научиться проводить его полноценно, то обстоятельства на работе ни на что не повлияют. Хоть времени и немного, но его хватит для общения с семьей. Чтобы время в семье было всегда наполненным, надо не увеличивать количество часов общения, а улучшать качество.

Итак, что же конкретно вам необходимо изменить – количество или качество? Для этого попробуем сравнить себя с персонажами кино или сериалов.

1 2 3 ... 24
Перейти на страницу:
  1. Жалоба
Отзывы - 0

Прочитали книгу? Предлагаем вам поделится своим впечатлением! Ваш отзыв будет полезен читателям, которые еще только собираются познакомиться с произведением.


Уважаемые читатели, слушатели и просто посетители нашей библиотеки! Просим Вас придерживаться определенных правил при комментировании литературных произведений.

Просьба отказаться от дискриминационных высказываний. Мы защищаем право наших читателей свободно выражать свою точку зрения. Вместе с тем мы не терпим агрессии. На сайте запрещено оставлять комментарий, который содержит унизительные высказывания или призывы к насилию по отношению к отдельным лицам или группам людей на основании их расы, этнического происхождения, вероисповедания, недееспособности, пола, возраста, статуса ветерана, касты или сексуальной ориентации. Просьба отказаться от оскорблений, угроз и запугиваний. Просьба отказаться от нецензурной лексики. Просьба вести себя максимально корректно как по отношению к авторам, так и по отношению к другим читателям и их комментариям.

Надеемся на Ваше понимание и благоразумие. С уважением, администратор My-Books.me.


Новые отзывы

  1. Александра Александра15 январь 09:37 Очень интересная книга! Особенно, если любишь психологию и хочешь понимать себя и других. Обязательно послушаю до конца. Спасибо.... Кригер Борис – Гнев
  2. Галина Галина25 май 13:02 Очень уважаю Артема Шейнина, книга замечательная, очень мне близкая по духу.Перечитываю уже второй раз, столько пережитого и не... Мне повезло вернуться - Артем Шейнин
  3. Екатерина Екатерина11 январь 08:05 Доброе утро. Подскажите пожалуйста как сохранять книги, ставить закладки?... Подонок - Анастасия Леманн
Все комметарии
Новинки бесплатной онлайн библиотеки