» » » О пользе лени. Инструкция по продуктивному ничегонеделанию - Эндрю Смарт

О пользе лени. Инструкция по продуктивному ничегонеделанию - Эндрю Смарт

Книгу О пользе лени. Инструкция по продуктивному ничегонеделанию - Эндрю Смарт читаем онлайн бесплатно и без регистрации! Читать онлайн вы можете не только на компьютере, но и на андроид (Android), iPhone и iPad. Наслаждайтесь!

277 0 13:54, 12-05-2019
О пользе лени. Инструкция по продуктивному ничегонеделанию - Эндрю Смарт
12 май 2019
Автор: Эндрю Смарт Жанр: Книги / Психология Год публикации: 2015 Возрастные ограничения: (18+) Внимание! Аудиокнига может содержать контент только для совершеннолетних.
0 0

Книга О пользе лени. Инструкция по продуктивному ничегонеделанию - Эндрю Смарт читать онлайн бесплатно без регистрации

Мы слишком целеустремленные, слишком ориентированы на результат, слишком много работаем и чересчур мало отдыхаем. Но как можно лежать на печи, когда еще столько всего не сделано?! Не только можно, но и нужно. Автор дает солидное научное обоснование тому, о чем втайне мечтает каждый: доказывает, что работать на износ вредно, а лениться — полезно. Хроническая занятость мешает творчеству, самопознанию, эмоциональному благополучию, общительности и вредна для здоровья. Прочитав эту книгу, вы научитесь находить баланс между напряженной работой и периодами отдыха: узнаете, когда стоит переводить мозг в режим автопилота, ослабляя «ручное управление» своей жизнью. Наш автопилот в курсе, куда мы в действительности хотим пойти и что делать. Дайте себе передышку — и шанс понять, в ту ли сторону вы так спешите.
1 ... 17 18 19 20 21 22 23 24 25 ... 29
Перейти на страницу:

Ветер ли «говорил» с Рильке в тот день возле замка? Рискну предположить, что внезапно войти в состояние повышенной осознанности поэту помог механизм «стохастического резонанса».

Стохастическим резонансом называют любое явление, при котором шум, внешний или внутренний, повышает результативность ответа нелинейной системы. Шум помогает нелинейным динамическим системам — например, мозгу — работать более упорядоченно. Он усиливает слабые внутренние или внешние сигналы настолько, что органам чувств или сознанию удается распознать их. Шум и стохастический резонанс необходимы сознанию.

Возможно, тем утром на тропе возле замка порывы ветра усилили слабый сигнал, отдаленную мысль Рильке: «Кто бы мой крик одинокий услышал?»

Рильке записал эту строчку в блокнот, который всегда носил при себе, и вернулся в комнату. К вечеру первая элегия была готова. Он работал яростно, стремясь запечатлеть весь поток слов, наполнявший теперь его сознание; словно у него в голове прорвало плотину.

Мы почти всегда считаем, что шум вреден. Что он мешает. Досаждает. Его избыток может привести к глухоте. Инженеры-электрики стремятся избавиться от шума в проектируемых системах, начиная с изобретения телефона и компьютера. Изготовители реактивных двигателей сегодня вынуждены подчиняться строгим предписаниям о допустимом уровне шума возле аэропортов. Современные гражданские самолеты примерно вполовину тише тех, что были разработаны всего двадцать лет назад.

Нейт Сильвер в замечательной книге «Сигнал и шум» (The Signal and the Noise) пишет: «Сигнал — это истина. Шум — то, что отвлекает нас от истины». И хотя определения, данные Сильвером, отражают наши обыденные представления, в действительности очень часто уместный уровень шума усиливает сигнал.

Учитывая постоянное присутствие шума в мозге и во внешнем мире, неудивительно, что эволюция наделила биологические системы способностью использовать шум для нахождения сигнала. По сути, без элемента случайности мозг не мог бы функционировать.

Человеческий мозг хорош тем, что в процессе эволюции он научился распознавать сигналы и подлинную информацию без особых усилий с нашей стороны. Да и вообще, он лучше определяет истину, когда мы бездействуем.

За последние 30 лет стохастический резонанс (СР) стал важной областью исследований. И вот оно, откровение: в нелинейных системах добавление оптимального уровня шума увеличивает долю сигнала в пропорции сигнал-шум. Иными словами, подавая шум вместе со слабым сигналом, мы усиливаем сигнал.

Итальянский физик из Международного института климатологии НАТО Роберто Бенци ввел понятие СР в начале 80-х годов прошлого века, чтобы объяснить повторяющиеся каждые 100 000 лет ледниковые периоды Земли. Этот интервал также соответствует циклу эксцентриситета земной орбиты. Идея очень проста: есть два «энергетических колодца», или двойной колодец, который представляет собой два состояния климата: холодный и теплый, между которыми колеблется планета.

Когда Земля находится на одной стороне колодца, средние климатические температуры значительно выше, когда на другой — значительно ниже. Бенци предположил, что определенное сочетание случайных, или «стохастических», колебаний на орбите в добавление к ее эксцентриситету формирует климатический цикл. Иными словами, все дело в шуме. Поэтому Бенци назвал совмещение эксцентриситета и шума «стохастическим резонансом»[44]. Для Земли источником шума являются случайные колебания эксцентриситета орбиты, которые отклоняют состояния климата в ту или иную сторону.

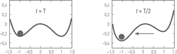
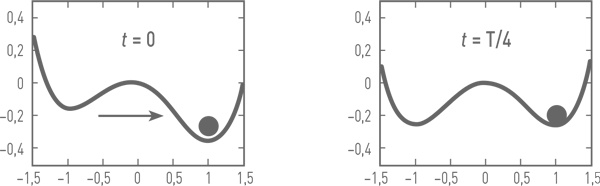
Взгляните на эти диаграммы.


О пользе лени. Инструкция по продуктивному ничегонеделанию
О пользе лени. Инструкция по продуктивному ничегонеделанию

Представьте, что черный шарик на рисунках обозначает состояние климата в заданный момент времени.

Волнистая линия, на которой покоится шарик, — орбита Земли. Когда климат попадает в один из колодцев (+1 или –1), у нас либо потепление, либо ледниковый период. Когда время t = 0, как на левом верхнем графике, вероятность того, что климат совершит скачок в свою противоположность, крайне низка.

Представьте теперь, что мы оживляем эти рисунки и волнистая линия движется вверх-вниз, а также начинает случайно колебаться. Что позволит шарику перекатиться из одного провала в другой? Это случится, когда шум совпадет в колебаниях с орбитой: возникнет отзвук — резонанс, и шарик перепрыгнет порог.

Самый знаменитый пример СР в зоологии относится к 90-м годам XX века, когда группа исследователей под руководством Фрэнка Мосса из Университета Миссури в Сент-Луисе доказала, что веслоносые рыбы определяют местонахождение добычи в грязной речной воде по электрическому шуму. Веслоносы живут в североамериканских реках и кормятся мельчайшими организмами — планктоном. Вода там бурная и мутная, а потому и видимость почти нулевая. Так вот, «весло» веслоносов, по сути, — электрочувствительная антенна, которая улавливает низкочастотные электрические поля, исходящие от планктона.

Крупное скопление планктона у поверхности порождает фоновые шумы. Когда Мосс с коллегами подавал оптимальный уровень электрического шума в воду в стороне от пятна, это служило рыбам своеобразной подсказкой. Эффект усиления стимула шумом возникает у разных животных: его обнаружили при исследовании механорецепторов ракообразных, усиков сверчков, мозга крыс.

Нейроны человека и животных являются нелинейными пороговыми устройствами, а потому шум для них благотворен. И весьма вероятно, что без шума они вообще не могли бы работать. Определенный уровень возбуждения на время полностью меняет динамику мозга. На уровне нейрона это выражается в переходе от состояния покоя к выстреливанию потенциалов действия.

Наши нейроны общаются между собой будто в замысловатом танце — формируя сложные ансамбли электрических и химических потенциалов действия. Сигналы путешествуют в разные стороны, частично синхронизируя или рассогласовывая активность клеток, если это необходимо. Каждый нейрон имеет свой динамический (то есть непостоянный, гибкий) порог потенциала действия. Нейроны отвечают случайно и по-разному на разные стимулы, и эти ответы затем случайно интегрируются в сеть, к которой принадлежит нейрон.

В черепной коробке человека живет около 100 миллиардов нейронов, каждый из которых выдает сотни потенциалов действия в секунду, — мозг полон шума. Но плох ли этот шум? Возможно, спонтанная, внутренняя активность сети пассивного режима работы мозга обеспечивает нас необходимым фоном для обработки информации. Неправильное функционирование этой сети даст нам слишком много или слишком мало шума.

1 ... 17 18 19 20 21 22 23 24 25 ... 29
Перейти на страницу:
  1. Жалоба
Отзывы - 0

Прочитали книгу? Предлагаем вам поделится своим впечатлением! Ваш отзыв будет полезен читателям, которые еще только собираются познакомиться с произведением.


Уважаемые читатели, слушатели и просто посетители нашей библиотеки! Просим Вас придерживаться определенных правил при комментировании литературных произведений.

Просьба отказаться от дискриминационных высказываний. Мы защищаем право наших читателей свободно выражать свою точку зрения. Вместе с тем мы не терпим агрессии. На сайте запрещено оставлять комментарий, который содержит унизительные высказывания или призывы к насилию по отношению к отдельным лицам или группам людей на основании их расы, этнического происхождения, вероисповедания, недееспособности, пола, возраста, статуса ветерана, касты или сексуальной ориентации. Просьба отказаться от оскорблений, угроз и запугиваний. Просьба отказаться от нецензурной лексики. Просьба вести себя максимально корректно как по отношению к авторам, так и по отношению к другим читателям и их комментариям.

Надеемся на Ваше понимание и благоразумие. С уважением, администратор My-Books.me.


Новые отзывы

  1. Александра Александра15 январь 09:37 Очень интересная книга! Особенно, если любишь психологию и хочешь понимать себя и других. Обязательно послушаю до конца. Спасибо.... Кригер Борис – Гнев
  2. Галина Галина25 май 13:02 Очень уважаю Артема Шейнина, книга замечательная, очень мне близкая по духу.Перечитываю уже второй раз, столько пережитого и не... Мне повезло вернуться - Артем Шейнин
  3. Екатерина Екатерина11 январь 08:05 Доброе утро. Подскажите пожалуйста как сохранять книги, ставить закладки?... Подонок - Анастасия Леманн
Все комметарии
Новинки бесплатной онлайн библиотеки