Основы медицинских знаний и здорового образа жизни - Эдуард Вайнер
Книгу Основы медицинских знаний и здорового образа жизни - Эдуард Вайнер читаем онлайн бесплатно и без регистрации! Читать онлайн вы можете не только на компьютере, но и на андроид (Android), iPhone и iPad. Наслаждайтесь!
226 0 09:00, 26-05-2019Книга Основы медицинских знаний и здорового образа жизни - Эдуард Вайнер читать онлайн бесплатно без регистрации
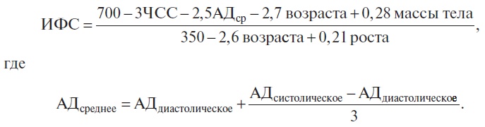
Достаточно объективным методом оценки уровня здоровья является комплексная система, предложенная Г. Л. Апанасенко как индекс физического состояния (ИФС). ИФС рассчитывается по показателям деятельности сердечно-сосудистой системы, возраста, массы и длины тела:
Таблица 3

ИФС менее 0,375 – физическое состояние низкое, до 0,525 – ниже среднего, до 0,675 – среднее, до 0,825 – выше среднего, более – высокое.
Б. И. Белов усовершенствовал комплексный подход к оценке уровня здоровья, включив в таблицу показатели четырех групп: состояние организма в покое, функциональные резервы, образ жизни и состояние иммунной системы. Эта система оценки уровня здоровья, как и упомянутые выше, имеет то несомненное преимущество, что дает возможность оценить здоровье человека не качественно (здоров – болен), а количественно, благодаря чему человек может:
• объективно оценить состояние каждой из сторон своей жизнедеятельности;
• наметить меры для воздействия на самую слабую из них;
• сравнить свое нынешнее состояние с бывшим ранее;
• оценить эффективность принятых мер по оздоровлению и наметить тактику своих действий на следующем этапе.
В системе В. И. Белова первую группу показателей составляют данные физического развития человека (рост и масса тела, весоростовой показатель, сила мышц кисти и спины, состояние осанки), а также состояние кровеносной (по пульсу и давлению крови) и дыхательной (по жизненной емкости легких и ее отношению к массе тела) систем; вторую группу – данные физической подготовленности (по двигательным качествам: силе, быстроте, выносливости, ловкости и гибкости); третью группу – особенности образа жизни человека в настоящее время (по наличию режима дня, занятиям физической культурой и отношению к ним, характеру питания, уровню знаний о здоровье, отношению к вредным привычкам и к собственному здоровью и т. д.) и четвертую группу – состояние иммунитета (по количеству случаев простудных заболеваний в течение года, обострений имеющихся хронических заболеваний, наличию или отсутствию аллергических нарушений и т. д.). Результаты, полученные по всем четырем группам показателей уровня здоровья, вносят в специальную таблицу и каждый из показателей оценивают в баллах, что позволяет путем сравнения сделать вывод о сильных и слабых сторонах в здоровье данного человека и наметить меры для улучшения показателей.
В Российской Федерации на всех ступенях системы образования организуются ежегодные медицинские осмотры обучающихся, что позволяет разбить их на медицинские группы по четырем критериям:
• наличие или отсутствие хронических заболеваний;
• характер функционирования основных функциональных систем организма;
• степень сопротивляемости неблагоприятным воздействиям;
• уровень физического развития и степень его гармоничности.
По указанным критериям выделяют следующие группы здоровья, в соответствии с которыми организуются и занятия физкультурой.
1-я группа – здоровые, нормально развивающиеся, без функциональных отклонений; для них учебная, трудовая и спортивная деятельности организуются без каких-либо ограничений в соответствии с государственными программами по физическому воспитанию для соответствующей возрастной категории.
2-я группа – здоровые, при наличии функциональных или небольших морфологических отклонений; обучающиеся этой группы здоровья нуждаются в повышенном внимании со стороны врачей как группа риска.
3-я группа – больные в компенсированном состоянии (имеющие хронические заболевания или врожденную патологию с редкими и нетяжело протекающими обострениями);
4-я группа – больные в субкомпенсированном состоянии (имеющие хронические заболевания или врожденную патологию с нарушениями общего состояния и самочувствия после обострения, с затяжным характером восстановления после острых заболеваний);
5-я группа – больные в декомпенсированном состоянии (с тяжелыми хроническими заболеваниями со значительно сниженными функциональными возможностями; как правило, они не посещают образовательные учреждения общего профиля, а обучаются либо в специализированных школах, либо на дому и наблюдаются по индивидуальным схемам).
Обучающиеся с третьей, четвертой и пятой группами здоровья должны находиться под постоянным наблюдением врачей, их двигательный режим ограничен определенными противопоказаниями.
После распределения по группам здоровья обучающихся, признанных годными к обучению в ОУ, разбивают по четырем медицинским группам, в соответствии с которыми они занимаются по государственным программам физического воспитания.
К основной медицинской группе относят обучающихся без отклонений в состоянии здоровья, а также имеющих незначительные отклонения при достаточном физическом развитии.
К подготовительной группе относят не имеющих отклонений в состоянии здоровья, а также с незначительными отклонениями при недостаточном физическом развитии.
К специальной медицинской группе относят школьников с отклонениями в состоянии здоровья постоянного или временного характера, требующими ограниченных физических нагрузок или определенных противопоказаний в применяемых средствах физической культуры, а также страдающих другими заболеваниями, из-за которых в данное время необходимо значительно ограничить физическую нагрузку (после перенесенного острого заболевания, при значительном отставании в физическом развитии и в физической подготовке и т. п.).
В подготовительной и специальной медицинских группах предусматривается ограничение объема физической нагрузки, степень которого зависит от состояния здоровья данного обучающегося, его заболевания и других критериев состояния организма. Физическое воспитание в специальной медицинской группе проводится по особо разработанной программе, соответствующей особенностям занимающегося в данном медицинской группе контингенту.
В группу лечебной физкультуры выделяют обучающихся (чаще всего относящихся к четвертой группе здоровья), которые имеют те или иные выраженные нарушения здоровья и освобождаются от занятий физкультурой в образовательном учреждении. Такие группы должны работать непосредственно при лечебных учреждениях под контролем соответствующего специалиста. Следовательно, ни один обучающийся, посещающий общеобразовательное учреждение, не должен быть полностью освобожден от физического воспитания.
Homo sapiens, согласно доминирующим в настоящее время представлениям, является продуктом биологической эволюции как закономерный этап развития животного мира. Принадлежность человека к животным обусловлена эволюционно и закреплена генетически. Подкрепляется это, в частности, общностью физиологических механизмов жизнедеятельности и принципиальных основ морфологии органов и систем у человека и высших животных, наличием целого ряда общих заболеваний и т. д. Поэтому многие биологические закономерности, установленные для животных, подтверждаются и в применении к человеку. Так, ученые распространяют и на людей общепринятую в биологии методику расчета средней продолжительности жизни биологического вида – она в 5–6 раз превышает возрастной период, свойственный возрастанию длины тела. Если учесть, что у человека рост полностью прекращается в 20–25 лет, то и жить он должен, согласно этим расчетам, 120–150 лет. Эти теоретические расчеты находят свое подтверждение на примере племени хунцы, проживающего в одной из долин на Севере Индии. Оказалось, что средняя продолжительность жизни представителей этого племени, насчитывающего около 1700 человек, составляет 117 лет! Этот пример подтверждает допустимость и закономерность применения к человеку общебиологических подходов (хотя и в заметной степени измененных или дополненных определенными, свойственными лишь человеку особенностями).
Прочитали книгу? Предлагаем вам поделится своим впечатлением! Ваш отзыв будет полезен читателям, которые еще только собираются познакомиться с произведением.
Уважаемые читатели, слушатели и просто посетители нашей библиотеки! Просим Вас придерживаться определенных правил при комментировании литературных произведений.
Просьба отказаться от дискриминационных высказываний. Мы защищаем право наших читателей свободно выражать свою точку зрения. Вместе с тем мы не терпим агрессии. На сайте запрещено оставлять комментарий, который содержит унизительные высказывания или призывы к насилию по отношению к отдельным лицам или группам людей на основании их расы, этнического происхождения, вероисповедания, недееспособности, пола, возраста, статуса ветерана, касты или сексуальной ориентации. Просьба отказаться от оскорблений, угроз и запугиваний. Просьба отказаться от нецензурной лексики. Просьба вести себя максимально корректно как по отношению к авторам, так и по отношению к другим читателям и их комментариям.
Надеемся на Ваше понимание и благоразумие. С уважением, администратор My-Books.me.
Оставить комментарий
-
Александра15 январь 09:37
Очень интересная книга! Особенно, если любишь психологию и хочешь понимать себя и других. Обязательно послушаю до конца. Спасибо....
Кригер Борис – Гнев
-
Галина25 май 13:02
Очень уважаю Артема Шейнина, книга замечательная, очень мне близкая по духу.Перечитываю уже второй раз, столько пережитого и не...
Мне повезло вернуться - Артем Шейнин
-
Екатерина11 январь 08:05
Доброе утро. Подскажите пожалуйста как сохранять книги, ставить закладки?...
Подонок - Анастасия Леманн