Как победить свой возраст? 8 уникальных способов, которые помогут достичь долголетия - Алексей Москалев
Книгу Как победить свой возраст? 8 уникальных способов, которые помогут достичь долголетия - Алексей Москалев читаем онлайн бесплатно и без регистрации! Читать онлайн вы можете не только на компьютере, но и на андроид (Android), iPhone и iPad. Наслаждайтесь!
260 0 01:15, 14-05-2019Книга Как победить свой возраст? 8 уникальных способов, которые помогут достичь долголетия - Алексей Москалев читать онлайн бесплатно без регистрации
Некоторые перспективные разработки еще только проходят апробацию в лаборатории. Ученые из университета Аделаиды разрабатывают новый гаджет, который будет выявлять болезненные изменения, анализируя выдыхаемый воздух. Устройство работает благодаря комбинации специального лазера и метода оптической спектроскопии. Среди выявляемых заболеваний значатся сахарный диабет 2-го типа, некоторые виды рака и инфекционные заболевания.
Окружающая нас экологическая обстановка оказывает определяющее влияние на наше здоровье и долголетие. Комплект мини-датчиков LAPKA для iPhone и iPad отслеживает уровень ионизирующей радиации, влажности и температуры воздуха, электромагнитного излучения, а также количества нитратов в овощах и фруктах. Домашние метеостанции Netatmo помимо окружающей температуры оценивают такие важные для хорошего самочувствия показатели, как влажность и концентрация газа CO2 в воздухе, зашумленность. Пониженная влажность иссушает слизистые оболочки дыхательных путей, нарушая их барьерные и иммунные свойства, что благоприятствует простудным заболеваниям и развитию аллергии. Сухой воздух в помещении негативно влияет на состояние венозной системы. Переувлажнение нарушает усвоение кислорода в легких и насыщение кислородом крови. Оно создает благоприятную среду для размножения вредных грибов и бактерий, появления несвежих запахов. Избыток углекислого газа (более 0,04 %) в воздухе также затрудняет нормальный газообмен между легкими и кровью, подавляет насыщение крови кислородом. Систематическое превышение уровня шума свыше 55 децибелов в жилых помещениях повышает уровень стресса, частоту инсультов.
Новости из мира гаджетов здоровья вы можете узнавать на русскоязычных порталах mhealth, medgadgets и madrobots.
В свое время советский геронтолог В.М. Дильман классифицировал старение как «самую универсальную болезнь». Продолжая эту мысль, американский ученый Михаил Благосклонный считает, что все возрастзависимые заболевания в совокупности являются наилучшими биомаркерами старения, как дым – признак огня. Осуществляя профилактику ускоренного старения, мы уменьшаем риски возникновения заболеваний, снижающих качество нашей жизни.
Факторы риска заболеваний, являющихся возрастзависимыми причинами смертности, можно контролировать. Вольно или невольно человек сам принимает решения, влияющие на рост или уменьшение значимости этих факторов для своего здоровья. Самые опасные заболевания подобного рода – это сердечно-сосудистые заболевания, хронические респираторные заболевания, деменция, рак и сахарный диабет 2-го типа. Патогенез многих из них хорошо известен, и установлено, что человек, его образ жизни и привычки вносят в развитие этих болезней весьма существенный вклад.
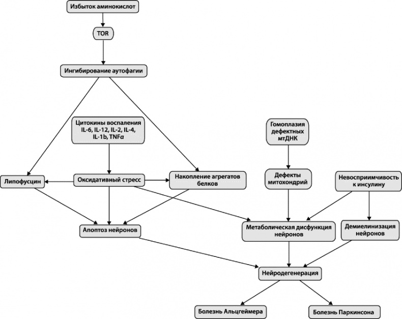
Старческое слабоумие (деменция) представляет собой синдром, при котором происходит ухудшение памяти, мышления, способности выполнять повседневную деятельность, ориентироваться в пространстве, к обучению, счету, языку и суждению, возможность понимать прочитанное и услышанное. Наблюдается ухудшение эмоционального контроля, социального поведения или мотивации. Деменция происходит из-за массовой гибели и метаболических нарушений нейронов в мозге (рис. 16).

Рис. 16. Молекулярные и клеточные причины нейродегенерации.
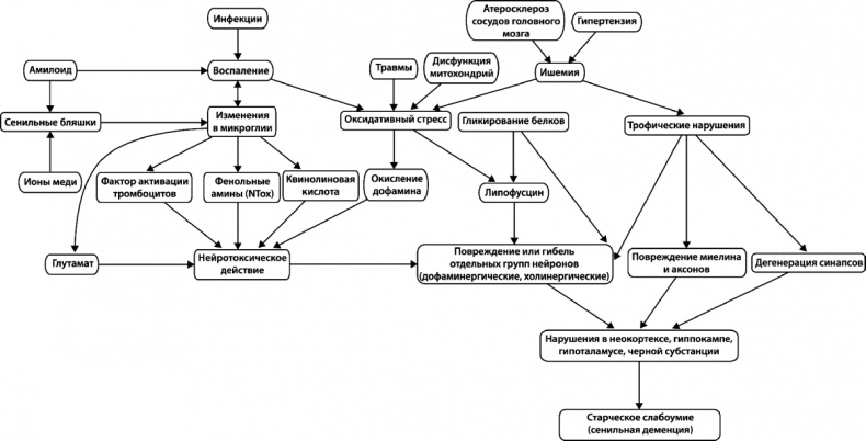
Причины, приводящие к деменции, многообразны и тесно связаны с процессами старения (рис. 17).

Рис. 17. Нейрологические изменения, ведущие к нейродегенерации.
По данным Всемирной организации здравоохранения (ВОЗ), во всем мире 47,5 миллиона человек страдают деменцией и 7,7 миллиона новых случаев выявляется каждый год. К 2050 году в мире ожидается 135,5 миллиона больных, то есть почти в 3 раза больше, чем сейчас. Большая часть этого увеличения обусловлена ростом числа людей с деменцией, проживающих в странах с низким и средним уровнем доходов. Деменция является одной из основных причин инвалидности и зависимости среди пожилых людей во всем мире.
На сайте ВОЗ отмечается, что деменция поражает каждого человека по-разному, в зависимости от личности человека. Признаки и симптомы, связанные с деменцией, могут быть разделены на три этапа.
Ранняя стадия. Часто проходит незамеченной. Общие симптомы включают в себя:
● забывчивость;
● утрату чувства времени;
● возможность заблудиться в знакомых местах.
Средняя стадия. Признаки и симптомы становятся более ясными. К ним относятся:
● забывание последних событий и имен людей;
● вероятность заблудиться дома;
● проблемы с коммуникацией;
● необходимость в помощи с личной гигиеной;
● резкие перепады настроения, в том числе сбивчивость речи и повторные вопросы.
Поздняя стадия. Почти полная зависимость и нетрудоспособность. Симптомы включают в себя:
● отсутствие представления о времени и месте;
● трудность узнавания родственников и друзей;
● возрастающая потребность в помощи по самообслуживанию;
● трудности при ходьбе;
● резкие перепады настроения, которые могут перерасти в агрессию.
Простейшим тестом на определение когнитивных нарушений является «рисование часов». Для проведения теста понадобится чистый лист нелинованной бумаги и карандаш. Пациента просят нарисовать круглые часы с цифрами на циферблате, стрелки которых показывают время без пятнадцати два. Человек самостоятельно по памяти должен нарисовать циферблат, правильно расположить все цифры и стрелки, указывающие время. При наличии когнитивных нарушений или проблем с памятью испытуемый допускает ошибки.
Не так давно был разработан эффективный опросник, позволяющий медперсоналу или родственникам помочь очень точно выявить признаки деменции в течение нескольких минут. Новый опросник называется «Быстрая система оценки деменции» и состоит из 10 пунктов (табл. 10). Он направлен на выявление самых разнообразных форм деменции. Наиболее распространенной причиной слабоумия является болезнь Альцгеймера. На нее приходится 60–70 % всех случаев старческой деменции. Другие формы включают в себя деменцию с тельцами Леви[144], лобно-височную дегенерацию[145], сосудистую деменцию, хроническую травматическую энцефалопатию и депрессию. Одной из причин деменции могут являться инсульты. Границы между различными формами слабоумия нечеткие, и часто сосуществуют смешанные формы.
Прочитали книгу? Предлагаем вам поделится своим впечатлением! Ваш отзыв будет полезен читателям, которые еще только собираются познакомиться с произведением.
Уважаемые читатели, слушатели и просто посетители нашей библиотеки! Просим Вас придерживаться определенных правил при комментировании литературных произведений.
Просьба отказаться от дискриминационных высказываний. Мы защищаем право наших читателей свободно выражать свою точку зрения. Вместе с тем мы не терпим агрессии. На сайте запрещено оставлять комментарий, который содержит унизительные высказывания или призывы к насилию по отношению к отдельным лицам или группам людей на основании их расы, этнического происхождения, вероисповедания, недееспособности, пола, возраста, статуса ветерана, касты или сексуальной ориентации. Просьба отказаться от оскорблений, угроз и запугиваний. Просьба отказаться от нецензурной лексики. Просьба вести себя максимально корректно как по отношению к авторам, так и по отношению к другим читателям и их комментариям.
Надеемся на Ваше понимание и благоразумие. С уважением, администратор My-Books.me.
Оставить комментарий
-
Александра15 январь 09:37
Очень интересная книга! Особенно, если любишь психологию и хочешь понимать себя и других. Обязательно послушаю до конца. Спасибо....
Кригер Борис – Гнев
-
Галина25 май 13:02
Очень уважаю Артема Шейнина, книга замечательная, очень мне близкая по духу.Перечитываю уже второй раз, столько пережитого и не...
Мне повезло вернуться - Артем Шейнин
-
Екатерина11 январь 08:05
Доброе утро. Подскажите пожалуйста как сохранять книги, ставить закладки?...
Подонок - Анастасия Леманн