Августейший бунт. Дом Романовых накануне революции - Глеб Сташков
Книгу Августейший бунт. Дом Романовых накануне революции - Глеб Сташков читаем онлайн бесплатно и без регистрации! Читать онлайн вы можете не только на компьютере, но и на андроид (Android), iPhone и iPad. Наслаждайтесь!
191 0 13:23, 22-05-2019Книга Августейший бунт. Дом Романовых накануне революции - Глеб Сташков читать онлайн бесплатно без регистрации
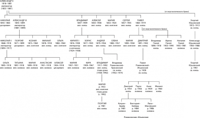
Трое Романовых, родившихся до революции, заявили протест. Это были Всеволод Иоаннович, сын Иоанна Константиновича, убитого в Алапаевске, Роман Петрович, сын Петра Николаевича (Петюши), и Андрей Александрович, сын Александра Михайловича (Сандро). Они заявили, что Леонида Багратион-Мухранская тоже является неравнородной, что они не признают за ней титула великой княгини, а равно и за ее дочерью Марией, и потому считают объявление ее блюстительницей российского престола и главой Российского императорского дома противозаконным.
Мария Владимировна вышла замуж за принца Франца-Вильгельма Прусского, правнука кайзера Вильгельма II. Франц-Вильгельм принял православие и стал великим князем Михаилом Павловичем. И снова Романовы, родившиеся до революции, заявили протест. Они не признавали за Францем-Вильгельмом титула великого князя. На этот раз под протестом подписались Роман Петрович и дети Александра Михайловича – Андрей, Дмитрий, Ростислав и Василий.
В 1981 году у Марии Владимировны и Михаила Павловича (Франца-Вильгельма) родился сын Георгий.
За несколько лет до этого Роман Петрович организовал Объединение членов рода Романовых. Организовал и вскоре умер. В 81-м Объединение возглавлял Василий Александрович (сын Сандро). По поводу рождения Георгия он, конечно, тут же написал протест: «Счастливое разрешение от бремени в прусском королевском доме не имеет отношения к семейному союзу Романовых, ибо новорожденный князь не является ни членом русского императорского дома, ни членом дома Романовых». Имелось в виду, что Георгий не Романов, а Гогенцоллерн. И вообще, «все вопросы династического характера могут решаться лишь великим русским народом на русской земле»[491]. Сегодня императорский дом расколот на две части. Большинство Романовых входят в Объединение членов рода Романовых, которое возглавляет 90-летний Николай Романович Романов, сын Романа Петровича и внук Петра Николаевича (Петюши). Кроме того, есть Российский императорский дом, состоящий из Марии Владимировны (глава дома) и Георгия Михайловича, которого сторонники величают «его императорское высочество государь наследник цесаревич и великий князь».
12 декабря 2008 года «государь наследник цесаревич» получил пост советника генерального директора «Норильского никеля».
«В должности советника Генерального директора Георгий Романов будет осуществлять деятельность по представлению интересов ГМК «Норильский никель» в Евросоюзе», – говорится на официальном сайте компании. Надеюсь, интересы представляются достойно.
А если серьезно, то споры о правах престолонаследия абсолютно беспочвенны. Все заинтересованные стороны ссылаются на дореволюционные законы. Но по этим законам ни один из ныне здравствующих Романовых не имеет прав на престол.
Что не мешает, скажем, мне считать себя монархистом. Поэт-обэриут Александр Введенский говорил, что при наследственной передаче власти она может – хотя бы случайно – достаться порядочному человеку.
4 марта 2012 года. День выборов президента РФ.
Родственные связи Дома Романовых

«Александровичи»

«Константиновичи»

«Михайловичи»

«Николаевичи»


Император Николай I

Император Александр II

Император Александр II с супругой, императрицей Марией Александровной, в день 25-летия брака, 1866 г.

Екатерина Долгорукая, вторая жена Александра II, после венчания с царем получившая титул cветлейшей княгини Юрьевской

Великий князь Константин Николаевич, брат и ближайший сподвижник Александра II, генерал-адмирал

Великий князь Николай Николаевич Старший, брат Александра II, фельдмаршал, главнокомандующий в Русско-турецкую войну 1877–1878 гг.

Цесаревич Александр Александрович, будущий император Александр III, и датская принцесса Дагмар после помолвки. 1866 г.

Император Александр III

Супруга Александра III, императрица Мария Федоровна

Дети Александра III и Марии Федоровны: Михаил, Ксения, Георгий и Николай (слева направо). 1886 г.
Прочитали книгу? Предлагаем вам поделится своим впечатлением! Ваш отзыв будет полезен читателям, которые еще только собираются познакомиться с произведением.
Уважаемые читатели, слушатели и просто посетители нашей библиотеки! Просим Вас придерживаться определенных правил при комментировании литературных произведений.
Просьба отказаться от дискриминационных высказываний. Мы защищаем право наших читателей свободно выражать свою точку зрения. Вместе с тем мы не терпим агрессии. На сайте запрещено оставлять комментарий, который содержит унизительные высказывания или призывы к насилию по отношению к отдельным лицам или группам людей на основании их расы, этнического происхождения, вероисповедания, недееспособности, пола, возраста, статуса ветерана, касты или сексуальной ориентации. Просьба отказаться от оскорблений, угроз и запугиваний. Просьба отказаться от нецензурной лексики. Просьба вести себя максимально корректно как по отношению к авторам, так и по отношению к другим читателям и их комментариям.
Надеемся на Ваше понимание и благоразумие. С уважением, администратор My-Books.me.
Оставить комментарий
-
Александра15 январь 09:37
Очень интересная книга! Особенно, если любишь психологию и хочешь понимать себя и других. Обязательно послушаю до конца. Спасибо....
Кригер Борис – Гнев
-
Галина25 май 13:02
Очень уважаю Артема Шейнина, книга замечательная, очень мне близкая по духу.Перечитываю уже второй раз, столько пережитого и не...
Мне повезло вернуться - Артем Шейнин
-
Екатерина11 январь 08:05
Доброе утро. Подскажите пожалуйста как сохранять книги, ставить закладки?...
Подонок - Анастасия Леманн