Отечественные колесные бронетранспортеры БТР-60, БТР-70, БТР-80 - Михаил Барятинский
Книгу Отечественные колесные бронетранспортеры БТР-60, БТР-70, БТР-80 - Михаил Барятинский читаем онлайн бесплатно и без регистрации! Читать онлайн вы можете не только на компьютере, но и на андроид (Android), iPhone и iPad. Наслаждайтесь!
312 0 14:33, 26-05-2019Книга Отечественные колесные бронетранспортеры БТР-60, БТР-70, БТР-80 - Михаил Барятинский читать онлайн бесплатно без регистрации

Башенная установка:
1 — прибор наблюдения ТНПТ-1; 2 — защитное стекло прицела: 3 — планка стопора люльки по-походному; 4 — штифт: 5 — уравновешивающее устройство: 6 — уплотнение маски; 7 — пулемет КПВТ; 8 — пулемет ПКТ; 9 — защелка коробкодержателя; 10 — стопор башни по- походному; 11 — регулировочный механизм; 12—патронная коробка; 13 — гильзозвеньесборник; 14 — кнопка электроспуска ПКТ; 15 — рукоятка маховика поворотного механизма; 16 — кнопка электроспуска КПВТ; 17 — сиденье стрелка; 18 — прицел; 19 — рукоятка тормоза подъемного механизма; 20 — рукоятка перезаряжания; 21 — рукоятка маховика подъемного механизма; 22 — рукоятка стеклоочистителя: 23 — рукоятка тормоза погона; 24 — электрощиток башни

В парадном строю — бронетранспортеры БТР-60ПБ. Москва, 7 ноября 1969 года
Пуля БС с дистанции 500 м пробивает плиту броневой стали толщиной до 50 мм. Среди других систем стрелкового оружия пулемет Владимирова по огневой мощи не имеет равных на поле боя. Счетверенная зенитная установка пулеметов КПВ, например, при суммарном темпе стрельбы в 2400 выстр./мин., при необходимости переведенная в положение для стрельбы по наземным целям, может за несколько секунд превратить трехосный армейский грузовик в пылающий разрушенный остов, просевший в темную маслянистую лужу. Дульная энергия пулемета — 32 000 Дж., и попадание пули в любую часть тела человека практически всегда смертельно, причем любое попадание в конечность ведет к ее отрыву. КПВТ — это, без сомнения, легендарное оружие, которое узнается по одному звуку стрельбы.
Что касается 7,62-мм пулемета ПКТ (пулемет Калашникова танковый), то он был принят на вооружение в 1962 году и поступил на смену пулемету СГМТ. Начальная скорость пули со стальным сердечником составляет 865 м/с, темп стрельбы — 650 — 700 выстр./мин. Боекомплект ПКТ состоит из 2000 патронов (8 лент по 250 патронов в каждой). Пулемет ПКТ предназначен для стрельбы по живой силе противника и его огневым средствам на дальностях до 1500 м.

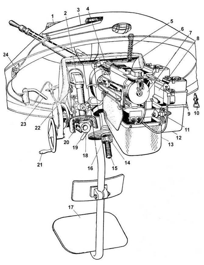
Органы управления:
1 — кнопки подсоса и ручного управления дроссельной заслонкой; 2 — рукоятка открытия жалюзи; 3 — блок питания прибора ночного видения водителя; 4 — рукоятка крана управления заслонками водомета; 5 — передняя розетка переносной лампы (24 в); 6 — блок шинных кранов; 1—кнопка сигнала; 8 — рулевое колесо; 9 — рукоятка броневой крышки смотрового люка водителя; 10 — включатель стеклоочистителя; 11 — ручной рычаг привода стеклоочистителя; 12 — рычаг коробки передач; 13 — рукоятка привода волноотражателя; 14 — педаль управления дроссельными заслонками; 15 — рычаг стояночных тормозов; 16 — рычаг включения передних (первого и второго) мостов; 17 — рычаг управления раздаточной коробкой; 18 — рычаг управления лебедкой; 19 — рычаг управления водометом; 20 — люк для доступа к предохранительному клапану и к крану ресивера; 21 — педаль тормоза: 22 — педаль сцепления; 23 — передний отопитель

БТР-60ПБ на тактических занятиях. Конец 1960-х годов
Пулеметная установка БТР-60ПБ имеет горизонтальный угол обстрела 360°, вертикальный угол от -5° до +30°. Поворот башни осуществляется с помощью ручного привода.
Для прямой наводки в цель пулеметов КП ВТ и ПКТ служит перископический прицел ПП-61АМ. Прицел имеет кратность увеличения 2,6 и поле зрения 23°.
Масса башни с пулеметами, прицелом и сиденьем — 400 кг.
Установка башни повлекла за собой изменения в крыше и бортах корпуса, а также в компоновке десантного отделения.

Бронетранспортеры БТР-60ПБ морской пехоты ТОФ загружаются в десантные корабли. Июль 1983 года

Подвеска первых и вторых колес:
1 — буфер хода отдачи; 2 — верхний рычаг; 3 — упор хода отдачи; 4 — буфер хода сжатия; 5 — амортизатор; 6 — стяжной болт клеммного соединения; 7 — рычаг регулировочной муфты; 8 — стяжной болт; 9 — упорный болт; 10 — кронштейн; 11 — нижний рычаг
Крыша корпуса БТР-60ПБ состоит из сваренного из четырех частей подбашенного листа, среднего и заднего съемных листов. В подбашенном листе расположены два посадочных люка для экипажа и один для десанта (за башней справа), вырез под погон башни, гнездо прибора наблюдения командира ТПКУ-2Б (в это же гнездо может устанавливаться ночной прибор ТКН-1С с прожектором ОУ-ЗГА2), гнездо основания антенны радиостанции Р-123, гнездо прибора наблюдения десанта МК-4Н (за башней слева). На среднем съемном листе крыши расположены второй посадочный люк для десанта (слева) и бронезащита входного патрубка нагнетателя-сеапаратора (справа). В верхних наклонных бортовых листах корпуса расположены люки запасного выхода десанта и экипажа. Люки расположены несимметрично: по правому борту — на уровне второго колеса, по левому — между вторым и третьим колесами. Симметрично люку левого борта на правом установлен прибор наблюдения десанта ТПН-Б. На каждом борту имеются по три лючка для ведения десантом стрельбы из личного оружия.
В БТР-60ПБ изменена схема размещения десанта, сократившегося до 8 человек. Десантники располагаются на двух одноместных сиденьях перед башней, установленных за сиденьями механика-водителя и командира, и двух поперечных трехместных сиденьях за башней.

Подвеска третьих и четвертых колес:
1 — нижний рычаг; 2 — верхний рычаг; 3 — амортизатор; 4 — буфер хода сжатия; 5 — буфер хода отдачи; 6 — торсион

БТР-60ПБ и мотопехота Венгерской народной армии на учениях. 1970-е годы
Прочитали книгу? Предлагаем вам поделится своим впечатлением! Ваш отзыв будет полезен читателям, которые еще только собираются познакомиться с произведением.
Уважаемые читатели, слушатели и просто посетители нашей библиотеки! Просим Вас придерживаться определенных правил при комментировании литературных произведений.
Просьба отказаться от дискриминационных высказываний. Мы защищаем право наших читателей свободно выражать свою точку зрения. Вместе с тем мы не терпим агрессии. На сайте запрещено оставлять комментарий, который содержит унизительные высказывания или призывы к насилию по отношению к отдельным лицам или группам людей на основании их расы, этнического происхождения, вероисповедания, недееспособности, пола, возраста, статуса ветерана, касты или сексуальной ориентации. Просьба отказаться от оскорблений, угроз и запугиваний. Просьба отказаться от нецензурной лексики. Просьба вести себя максимально корректно как по отношению к авторам, так и по отношению к другим читателям и их комментариям.
Надеемся на Ваше понимание и благоразумие. С уважением, администратор My-Books.me.
Оставить комментарий
-
Александра15 январь 09:37
Очень интересная книга! Особенно, если любишь психологию и хочешь понимать себя и других. Обязательно послушаю до конца. Спасибо....
Кригер Борис – Гнев
-
Галина25 май 13:02
Очень уважаю Артема Шейнина, книга замечательная, очень мне близкая по духу.Перечитываю уже второй раз, столько пережитого и не...
Мне повезло вернуться - Артем Шейнин
-
Екатерина11 январь 08:05
Доброе утро. Подскажите пожалуйста как сохранять книги, ставить закладки?...
Подонок - Анастасия Леманн