» » » Литовские полицейские батальоны. 1941-1945 годы - Петрас Станкерас

Литовские полицейские батальоны. 1941-1945 годы - Петрас Станкерас

Книгу Литовские полицейские батальоны. 1941-1945 годы - Петрас Станкерас читаем онлайн бесплатно и без регистрации! Читать онлайн вы можете не только на компьютере, но и на андроид (Android), iPhone и iPad. Наслаждайтесь!

202 0 11:59, 25-05-2019
Литовские полицейские батальоны. 1941-1945 годы - Петрас Станкерас
25 май 2019
Автор: Петрас Станкерас Жанр: Книги / Историческая проза Год публикации: 2009 Возрастные ограничения: (18+) Внимание! Аудиокнига может содержать контент только для совершеннолетних.
0 0

Книга Литовские полицейские батальоны. 1941-1945 годы - Петрас Станкерас читать онлайн бесплатно без регистрации

Литва как государство не участвовала во Второй мировой войне: ее имя не упоминается ни среди победителей, ни среди побежденных. Но эта самая страшная война XX века опустошила и Литву. Ее жители воевали по обе стороны фронта — в вооруженных силах и Германии и СССР. На территории Литвы погибли тысячи безоружных людей, в боях пали тысячи воинов, воевавших за разные идеалы. Вторую мировую войну для Литвы вполне можно назвать гражданской. Что послужило причиной такого раскола литовского народа? Как он смог пережить трагедию и какие последствия ждали его после окончания военных действий — об этом книга доктора исторических наук Петраса Станкераса.
1 ... 67 68 69 70 71 72 73 74 75 76
Перейти на страницу:

Немецкое административное управление Литвой (1941–1944)

Литовские полицейские батальоны. 1941-1945 годы

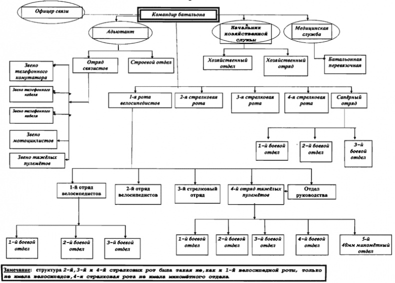
Организационная структура системы внутренних дел Литвы в 1941–1944 годах

Литовские полицейские батальоны. 1941-1945 годы

Подчинение, дислокация и численность батальонов литовской полиции в 1942 г.

Литовские полицейские батальоны. 1941-1945 годы

Организационная структура 257-го батальона литовской полиции по состоянию на 1 января 1944 г.

Литовские полицейские батальоны. 1941-1945 годы

Знаки старшинства (погоны) униформы рядовых литовской полиции противопожарной охраны 1942–1944 г.

ПОЖАРНИКИ

Литовские полицейские батальоны. 1941-1945 годы

СТАРШИЕ ПОЖАРНИКИ

Литовские полицейские батальоны. 1941-1945 годы

Знаки старшинства (погоны) униформы офицеров литовской полиции противопожарной охраны 1942–1944 гг.

МЛАДШИЕ ПОЖАРНИКИ

Литовские полицейские батальоны. 1941-1945 годы

ГЛАВНЫЕ ПОЖАРНИКИ

Литовские полицейские батальоны. 1941-1945 годы

Знаки специальности униформы литовской полиции противопожарной охраны 1942–1944 гг.

ЧЛЕНЫ И СЛУЖАЩИЕ РУКОВОДЯЩИХ ОРГАНОВ

Литовские полицейские батальоны. 1941-1945 годы

1 и 8 - пожарники

2-6 служащие

7 - председатель управления


Погоны сотрудников литовской полиции в 1944 г.

ПОЛИЦЕЙСКИЕ

Литовские полицейские батальоны. 1941-1945 годы

МЛАДШИЕ КОМАНДИРЫ ПОЛИЦИИ

Литовские полицейские батальоны. 1941-1945 годы

ОФИЦЕРЫ ПОЛИЦИИ

Литовские полицейские батальоны. 1941-1945 годы

* * *

Литовские полицейские батальоны. 1941-1945 годы

1 ... 67 68 69 70 71 72 73 74 75 76
Перейти на страницу:
  1. Жалоба
Отзывы - 0

Прочитали книгу? Предлагаем вам поделится своим впечатлением! Ваш отзыв будет полезен читателям, которые еще только собираются познакомиться с произведением.


Уважаемые читатели, слушатели и просто посетители нашей библиотеки! Просим Вас придерживаться определенных правил при комментировании литературных произведений.

Просьба отказаться от дискриминационных высказываний. Мы защищаем право наших читателей свободно выражать свою точку зрения. Вместе с тем мы не терпим агрессии. На сайте запрещено оставлять комментарий, который содержит унизительные высказывания или призывы к насилию по отношению к отдельным лицам или группам людей на основании их расы, этнического происхождения, вероисповедания, недееспособности, пола, возраста, статуса ветерана, касты или сексуальной ориентации. Просьба отказаться от оскорблений, угроз и запугиваний. Просьба отказаться от нецензурной лексики. Просьба вести себя максимально корректно как по отношению к авторам, так и по отношению к другим читателям и их комментариям.

Надеемся на Ваше понимание и благоразумие. С уважением, администратор My-Books.me.


Новые отзывы

  1. Александра Александра15 январь 09:37 Очень интересная книга! Особенно, если любишь психологию и хочешь понимать себя и других. Обязательно послушаю до конца. Спасибо.... Кригер Борис – Гнев
  2. Галина Галина25 май 13:02 Очень уважаю Артема Шейнина, книга замечательная, очень мне близкая по духу.Перечитываю уже второй раз, столько пережитого и не... Мне повезло вернуться - Артем Шейнин
  3. Екатерина Екатерина11 январь 08:05 Доброе утро. Подскажите пожалуйста как сохранять книги, ставить закладки?... Подонок - Анастасия Леманн
Все комметарии
Новинки бесплатной онлайн библиотеки