Русские - не славяне? - Александр Пересвет
Книгу Русские - не славяне? - Александр Пересвет читаем онлайн бесплатно и без регистрации! Читать онлайн вы можете не только на компьютере, но и на андроид (Android), iPhone и iPad. Наслаждайтесь!
255 0 17:54, 10-05-2019Книга Русские - не славяне? - Александр Пересвет читать онлайн бесплатно без регистрации
Вот так и происходил переход божеств из сил стихийных в образы. Плохие или хорошие, но — конкретно-антропоморфные. И именно потому —
— нигде лексики индоевропейских языков не расходятся так разительно, как в терминах, касающихся религии, —
— что из той кипевшей будущими народами «второй индоевропейской прародины» люди уходили, унося с собою, фигурально говоря, асуров и дэвов, а в процессе миграции «конкретизировали» их в образы, связанные уже с новыми реалиями, «изобретали» Одинов и Торов…
И влияли на это «перевоззрение» многие факторы. И контакты с другими этносами. И перемещение в новую природную среду. И утеря связи с носителями прежних религиозных представлений. И включение в свое мировоззрение туземных богов, что естественно для человека того миропонимания.
Конечно, по этому пути можно попытаться пройти и в обратном направлении. И там мы увидим, что, например, —
— греческий Зевс, индийский Дьяус, балтский Диевас, германский Тиу, кельтский Тевтат, хеттский Тиват, этрусский Тин —
— с очевидностью восходят к —
— праиндоевропейскому deiuo — «дневное, сияющее небо».
Имя бога грома —
— восходит к праиндоевропейскому perk — или tar — и обозначает гром (индийский Индра, кельтский Таранис, германский Донар, скандинавский Тор, балтский Перкунас, славянский Перун) … Бог Грома являлся покровителем той самой военной дружины, которая пришла на смену племени как целостному коллективу в период походов индоевропейцев —
да-да! —
— на запад, восток и юг (2 тыс. до н. э.).
Ну и так далее.
Конечно, до Хорса и Симаргла отсюда еще далеко. Но из только что приведенного примера видно, что столь важный образ, как образ солярного божества, предки славян не могли получить от кого-то. Не став этим «кем-то». Могли только вынести из «котелка» прародины и затем «очеловечить» самостоятельно. Что они, кстати, и сделали, создав Дажьбога.
Так или иначе, но если после «А» проговаривать «Б», то либо замены одного бога Солнца другим не было, либо необходимо допустить смену национального лица этноса. Ибо слишком много своего появляется у каждого народа в тех природных условиях, где он оказался; слишком много волхвов и друидов имеют свой кусок хлеба с маслом на этой теме, чтобы замещение собственных богов чужими было делом легким и простым.
Тогда остается одно. Славяне пронесли культ Хорса через века, еще от стадии скифов-пахарей.
Но, во-первых, тогда Хорс представлял бы собою общеславянское божество, чего мы, однако, не наблюдаем. Нет Хорса в общеславянском пантеоне. Такого общего пантеона, правда, тоже нет — но все-таки некоторые боги бытовали и у восточных, и у западных славян. А Хорс — только на востоке. И значит, связан он именно с каким-то восточным племенем. Может быть, даже и не славянским. Ибо разве славянские только племена вошли в состав древнерусской народности?
Даже, скорее всего, не славянским было то племя. На эту мысль наводит следующее основательное замечание уже знакомого нам wiederda:
Присутствие одновременно Хорса и Дажьбога в Киевском пантеоне, возможно, объясняется тем, что эти божества персонифицировали различные аспекты солярности. Альтернативно, Хорс у славян вообще мог утратить прямую связь с солнцем и получить какую-то другую специализацию (напр., как бог-покровитель конных воинов…).
Что это за племя? Давайте его поищем.
Еще раз констатируем: симбиоза славян и сармато-алан в рамках черняховской культуры быть не могло. Поскольку славяне могут отождествляться лишь с киевцами, а сармато-аланы с последними едва ли ладили.
В пеньковской культуре — у антов — тоже значимого сармато-аланского элемента не отмечается. Тюркообразный гуннский есть, а этого нет.
Остается обратиться только к более поздним временам. Когда тюрки и затем хазары выдавили остатки алан из степи либо ассимилировали их. Вот тогда в поселениях роменской и крайней верхней пеньковской культур встречаются остатки кочевнических хозяйств. Возможно, это и были аланы-«хорсоносители», которые, таким образом, стали одним из компонентов нарождающегося народа северян.
Принять аланский культ Солнца северянам, собранным из осколков «пеньковцев», «роменцев», «колочинцев», «именьковцев», возможно, остатков гуннов, болгар и алан — то есть этносу не только новому, но и сборному, — кажется вполне логичным. При условии, что «хорсоносители» были приоритетной группой. Каковой они, вероятно, и были, ибо прослеживается в северянах степной колорит.
И вот после покорения северян русами вместе с включением их в состав древнерусского государства и культ Хорса мог быть включен в качестве дополнительного в общерусский пантеон. В качестве непосредственного физического олицетворения бога-солнца Дажьбога в виде солнечного диска. А если и в качестве замены — то по государеву велению и в интересах державы. Отчего в государственной столице Киеве стоял на капище идол Хорса, а ходившие под государством племена продолжали оставаться одни — «Дажьбожьими внуками», а другие — «сынами Хръсови».
ИТАК:
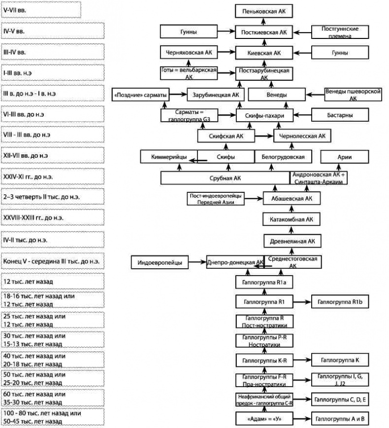
Середина V века — VII век. На землях прежней черняховской культуры возникает и развивается пеньковская культура, образованная, скорее всего, метисированными культурно и биологически выходцами из венедо-готского (киевско-черняховского) пограничья. Пеньковская культура возникала через разрушение черняховских поселений под верховным сюзеренитетом гуннов, а впоследствии — их преемников из «новых» кочевых племен, вероятно кутригуров (см. рис. 33).

Рис. 33. Генеалогическое древо
Анты
Итак, ко времени, когда гунны сами теряют свою государственность после битвы при Недао, мы застаем пеньковскую культуру на громадном пространстве — от Дона до Дуная. То есть на всем продвижении этой части «посткиевцев» вместе с теперь уже несуществующим сюзереном.
С другой стороны, византийские авторы фиксируют антов на юге, в районе дунайского устья. Иордан показывает их на территории —
от Данастра до Данапра, там, где Понтийское море образует излучину.
И если «пеньковцы» — анты, то мы должны видеть следы этой культуры на берегах древнего Истра.
Что ж, уже известный нам Прокопий Кесарийский указывает, что анты как раз и расселялись между северным берегом Истра и местностью к северу от утигур, обитавших на побережье Меотийского озера:
За сагинами [живущими после лазов по направлению вокруг Черного моря от Трапезунда к Азову] осели многие племена гуннов. Простирающаяся отсюда страна называется Эвлисия; прибрежную ее часть, как и внутреннюю, занимают варвары вплоть до так называемого Меотийского болота и до реки Танаиса [Дон], который впадает в Болото. Само это Болото вливается в Эвксинский Понт. Народы, которые тут живут, в древности назывались киммерийцами, теперь же зовутся утигурами. Дальше, на север от них занимают земли бесчисленные племена антов.
Прочитали книгу? Предлагаем вам поделится своим впечатлением! Ваш отзыв будет полезен читателям, которые еще только собираются познакомиться с произведением.
Уважаемые читатели, слушатели и просто посетители нашей библиотеки! Просим Вас придерживаться определенных правил при комментировании литературных произведений.
Просьба отказаться от дискриминационных высказываний. Мы защищаем право наших читателей свободно выражать свою точку зрения. Вместе с тем мы не терпим агрессии. На сайте запрещено оставлять комментарий, который содержит унизительные высказывания или призывы к насилию по отношению к отдельным лицам или группам людей на основании их расы, этнического происхождения, вероисповедания, недееспособности, пола, возраста, статуса ветерана, касты или сексуальной ориентации. Просьба отказаться от оскорблений, угроз и запугиваний. Просьба отказаться от нецензурной лексики. Просьба вести себя максимально корректно как по отношению к авторам, так и по отношению к другим читателям и их комментариям.
Надеемся на Ваше понимание и благоразумие. С уважением, администратор My-Books.me.
Оставить комментарий
-
Александра15 январь 09:37
Очень интересная книга! Особенно, если любишь психологию и хочешь понимать себя и других. Обязательно послушаю до конца. Спасибо....
Кригер Борис – Гнев
-
Галина25 май 13:02
Очень уважаю Артема Шейнина, книга замечательная, очень мне близкая по духу.Перечитываю уже второй раз, столько пережитого и не...
Мне повезло вернуться - Артем Шейнин
-
Екатерина11 январь 08:05
Доброе утро. Подскажите пожалуйста как сохранять книги, ставить закладки?...
Подонок - Анастасия Леманн