Легкий танк Т-26 - Михаил Барятинский
Книгу Легкий танк Т-26 - Михаил Барятинский читаем онлайн бесплатно и без регистрации! Читать онлайн вы можете не только на компьютере, но и на андроид (Android), iPhone и iPad. Наслаждайтесь!
169 0 14:35, 26-05-2019Книга Легкий танк Т-26 - Михаил Барятинский читать онлайн бесплатно без регистрации

Пушечно-пулеметный Т-26 на маневрах. МВО. 1933 г.

"Радиотанк управления" на учениях. 1933 г.
Танк Т-26 образца 1933 года
В марте 1932 года на вооружение Красной Армии была принята 45-мм противотанковая пушка 19К, разработанная на заводе № 8. Вслед за ней спроектировали установку 19К в танк, которая получила название "45-мм танковая пушка обр.1932 г." и заводской индекс 20К. По сравнению с ПС-2, танковая пушка 20К имела ряд преимуществ. Несколько увеличилась бронепробиваемость бронебойными снарядами, резко возросла (с 0,645 кг до 2,15 кг) масса осколочного снаряда, а масса взрывчатого вещества в снаряде — с 22 г до 118 г. Наконец, была увеличена скорострельность за счет введения вертикального клинового полуавтоматического затвора. Правда, отладка полуавтоматики заняла около четырех лет, и первые серии пушек 20К выпускались с 1/4 автоматики, затем с полуавтоматикой на бронебойных и 1/4 автоматики на осколочно-фугасных снарядах, и только в 1935 году стали поступать пушки с отлаженной полуавтоматикой на всех типах боеприпасов.
В декабре 1932 года Комитет Обороны обязал НКТП выпускать танки Т-26 (начиная с машины с заводским номером 1601) с 45-мм пушкой. Под эту пушку, спаренную с пулеметом ДТ, для танков Т-26 и БТ-2 была спроектирована новая башня. Испытания стрельбой показали полную ее надежность. Производство башен под 45-мм пушку началось в конце 1932 года на двух заводах — Ижорском и Мариупольском. Первый выпускал башни усовершенствованного типа (сварные с большой нишей), а Мариупольский первые 230 башен изготовил по первому варианту (клепаные с малой нишей). Большинство клепаных башен было установлено на танки БТ-5 и лишь очень незначительное количество— на Т-26.

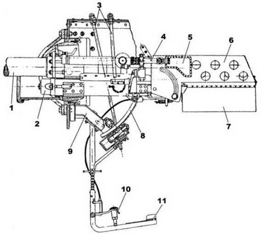
Установка 45-мм пушки в танке:
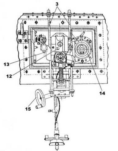
1 — ствол: 2 — цилиндр тормоза отката: 3 — тяги подъемного механизма: 4 — телескопический прицел: 5 — подушка: 6 — щиток гильзоулавливателя; 7 — брезентовый мешок гильлоулааливателя: 8 — сектор подъемного механизма: 9 — кронштейн подымного механизма: 10 — педаль спускового механизма: 11 — подножка: 12 — клин затвора: 13 — кронштейн телескопического прицела: 14— шаровая установка спаренного пулемета: 15 — маховик подъемного механизма
Корпус сварной башни имел форму цилиндра наружным диаметром 1320 мм с развитой кормовой нишей. Ниша имела овальную форму и служила противовесом пушки и одновременно местом для укладки боеприпасов или размещения радиостанции. В кормовом листе ниши находился люк с дверцей для демонтажа пушки. В нишах клепаных башен задняя стенка была глухая, без дверцы. В крыше башни имелся прямоугольный люк для посадки экипажа, закрывавшийся двумя крышками.
Вооружение однобашенного танка состояло из 45-мм танковой пушки образца 1932 г. и спаренного с нею пулемета ДТ. Углы вертикального наведения находились в пределах от - 8° до +25°.
Пушка имела полуавтоматический затвор механического типа с электромагнитным и ручным спусками, корытообразную люльку, гидравлический тормоз отката, пружинный накатник и секторный подъемный механизм. Стрельба из пушки и пулемета производилась ножными спусками, педали которых располагались на подножке под правой ногой наводчика.
Прицельные приспособления спаренной установки состояли из двух оптических прицелов, танкового телескопического прицела ТОП обр. 1930 г. и танкового перископического панорамного прицела ПТ-1 обр. 1932 г.

Первые однобашенные Т-26 обр. 1933 г. перед парадом в Ленинграде. 7 ноября 1933 г.
Кроме того, пулемет имел свой открытый прицел и мог стрелять независимо от орудия. При независимой стрельбе из пулемета сектор обстрела по вертикали составлял ±4,5°.
Боекомплект состоял из 136 пушечных выстрелов (у танков с радиостанцией — 96 выстрелов) и 2898 патронов (46 магазинов).
Выстрелы были уложены в специальных ящиках, расположенных на полу, в левой части боевого отделения. В этих ящиках 54 выстрела располагались в индивидуальных гнездах вертикально в шесть рядов по 9 выстрелов. Сверху ящики закрывались откидными крышками. которые одновременно являлись и настилом пола боевого отделения.

Т-26 обр. 1933 г.
Еще 30 выстрелов были уложены горизонтально в нише боевого отделения.
Двенадцать выстрелов размещались в башне. Снаряды удерживались специальными захватами по шесть штук справа и слева от спаренной установки.
Дополнительные 40 выстрелов у танков без радиостанции размещались в нише башни.
Пулеметные магазины (диски) укладывались в специальных железных ящиках на полу корпуса танка. Сверху ящики закрывались откидными крышками, которые вместе с крышками снарядных ящиков являлись общим настилом пола боевого отделения. В ящиках были размещены 40 дисков, еще 6 дисков располагались в специальном стеллаже на стенке башни с правой стороны.
Кроме основного пулемета, в танке перевозился запасной пулемет. Он размещался на специальных кронштейнах под настилом пола боевого отделения у левого борта танка.
Конструкция корпуса однобашенных танков ранних выпусков осталась практически без изменений, по сравнению с двухбашенными. Исключение составлял лишь подбашенный лист, на котором ближе к левому борту устанавливалась башня, а в задней части справа имелось вентиляционное отверстие, закрываемое крышкой.

Т-26 ранних выпусков во время занятий на пересеченной местности. Башня танка имеет сварную маску пушки (лобовой щит)

Радиотанк Т-26 обр. 1933 г.
Эта машина имеет черты как ранних моделей: трансмиссионный люк, откидывающийся вправо, фара без броневого кожуха, так и поздних — штампованный лобовой щит башни и съемные бандажи опорных катков. НИБТПолигон, 1940 г.

Компоновка танка Т-26 обр. 1933 г.:
Прочитали книгу? Предлагаем вам поделится своим впечатлением! Ваш отзыв будет полезен читателям, которые еще только собираются познакомиться с произведением.
Уважаемые читатели, слушатели и просто посетители нашей библиотеки! Просим Вас придерживаться определенных правил при комментировании литературных произведений.
Просьба отказаться от дискриминационных высказываний. Мы защищаем право наших читателей свободно выражать свою точку зрения. Вместе с тем мы не терпим агрессии. На сайте запрещено оставлять комментарий, который содержит унизительные высказывания или призывы к насилию по отношению к отдельным лицам или группам людей на основании их расы, этнического происхождения, вероисповедания, недееспособности, пола, возраста, статуса ветерана, касты или сексуальной ориентации. Просьба отказаться от оскорблений, угроз и запугиваний. Просьба отказаться от нецензурной лексики. Просьба вести себя максимально корректно как по отношению к авторам, так и по отношению к другим читателям и их комментариям.
Надеемся на Ваше понимание и благоразумие. С уважением, администратор My-Books.me.
Оставить комментарий
-
Александра15 январь 09:37
Очень интересная книга! Особенно, если любишь психологию и хочешь понимать себя и других. Обязательно послушаю до конца. Спасибо....
Кригер Борис – Гнев
-
Галина25 май 13:02
Очень уважаю Артема Шейнина, книга замечательная, очень мне близкая по духу.Перечитываю уже второй раз, столько пережитого и не...
Мне повезло вернуться - Артем Шейнин
-
Екатерина11 январь 08:05
Доброе утро. Подскажите пожалуйста как сохранять книги, ставить закладки?...
Подонок - Анастасия Леманн