Третий Рейх. Гитлер-югенд - Сергей Кормилицын
Книгу Третий Рейх. Гитлер-югенд - Сергей Кормилицын читаем онлайн бесплатно и без регистрации! Читать онлайн вы можете не только на компьютере, но и на андроид (Android), iPhone и iPad. Наслаждайтесь!
144 0 08:37, 14-05-2019Книга Третий Рейх. Гитлер-югенд - Сергей Кормилицын читать онлайн бесплатно без регистрации
Даже несмотря на несогласованность действий департаментов, ответственных за ее осуществление, конечный эффект политики национал-социалистов по отношению к молодежи производит впечатление. В кратчайший срок руководителям Рейха удалось достичь результатов, о которых иные политические партии, даже находящиеся у власти, по сей день могут только мечтать. Препятствовать осуществлению молодежной политики НСДАП в условиях тоталитарного государства было практически невозможно. Ни в коем случае не восхваляя ее авторов, равно как и ее цели, следует признать, что подобной эффективности не смогла достигнуть даже масштабнейшая пионерская организация Советского Союза, вкупе с ВЛКСМ.
Если бы не поражение в войне против СССР, ничто не было бы в силах помешать осуществлению планов руководства Рейха. Еще несколько лет, и национал-социалисты выиграли бы свою «битву за молодежь». Предсказать вероятные последствия этого не сложно.

Схема 1. Учителя — члены НСЛБ

Схема 2. Членство школьных учителей в НСДАП (по данным на 1 января 1935 г)

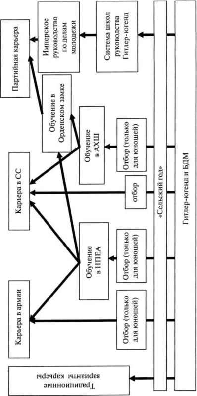
Схема 3. Средняя школа и варианты карьеры молодого немца в Третьем Рейхе

Схема 4. Старшая школа и варианты карьеры молодого немца в Третьем Рейхе

Схема 5. Понедельный план лагеря KЛB

Схема 6. Динамика охвата молодежи национал-социалистическими молодежными организациями

Схема 7. Система партийных школ и варианты карьеры молодого немца в Третьем Рейхе

Схема 8. «Вспомогательные школы» в Третьем Рейхе

Схема 9. Численность молодежных организаций Германии к 1932 г.

Схема 10. Число выпускников школ руководителей Гитлер-югенд 1933–1938 гг.

Схема 11. Гитлер-югенд и варианты карьеры молодого немца в Третьем Рейхе

Схема 12. Общее число преступлений среди молодежи крупнейших городов Германии 1933–1939 гг.

Лорд Баден-Пауэлл — основатель скаутского движения. Многие его идеи были использованы и развиты национал-социалистами

Настольная игра «Твоя машина КдФ». Пусть дети объяснят родителям: автомобиль купить просто

«Автомобиль вождя». Все дети любят играть с машинками

Та же машина, только уже настоящая

Даже обои на кукольной кухне могут быть орудием пропагандиста. На всех ее стенах — сцены из жизни «Гитлеровской молодежи»

«Молодежь служит вождю. Все десятилетние, вступайте в Гитлер-югенд!»

«Полевые учения Гитлер-югенд». Настольная игра для любителей походной романтики

Дети должны многое знать о вожде. В помощь им — его популярная биография

Предвыборная борьба Гитлера была нешуточной. Вождь выступал против самой государственной системы, не афишируя, как он намерен ее изменить

Штурмовик Бранд. Немецкий подросток должен был стремиться стать таким

Бальдур фон Ширах — имперский руководитель молодежи. Посредственный, но чрезвычайно плодовитый поэт. Один из самых молодых партфункционеров НСДАП


Барабанщики и трубачи завтрашнего дня. Аналогии с пионерской организацией напрашиваются сами собой




Вождь использовал каждый удобный случай, чтобы показать свою любовь к детям, близость к германской молодежи
Прочитали книгу? Предлагаем вам поделится своим впечатлением! Ваш отзыв будет полезен читателям, которые еще только собираются познакомиться с произведением.
Уважаемые читатели, слушатели и просто посетители нашей библиотеки! Просим Вас придерживаться определенных правил при комментировании литературных произведений.
Просьба отказаться от дискриминационных высказываний. Мы защищаем право наших читателей свободно выражать свою точку зрения. Вместе с тем мы не терпим агрессии. На сайте запрещено оставлять комментарий, который содержит унизительные высказывания или призывы к насилию по отношению к отдельным лицам или группам людей на основании их расы, этнического происхождения, вероисповедания, недееспособности, пола, возраста, статуса ветерана, касты или сексуальной ориентации. Просьба отказаться от оскорблений, угроз и запугиваний. Просьба отказаться от нецензурной лексики. Просьба вести себя максимально корректно как по отношению к авторам, так и по отношению к другим читателям и их комментариям.
Надеемся на Ваше понимание и благоразумие. С уважением, администратор My-Books.me.
Оставить комментарий
-
Александра15 январь 09:37
Очень интересная книга! Особенно, если любишь психологию и хочешь понимать себя и других. Обязательно послушаю до конца. Спасибо....
Кригер Борис – Гнев
-
Галина25 май 13:02
Очень уважаю Артема Шейнина, книга замечательная, очень мне близкая по духу.Перечитываю уже второй раз, столько пережитого и не...
Мне повезло вернуться - Артем Шейнин
-
Екатерина11 январь 08:05
Доброе утро. Подскажите пожалуйста как сохранять книги, ставить закладки?...
Подонок - Анастасия Леманн