Поэзия и полиция. Сеть коммуникаций в Париже XVIII века - Роберт Дарнтон
Книгу Поэзия и полиция. Сеть коммуникаций в Париже XVIII века - Роберт Дарнтон читаем онлайн бесплатно и без регистрации! Читать онлайн вы можете не только на компьютере, но и на андроид (Android), iPhone и iPad. Наслаждайтесь!
150 0 20:36, 25-05-2019Книга Поэзия и полиция. Сеть коммуникаций в Париже XVIII века - Роберт Дарнтон читать онлайн бесплатно без регистрации
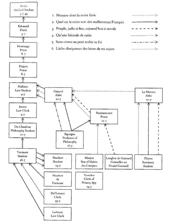
Например, если прослеживать связь с конца, в порядке арестов – от Бони, арестованного 3 июля 1749 года, к Эдуару, арестованному 5 июля, Монтаню, арестованному 8 июля, и Дюжасу, тоже арестованному 8 июля, путь раздваивается после Аллера, арестованного 9 июля. Он получил стихотворение, за которым охотилась полиция, – обозначенное номером 1 и начинающееся словами «Monstre dont la noir furie», – по основной линии, которая идет сверху вниз в левой части диаграммы; он также получил три других стихотворения от аббата Кристофа Гийара, занимающего узловое место в примыкающей к основной линии сети. Гийар, в свою очередь, получил пять стихотворений (два из них идентичные) от троих других людей, которые получили их от своих знакомых. Так, стихотворение 4, начинающееся словами «Qu’une bâtarde de catin» («То, что грязная шлюха…»), пришло от семинариста по имени Тере (обозначен в нижнем правом углу) к аббату Жану Ле Мерсье, потом к Гийару и Аллеру. А стихотворение 3, «Peuple jadis si fier, ajourd’hui si servile» («Народ некогда гордый, теперь раболепствует»), от Ланглуа де Жерара из Верховного суда попало к аббату Луи-Феликсу де Босанкуру, а от него к Гийару. Но стихотворения 3 и 4, согласно информации из допросов, появлялись и в других точках и не всегда продолжали свой путь по цепи (№ 3 вроде бы остановилось на Ле Мерсье, № 2, 4 и 5 – на Аллере). На самом деле стихотворения могли разойтись очень далеко по куда более сложным схемам, чем вмещает одна диаграмма, и большинство из четырнадцати арестованных за распространение поэзии, скорее всего, сильно приуменьшили свою посредническую роль, чтобы не брать на себя бóльшую вину и защитить знакомых.
Так что диаграмма дает лишь скупое указание на схему распространения, ограниченное природой документов. Но она точно показывает большой сегмент круга общения, а записи допросов из Бастилии предоставляют много информации о среде, в которой распространялись стихи. Все четырнадцать арестантов происходили из среднего класса парижского и провинциального общества. Это были выходцы из уважаемых семей, имевших хорошее образование, обычно из среды адвокатов, преподавателей и докторов, хотя некоторых можно было назвать мелкими буржуа. Секретарь прокурора Денни Луи Журе был сыном мелкого чиновника («mesureur de grains»), отец секретаря нотариуса Жан Габриель Транше был инспектором на Центральном рынке («contrôleur du bureau de la Halle»), а отец студента-философа Люсьена Франсуа дю Шофура – бакалейщиком («marchand epicier»). Другие происходили из более известных семьей, которые объединились для их защиты и стали использовать свои связи и писать просительные письма. Отец Аллера, торговец шелком, писал к генералу-лейтенанту полиции одно прошение за другим, пытаясь обратить внимание на хороший характер своего сына и обещая предоставить рекомендации от его преподавателей и священника. Родственники Ингимберта де Монтаня уверяли, что он прекрасный христианин, чьи предки верно служили церкви или армии. Епископ Анже прислал рекомендацию, говорившую в пользу Ле Мерсье, который был примерным студентом в местной семинарии и чей отец, армейский офицер, не находил себе места от волнения. Брат Пьера Сигорня, молодой преподаватель философии в Коллеж Дю Плесси, напоминал об уважении к их семье «благородной, но несчастливой»[11], а директор колледжа подчеркивал ценность Сигорня как преподавателя:

Стрелочки указывают на тех, кто получил стихи.
Даты означают даты арестов.
Схемы распространения шести стихотворений
Репутация, которой он обладал в университете и во всем королевстве, в силу своего литературного таланта, его методики и важности тем, затронутых в его философии, привлекла в наш коллеж много школьников и пансионеров. Неуверенность в его возвращении лишает нас надежды на их прибытие в этом году и даже вынуждает некоторых уехать, что причиняет огромный ущерб коллежу… Я пишу это ради общего блага и будущего литературы и науки[12].
Разумеется, этим письмам нельзя полностью доверять. Как и ответы на допросах, они должны были заставить подозреваемого выглядеть идеальным гражданином, неспособным на преступление. Но из полицейских досье и не кажется, что речь шла об идеологически заряженных собраниях, особенно если сравнить их с досье янсенистов, которых полиция тоже пыталась поймать в 1749 году и которые не скрывали своего отношения к делу. Допрос Алексиса Дюжаса, например, показывает, что его и его друзей поэтические качества стихотворения интересовали не меньше, чем содержащаяся в них политическая сатира. Он сказал полиции, что услышал оду на ссылку Морепа (поэма 1), обедая с Аллером, студентом-юристом восемнадцати лет, в его комнате на рю Сен-Дени. В этом респектабельном зажиточном доме, где всегда был готов стол для молодых друзей Аллера, беседа пошла о литературе. В какой-то момент, согласно полицейскому отчету о допросе Дюжаса, «его (Дюжаса) отозвал в сторону Аллер, студент-юрист, гордившийся своими литературными талантами, и прочитал ему стихотворение против короля». Дюжас взял с собой переписанное стихотворение, сделал свою копию и читал его вслух студентам в разных ситуациях. После прочтения в обеденном зале коллежа он дал стихотворение переписать аббату Монтаню, который передал его Эдуару, чью копию получил Бони[13].
Пересечения в досье создают впечатление какого-то подполья духовных лиц и служащих, но никак не политического заговора. Очевидно, молодые священники, собирающиеся получить степень, любили шокировать друг друга стихотворениями, извлеченными «из-под полы» своих сутан. Можно было бы заподозрить их в янсенизме, потому что эта философия в 1749 году проникала повсюду (янсенисты обладали радикальными августинианскими взглядами на благочестие и теологию и были обвинены в ереси папской буллой «Unigenitus» в 1713 году). Но ни одно стихотворение не выражало симпатий к делу янсенистов, а Бони даже пытался обелить себя, яростно их осуждая[14]. Кроме того, священники часто выглядели скорее эстетами, чем фанатиками, и нередко интересовались скорее литературой, чем политикой; не только молодой Аллер стремился прослыть литератором. Когда его обыскивали в Бастилии, то обнаружили при нем два стихотворения – одно, осуждающее короля (номер 4), и другое, написанное в дополнение к паре подаренных перчаток. Он получил оба от аббата Гийара, пославшего перчатки и сопроводительное стихотворение – сочиненные им поверхностные «стихи на случай» – вместо уплаты долга[15]. Гийар получил еще более приземленные строки (номер 3) от Ле Мерсье, который в свою очередь слышал, как Тере читал их в семинарии. Ле Мерсье переписал стихотворение и добавил критические ремарки внизу страницы. Он был возмущен не содержанием, а формой, особенно в строфе, осмеивающей канцлера д’Агессо, где ужасным образом рифмовались слова «décrépit» и «fils»[16].
Прочитали книгу? Предлагаем вам поделится своим впечатлением! Ваш отзыв будет полезен читателям, которые еще только собираются познакомиться с произведением.
Уважаемые читатели, слушатели и просто посетители нашей библиотеки! Просим Вас придерживаться определенных правил при комментировании литературных произведений.
Просьба отказаться от дискриминационных высказываний. Мы защищаем право наших читателей свободно выражать свою точку зрения. Вместе с тем мы не терпим агрессии. На сайте запрещено оставлять комментарий, который содержит унизительные высказывания или призывы к насилию по отношению к отдельным лицам или группам людей на основании их расы, этнического происхождения, вероисповедания, недееспособности, пола, возраста, статуса ветерана, касты или сексуальной ориентации. Просьба отказаться от оскорблений, угроз и запугиваний. Просьба отказаться от нецензурной лексики. Просьба вести себя максимально корректно как по отношению к авторам, так и по отношению к другим читателям и их комментариям.
Надеемся на Ваше понимание и благоразумие. С уважением, администратор My-Books.me.
Оставить комментарий
-
Александра15 январь 09:37
Очень интересная книга! Особенно, если любишь психологию и хочешь понимать себя и других. Обязательно послушаю до конца. Спасибо....
Кригер Борис – Гнев
-
Галина25 май 13:02
Очень уважаю Артема Шейнина, книга замечательная, очень мне близкая по духу.Перечитываю уже второй раз, столько пережитого и не...
Мне повезло вернуться - Артем Шейнин
-
Екатерина11 январь 08:05
Доброе утро. Подскажите пожалуйста как сохранять книги, ставить закладки?...
Подонок - Анастасия Леманн