Славяне. Сыны Перуна - Мария Гимбутас
Книгу Славяне. Сыны Перуна - Мария Гимбутас читаем онлайн бесплатно и без регистрации! Читать онлайн вы можете не только на компьютере, но и на андроид (Android), iPhone и iPad. Наслаждайтесь!
188 0 20:48, 24-05-2019Книга Славяне. Сыны Перуна - Мария Гимбутас читать онлайн бесплатно без регистрации
В конце концов им удалось заселить обширную территорию в Центральной и Восточной Европе и на Балканском полуострове. Их вторжение не было частным эпизодом, таким, как нерегулярные набеги гуннов и аваров, а планомерной последовательной колонизацией. Ученые смогли блестяще восстановить существование единого праславянского языка на основании лингвистических источников.
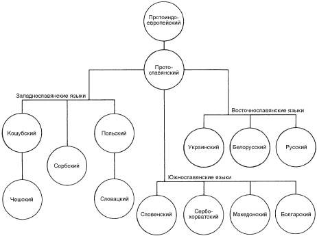
Сегодня в мире существует примерно 200 миллионов людей, говорящих на тринадцати славянских языках, объединяемых в восточную, южную и западную группы. Вероятно, они произошли из единого источника примерно в IX в. до н. э. Языки соответствующих групп близки между собой, что подтверждают переходные диалекты между тем или иным языком. Современные поляки, кашубы, лужицкие сербы, чехи, словаки, словенцы, хорваты, сербы, македонцы, болгары, украинцы, русские и белорусы говорят на своих языках и имеют собственные культуры, которые развивались на протяжении последних десяти столетий. Вместе с тем славяне не являются антропологически выделенной группой, не существует славянской расы, так же как не существует германской или романской рас.
Распространение славян из общего ядра на огромные территории Европы и Азии позволяет достаточно точно представить хронологию их развития. Период их пребывания на ограниченной территории является их предысторией, их миграции и завоевательная политика могут быть определены как ранняя история. Мы называем славян предысторического периода «протославянами», а славян периода миграций и экспансий – «ранними славянами».
Образование славянских государств в течение IX и X столетий не является предметом исследования в настоящей книге. Однако разнообразие современных славянских наций прямо взаимосвязано с теми культурными традициями, с которыми доводилось встречаться славянам во время их экспансии. В результате вхождения в различное этническое окружение каждая славянская группа претерпевала социальные и экономические изменения. К X в. восточные и западные славянские диалекты разделились по принципу, напоминающему современные лингвистические деления.
Существуют многочисленные исследования, посвященные средневековым славянам, но история славян начинается раньше, чем образование в IX–X вв. славянских государств, раньше, чем появились исторические сообщения о принятии славянами христианства. И фактически раньше, чем появились описания «склавенов», сделанные историками VI в. Прокопием Кесарийским и Иорданом.

Рис. 1. Диаграмма, иллюстрирующая взаимоотношения между славянскими языками
Славяне, принадлежащие к группе индоевропейских народов, на протяжении долгого времени формировали собственный язык и культуру, точно так же, как это делали греки, балты, германские народы, иллирийцы, фракийцы и другие индоевропейские группы.
В этой книге предпринята попытка реконструировать предысторию и раннюю историю славян с момента их появления в Европе во втором тысячелетии до н. э. до IX и X вв. н. э., когда были образованы Моравская империя, Киевское государство и другие государства.
ПРОИСХОЖДЕНИЕ СЛАВЯН
Истоки славян следует искать на территории, простирающейся от бассейна реки Одер в Центральной Европе, на западе до Урала и Центральной Азии на востоке. Чаще всего географическое местоположение прародины славян определяют следующим образом:
1) район между Одером и Вислой (на территории современной Германии и Польши);
2) западная часть Украины (территория к северу от Черного моря).
По мнению некоторых ученых, эта территория включала центральноевропейскую и севернопричерноморскую части. Другие авторы полагают, что зона первоначального расселения славян ограничивалась Полесьем (современная Белоруссия), или Подольем на Западной Украине, или частью Восточной Германии и Польши, соответствующей распространению лужицкой культуры эпохи позднего бронзового и раннего железного века.
Некоторые гипотезы основывались на тенденциозных выводах, менявшихся в соответствии с переменой политического климата или отношения к археологическим и лингвистическим исследованиям. В период накопления огромного археологического материала и выработки методик датировки не было возможности для научно обоснованных выводов о прародине не только славян, но и всех индоевропейских народов.
Исследования последних десятилетий показали, что протоиндоевропейцы некогда мигрировали в Европу и на Ближний Восток из степей Евразии. По мере расширения зоны расселения племен и их продвижения на запад происходила дифференциация более или менее однородной протокультуры и протоязыка. Первое перемещение из Южной России на Украину и в бассейн нижнего Дуная произошло не позднее 4000 г. до н. э. и повторилось в миграциях и опустошении прибрежных территорий Эгейского моря, Средиземноморья и Анатолии, происходивших около 2300 г. до н. э.
Протоиндоевропейцы занимались скотоводством и вели полукочевой патриархальный образ жизни. Они выращивали лошадей, возможно, использовали их и для верховой езды. Их высокую подвижность может объяснить тот факт, что уже в начале третьего тысячелетия до н. э. им было известно колесо.
Протоиндоевропейцам понадобилось менее одного тысячелетия, чтобы завоевать или ассимилировать ряд сельскохозяйственных балканских и центральноевропейских культур, а также подчинить своему образу жизни североевропейские племена охотников и рыболовов. Расселяясь по Центральной или Северной Европе, на Балканском полуострове или на Ближнем Востоке, индоевропейские племена приносили особенности, которые легко выявляются в ходе археологических раскопок в социальных и экономических отношениях, конструкциях жилищ, религиозной символике, погребальных обрядах и традициях искусства.
Проникновение пришельцев с Востока открыло новую эру в развитии Европы. Великие цивилизации, сложившиеся в пятом и четвертом тысячелетиях на Балканском полуострове, побережье Черного и Эгейского морей, распались. Первой пришельцы с востока ассимилировали северопонтийскую культуру. Затем их натиску уступили высокоорганизованные культуры Балкан и запада Центральной Европы, такие, как Кукутены/Триполье на Западной Украине и Молдавии, Гумельница в Южной Румынии, Болгарии и Восточной Македонии, Винча в Центральных Балканах, Бутмир в Боснии, Бодрог/Керештур в районе Тисы и Лендьел в среднем течении Дуная. Все эти крупные энеолитические и халколитические культуры в конце концов исчезли, так же как и культуры медного века. Похожая судьба ожидала и культуру узкогорлых кубков Северо-Западной Европы с ее коллективными погребениями в коридорных могилах. Изменения прослеживаются даже в культурах Восточной Балтии и Южной Скандинавии.
На территориях, занятых индоевропейцами, в течение нескольких столетий сформировались новые культуры, отличавшиеся от предшествующих. Уклад, который принесли с собой индоевропейские племена, резко контрастировал с жизнью мирных земледельцев предшествующего периода.
Они нуждались в пастбищных землях для своего скота, требовавших защиты и периодического обновления. Военные вожди располагали поселения в местах, защищенных самой природой, – излучинах рек и прибрежных холмах, обеспечивающих широкий обзор. Выбранные для поселений места они укрепляли высокими стенами и насыпными валами.
Прочитали книгу? Предлагаем вам поделится своим впечатлением! Ваш отзыв будет полезен читателям, которые еще только собираются познакомиться с произведением.
Уважаемые читатели, слушатели и просто посетители нашей библиотеки! Просим Вас придерживаться определенных правил при комментировании литературных произведений.
Просьба отказаться от дискриминационных высказываний. Мы защищаем право наших читателей свободно выражать свою точку зрения. Вместе с тем мы не терпим агрессии. На сайте запрещено оставлять комментарий, который содержит унизительные высказывания или призывы к насилию по отношению к отдельным лицам или группам людей на основании их расы, этнического происхождения, вероисповедания, недееспособности, пола, возраста, статуса ветерана, касты или сексуальной ориентации. Просьба отказаться от оскорблений, угроз и запугиваний. Просьба отказаться от нецензурной лексики. Просьба вести себя максимально корректно как по отношению к авторам, так и по отношению к другим читателям и их комментариям.
Надеемся на Ваше понимание и благоразумие. С уважением, администратор My-Books.me.
Оставить комментарий
-
Александра15 январь 09:37
Очень интересная книга! Особенно, если любишь психологию и хочешь понимать себя и других. Обязательно послушаю до конца. Спасибо....
Кригер Борис – Гнев
-
Галина25 май 13:02
Очень уважаю Артема Шейнина, книга замечательная, очень мне близкая по духу.Перечитываю уже второй раз, столько пережитого и не...
Мне повезло вернуться - Артем Шейнин
-
Екатерина11 январь 08:05
Доброе утро. Подскажите пожалуйста как сохранять книги, ставить закладки?...
Подонок - Анастасия Леманн