Государственный переворот. Стратегия и технологии - Олег Глазунов
Книгу Государственный переворот. Стратегия и технологии - Олег Глазунов читаем онлайн бесплатно и без регистрации! Читать онлайн вы можете не только на компьютере, но и на андроид (Android), iPhone и iPad. Наслаждайтесь!
149 0 04:58, 15-05-2019Книга Государственный переворот. Стратегия и технологии - Олег Глазунов читать онлайн бесплатно без регистрации
— Изучение возможностей заговорщиков.
— Изучение вариантов противодействия со стороны существующей власти.
— Чтобы быть хорошим аналитиком, надо уметь наилучшим образом использовать имеющиеся под рукой факты. Как говорят профессиональные карточные игроки; "Удачу чаще всего приносят не хорошие карты, а умение хорошо играть с плохими картами на руках".
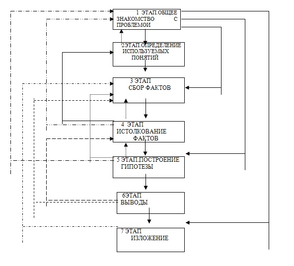
Основные этапы аналитической работы приведены на схеме

Этап 1. Общее знакомство с проблемой, составление общего плана работы.
Этап 2. Определение используемых терминов и понятий. Следует определить и объяснить, что мы имеем и чего не имеем в виду, когда употребляем тот или иной термин или понятие.
Этап 3. Сбор фактов. Каждый полученный факт в систематическом порядке заносится на отдельную карточку с указанием источника; всю эту массу сырых разведывательных сведений подвергают тщательной проверке.
Необходимо "погрузиться в анализируемую проблему". Человек, проявляющий такой интерес, как при чтении, так и в разговорах с другими, обращает внимание на каждое случайное замечание, касающееся интересующего его предмета, и откладывает его в памяти на соответствующую полочку.
Этап 4. Истолкование фактов: изучение и обработка фактов с целью выжать из них все, что они значат. Этот этап включает оценку, классификацию, анализ и уяснение фактов. Сознательно или бессознательно мы группируем факты таким образом, что начинает вырисовываться общая цельная картина.
Подлинный смысл фактов и решение проблемы могут вырисовываться часто в виде внезапно возникшей догадки, позволяющей сделать определенный вывод.
Этап 5. Построение гипотезы — важнейший этап исследовательского цикла, а все остальные этапы — вспомогательные. Истолковав имеющиеся факты, можно сформулировать рабочую гипотезу. Построение гипотезы, взятое в широком смысле, всегда присуще любой исследовательской работе. В самом начале исследования, когда вырабатывается общий план, исходят из определенных предположений о том, какие факты, возможно, играют важную роль и какие почти определенно не относятся к делу.
Фактически без гипотез не может происходить нормальная исследовательская работа. Иногда, составляя перечень гипотез и критически оценивая правильность каждой из них, мы обнаруживаем ошибки и находим более успешный метод решения стоящих перед нами задач.
Этап 6. Выводы. На этом этапе производятся исследования, необходимые для доказательства или опровержения гипотез, выдвинутых на этапе 5, и формируются окончательные выводы.
Процесс аналитической работы обычно проходит последовательным переходом от этапа к этапу и т. д. Вместе с тем в процессе анализа иногда перескакивают через некоторые этапы. Например, от этапа общего знакомства с проблемой к этапу изложения.
При общем знакомстве с задачей почти всегда возникают рабочие гипотезы. Оригинальная гипотеза может возникнуть в самом начале работы. Чем больше вы думаете над ней, тем больше убеждаетесь, что эта гипотеза открывает новый, сулящий успех путь к решению проблемы. Затем вы собираете в этом направлении некоторое количество фактов, подтверждающих гипотезу. Затем составляете план решения данной проблемы. Построение гипотезы важнейший этап аналитической работы. Многие аналитики начинали свою работу со сбора фактов в определенной области, не исходя из какой — либо конкретной гипотезы и плана
Иногда применяют третичный метод обратной последовательности этапов.
Например, на этапе 3 мы собираем факты, на этапе 4 истолковываем их и на этапе 5 строим гипотезу. Затем мы применяем обратную последовательность этапов. Возвращаясь от этапа 5 к этапу 3, мы намного увеличиваем количество фактов по интересующей проблеме. От этапа 3 переходим к этапу 4. При наличие новых фактов глубже вникаем в поставленную нам задачу. Этот прием позволяет при максимальной экономии усилий правильно организовывать сбор и отбор фактов
Анализируя любую проблему, полезно выписывать предположения, на которых основываются выводы, и подвергать каждое из них критическому анализу. Следует поставить перед собой следующие вопросы.
Какова возможность того, что предположения окажутся неправильными?
Если возможность получения иного ответа, если предположение будет сформулировано иначе?
Какие изменения придется внести в формулировку исходного предположения.
Один крупный ученый, сделавший много открытий, сказал, что успеха в науке он добился потому, что всегда "подвергал сомнению аксиомы". Такой метод эффективен при решении трудных аналитических задач. Необходимо исходить из предположения о существовании условий, резко отличающихся от условий, с которыми обычно ассоциируется данное событие. Если эти различные условия существуют, к чему они могут привести? Какие события могут последовать в этом случаи? В информационной работе иногда полезно допустить возможность существования условий, резко отличающихся от тех, которые обычно считаются нормальными. Глубокое знание основных принципов естественных и общественных наук весьма полезно для аналитика. Его осведомленность в вопросах, имеющих лишь отдаленное отношение к тому, чем он непосредственно занимается, часто стимулирует воображение и подсказывает интересные аналогии.
Анализ политической системы государства требует иного подхода к исследованию. Существует несколько базовых подходов.
Первый предполагает расчленение политической системы на отдельные институты и рассмотрения текущего состояния каждого из них в отдельности, а затем и системы их взаимодействий в целом. Такой тип анализа называется вертикальным, поскольку рассматривает политическую систему как отдельные институты: правительство, парламент, политические партии, финансово — промышленные группы.
Другой подход — горизонтальный. Объектом анализа являются сплоченные политические группировки, состоящие из лиц, входящих в различные институты власти. Это могут быть представители правительства, сотрудники президентской администрации, лидеры политических партий, а так же руководители крупных финансовых структур.
При анализе политической системы надо отметить, что политические институты представляют собой неоднородные образования: например, в кабинете министров могут находиться конкурирующие группировки, которые по ряду вопросов будут действовать как самостоятельные и конкурирующие.
Известно, что в процессе слома стабильного порядка (переход из порядка в хаос и рождение нового порядка), возникает много неустойчивых равновесий — это перекрестки, "расщепление путей" (точки бифуркации). В этот момент решают не объективные законы, а малые, но вовремя совершенные воздействия. На тот или иной путь развития событий, с которого потом не свернуть, может толкнуть ничтожная личность ничтожным усилием. В науку даже вошла метафора "эффект бабочки". "Бабочка, взмахнув крылышком в нужный момент в нужном месте, может вызвать ураган".
Прочитали книгу? Предлагаем вам поделится своим впечатлением! Ваш отзыв будет полезен читателям, которые еще только собираются познакомиться с произведением.
Уважаемые читатели, слушатели и просто посетители нашей библиотеки! Просим Вас придерживаться определенных правил при комментировании литературных произведений.
Просьба отказаться от дискриминационных высказываний. Мы защищаем право наших читателей свободно выражать свою точку зрения. Вместе с тем мы не терпим агрессии. На сайте запрещено оставлять комментарий, который содержит унизительные высказывания или призывы к насилию по отношению к отдельным лицам или группам людей на основании их расы, этнического происхождения, вероисповедания, недееспособности, пола, возраста, статуса ветерана, касты или сексуальной ориентации. Просьба отказаться от оскорблений, угроз и запугиваний. Просьба отказаться от нецензурной лексики. Просьба вести себя максимально корректно как по отношению к авторам, так и по отношению к другим читателям и их комментариям.
Надеемся на Ваше понимание и благоразумие. С уважением, администратор My-Books.me.
Оставить комментарий
-
Александра15 январь 09:37
Очень интересная книга! Особенно, если любишь психологию и хочешь понимать себя и других. Обязательно послушаю до конца. Спасибо....
Кригер Борис – Гнев
-
Галина25 май 13:02
Очень уважаю Артема Шейнина, книга замечательная, очень мне близкая по духу.Перечитываю уже второй раз, столько пережитого и не...
Мне повезло вернуться - Артем Шейнин
-
Екатерина11 январь 08:05
Доброе утро. Подскажите пожалуйста как сохранять книги, ставить закладки?...
Подонок - Анастасия Леманн