Красные против белых. Спецслужбы в Гражданской войне 1917-1922 - Олег Шинин
Книгу Красные против белых. Спецслужбы в Гражданской войне 1917-1922 - Олег Шинин читаем онлайн бесплатно и без регистрации! Читать онлайн вы можете не только на компьютере, но и на андроид (Android), iPhone и iPad. Наслаждайтесь!
293 0 00:45, 22-05-2019Книга Красные против белых. Спецслужбы в Гражданской войне 1917-1922 - Олег Шинин читать онлайн бесплатно без регистрации
ЦУГС – центральное управление государственной стражи
Цупрчрезком – центральное управление чрезвычайных комиссий Украины
ЧК – чрезвычайная комиссия
ША – штаб армии
ШГС – штаб государственной стражи
ЯВМ – японская военная миссия

Схема контрразведывательных органов Добровольческой армии. Ноябрь – декабрь 1918 г.

Схема органов безопасности ВСЮР. Октябрь 1919 г. – март 1920 г.

Схема органов безопасности Русской армии. Июнь – ноябрь 1920 г.

Схема органов безопасности в Сибири. Июнь – сентябрь 1919 г.

Схема органов безопасности Временного Приамурского правительства. Декабрь 1921 г. – июнь 1922 г.

Схема спецслужб Гродековской отдельной группы войск. Июль – декабрь 1921 г.

Схема ВЧК. 17 декабря 1917 г. – 18 марта 1918 г.

Внешняя структура ВЧК. 18 марта 1918 г. – 24 января 1919 г.

Структура ВЧК к 1920 г.

Организация фронтовых и армейских ЧК до создания особых отделов

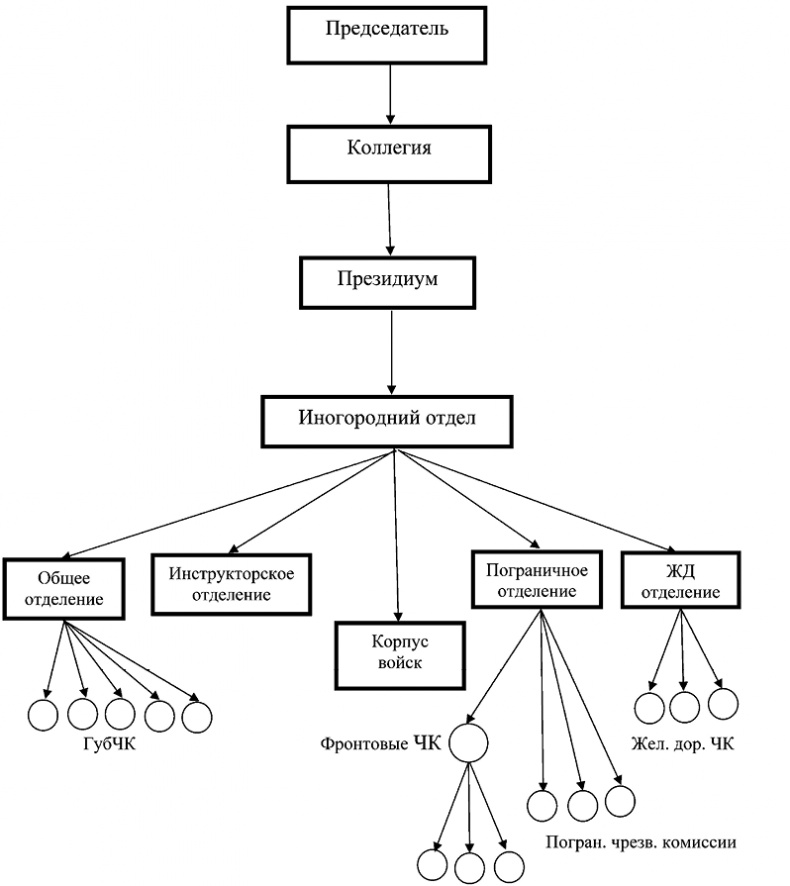
Схема построения ГубЧК. 18 марта 1918 г. – 24 января 1919 г.

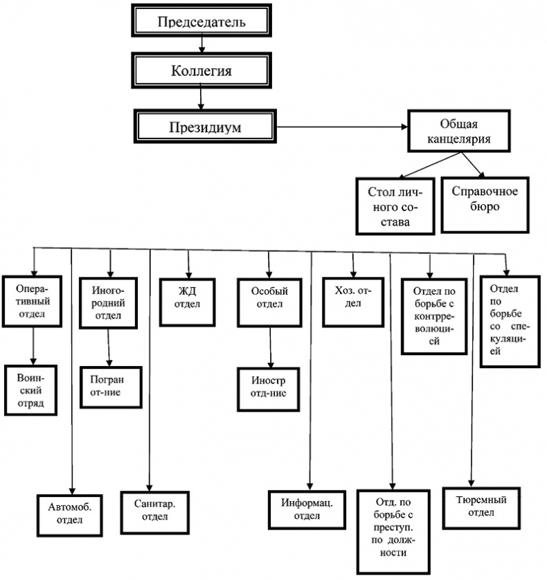
Структура губернской чрезвычайной комиссии к 1920 г.
а) Нормативные правовые акты
Временное положение о правах и обязанностях чинов сухопутной и морской контрразведки по производству расследований от 17 июля 1917 г. // Вестник Временного Всероссийского правительства. 1918. 28 июля.
Декреты Советской власти. В 5 т. Т. 1: 25 октября (7 ноября) 1917 г. – 16 марта 1918 г. М.: Политиздат, 1957.
Декреты Советской власти. В 5 т. Т. 2: 17 марта – 10 июля 1918 г. М.: Политиздат, 1959.
Декреты Советской власти. В 5 т. Т. 3: 11 июля – 9 ноября 1918 г. М.: Политиздат, 1964.
Декреты Советской власти. В 5 т. Т. 4: 10 ноября 1918 г. – 31 марта 1919 г. М.: Политиздат, 1968.
Декреты Советской власти. В 5 т. Т. 5: 1 апреля – 31 июля 1919 г. М.: Политиздат, 1971.
Положение о полевом управлении войск в военное время. Пг., 1914.
Положение о лицах, опасных для государственного порядка вследствие принадлежности к большевистскому бунту // Правительственный вестник. 1919. 19 июля.
Протоколы заседаний Всероссийского Центрального Исполнительного Комитета Советов Р.,С.,К. и К. депутатов II созыва. М.: Изд-во ВЦИК советов Р.,С.,К. и К. депутатов, 1918.
Собрание узаконений и распоряжений Правительства. 1917–1918. М.: Управление делами Совнаркома СССР, 1942.
Собрание узаконений и распоряжений Правительства. 1919. М.: Управление делами Совнаркома СССР, 1943.
Собрание узаконений и распоряжений Правительства. 1920. М.: Управление делами Совнаркома СССР, 1943.
Собрание узаконений и распоряжений Правительства. 1921. М.: Управление делами Совнаркома СССР, 1944.
Собрание узаконений и распоряжений Правительства. 1922. М.: Управление делами Совнаркома СССР, 1950.
Съезды Советов РСФСР и автономных республик РСФСР: Сборник документов. 1917–1922 гг. М.: Госюриздат, 1959.
Уголовный кодекс Р.С.Ф.С.Р. М., 1922.
Уголовный кодекс Р.С.Ф.С.Р. редакции 1926 года. М.: Юрид. изд-во Н.К.Ю. Р.С.Ф.С.Р., 1927.
Прочитали книгу? Предлагаем вам поделится своим впечатлением! Ваш отзыв будет полезен читателям, которые еще только собираются познакомиться с произведением.
Уважаемые читатели, слушатели и просто посетители нашей библиотеки! Просим Вас придерживаться определенных правил при комментировании литературных произведений.
Просьба отказаться от дискриминационных высказываний. Мы защищаем право наших читателей свободно выражать свою точку зрения. Вместе с тем мы не терпим агрессии. На сайте запрещено оставлять комментарий, который содержит унизительные высказывания или призывы к насилию по отношению к отдельным лицам или группам людей на основании их расы, этнического происхождения, вероисповедания, недееспособности, пола, возраста, статуса ветерана, касты или сексуальной ориентации. Просьба отказаться от оскорблений, угроз и запугиваний. Просьба отказаться от нецензурной лексики. Просьба вести себя максимально корректно как по отношению к авторам, так и по отношению к другим читателям и их комментариям.
Надеемся на Ваше понимание и благоразумие. С уважением, администратор My-Books.me.
Оставить комментарий
-
Александра15 январь 09:37
Очень интересная книга! Особенно, если любишь психологию и хочешь понимать себя и других. Обязательно послушаю до конца. Спасибо....
Кригер Борис – Гнев
-
Галина25 май 13:02
Очень уважаю Артема Шейнина, книга замечательная, очень мне близкая по духу.Перечитываю уже второй раз, столько пережитого и не...
Мне повезло вернуться - Артем Шейнин
-
Екатерина11 январь 08:05
Доброе утро. Подскажите пожалуйста как сохранять книги, ставить закладки?...
Подонок - Анастасия Леманн