Внутренние войска. История в лицах - Самуил Штутман
Книгу Внутренние войска. История в лицах - Самуил Штутман читаем онлайн бесплатно и без регистрации! Читать онлайн вы можете не только на компьютере, но и на андроид (Android), iPhone и iPad. Наслаждайтесь!
237 0 08:04, 26-05-2019Книга Внутренние войска. История в лицах - Самуил Штутман читать онлайн бесплатно без регистрации
При выполнении задачи по овладению Гурьевым и ликвидации Уральского фронта, тов. Ногтев, действуя с отрядом на крайнем правом фланге армии в качестве бокового авангарда, 12 декабря 1919 г. блестяще выполнил порученную ему задачу и, быстро овладев районом Таловки Киргизской, разгромил части 6-й Уральской дивизии противника и выделил разведывательные части в район озера Арал-Сор, чем вполне обеспечил части 450-го полка и 3-й бригады 25-й дивизии и дал возможность таковым с большим успехом выполнить поставленные им задачи».
После Гражданской войны А. П. Ногтев некоторое время работал заместителем начальника Соловецкого лагеря особого назначения. В литературе имеются публикации, выставляющие Ногтева в негативном свете. Пишут о его самодурстве и жестокости, творимых беззакониях.
Очевидным беззаконием было осуждение многих людей, попавших в этот лагерь, вообще жертв ГУЛАГа. Это трагедия нашей истории, порожденная существовавшим в стране правящим режимом, который осуществлялся и поддерживался всей системой государственно-партийной и исполнительной власти. Ногтев, несмотря на проявленный героизм в Гражданскую войну, сам оказался заложником и жертвой этой системы.

Мандаты А. П. Ногтева от 9 августа 1918 г.
В 1930–1937 гг. он работал управляющим трестом «Мосгортоп», затем и.о. начальника Главлеса Наркомата лесной промышленности СССР. В 1937 г. был арестован органами НКВД и 4 мая 1939 г. Военной коллегией Верховного суда СССР осужден к лишению свободы на 15 лет с поражением политических прав на 5 лет и конфискацией имущества.
Он обвинялся в том, что с 1936 г. принадлежал к антисоветской диверсионно-вредительской, террористической правотроцкистской организации в Наркомлеспроме и якобы в 1936–1937 гг. сорвал план лесозаготовок, чем создал затруднение в обеспечении Москвы дровами, не вывозил древесину и подвергал ее порче, в результате чего только за восемь месяцев 1937 г. Мосгортоп уплатил за простои вагонов 888 тыс. руб. штрафа.
Ногтев, отбывая наказание в исправительно-трудовом лагере, писал жалобы, просил пересмотра дела. Лишь после войны по протесту председателя Верховного суда от 04.08.1945 г. Военная коллегия исключила из приговора обвинения в антисоветской деятельности, переквалифицировала на обвинения в халатности, снизив срок наказания до 7 лет без поражения в правах и конфискации имущества. Но и это было несправедливо и необоснованно. Лишь 18 ноября 1955 г. постановлением Пленума Верховного суда приговор был отменен и дело прекращено за отсутствием состава преступления. А. П. Ногтев умер 23.04.1947 г., похоронен на Ваганьковском кладбище в г. Москве.
Старший брат Василий — крупный ученый-ботаник, профессор, заведующий кафедрой ботаники и физиологии растений Горьковского сельскохозяйственного института, автор многих трудов, заслуженный деятель науки.
Племянница, Маргарита Васильевна Ногтева, — поэтесса, автор поэтических сборников, статей и очерков по литературе, член Союза писателей.
Литература и источники
Владимир Ильич Ленин. Биографическая хроника. — Т. 6. — С. 39–44. — М., 1975.
РГВА, ф. 4, оп. 3, д. 98, л. 390, 390 об.
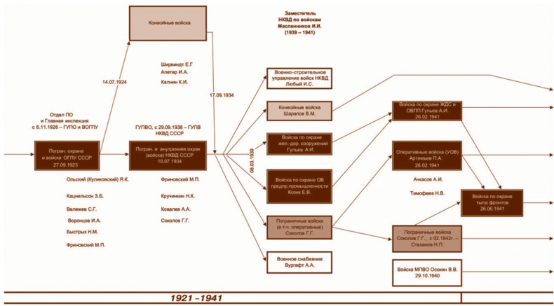
Схема этапов строительства внутренних войск
1918–2011 гг
Войска вспомогательного назначения 1918 г.
Автор этой книги канд. истор. наук, профессор Академии военных наук. Он принадлежит к поколению, чья юность была прервана Великой Отечественной войной. С той поры его жизнь связана с военной службой, которую он прошел от рядового до полковника. Окончил пограничное военное училище, заочно Военно-юридическую академию и факультет журналистики Московского государственного университета. Будучи зам. начальника Центрального архива внутренних войск, он в течение многих лет занимался научной разработкой истории войск, став одним из ведущих специалистов в этой области. При его непосредственном участии подготовлены и изданы серия документальных сборников и другие книги по истории внутренних войск. Он автор множества историко-публицистических очерков и статей, пяти книг на эту тему. За книгу «На страже тишины и спокойствия: из истории внутренних войск России (1811–1917 гг.)» стал дипломантом конкурса на лучшие произведения литературы и искусства в МВД России 2002 г. После ухода в отставку работает ведущим научным сотрудником Центрального музея внутренних войск МВД Российской Федерации. Он заслуженный работник МВД. Заслуженный работник культуры. В 1998 г. за заслуги в исследовательской и научно-патриотической работе награжден орденом Дружбы. Награжден орденом Отечественной войны II ст.; медалями.
Прочитали книгу? Предлагаем вам поделится своим впечатлением! Ваш отзыв будет полезен читателям, которые еще только собираются познакомиться с произведением.
Уважаемые читатели, слушатели и просто посетители нашей библиотеки! Просим Вас придерживаться определенных правил при комментировании литературных произведений.
Просьба отказаться от дискриминационных высказываний. Мы защищаем право наших читателей свободно выражать свою точку зрения. Вместе с тем мы не терпим агрессии. На сайте запрещено оставлять комментарий, который содержит унизительные высказывания или призывы к насилию по отношению к отдельным лицам или группам людей на основании их расы, этнического происхождения, вероисповедания, недееспособности, пола, возраста, статуса ветерана, касты или сексуальной ориентации. Просьба отказаться от оскорблений, угроз и запугиваний. Просьба отказаться от нецензурной лексики. Просьба вести себя максимально корректно как по отношению к авторам, так и по отношению к другим читателям и их комментариям.
Надеемся на Ваше понимание и благоразумие. С уважением, администратор My-Books.me.
Оставить комментарий
-
Александра15 январь 09:37
Очень интересная книга! Особенно, если любишь психологию и хочешь понимать себя и других. Обязательно послушаю до конца. Спасибо....
Кригер Борис – Гнев
-
Галина25 май 13:02
Очень уважаю Артема Шейнина, книга замечательная, очень мне близкая по духу.Перечитываю уже второй раз, столько пережитого и не...
Мне повезло вернуться - Артем Шейнин
-
Екатерина11 январь 08:05
Доброе утро. Подскажите пожалуйста как сохранять книги, ставить закладки?...
Подонок - Анастасия Леманн