Лара. Нерассказанная история любви, вдохновившая на создание «Доктора Живаго» - Анна Пастернак
Книгу Лара. Нерассказанная история любви, вдохновившая на создание «Доктора Живаго» - Анна Пастернак читаем онлайн бесплатно и без регистрации! Читать онлайн вы можете не только на компьютере, но и на андроид (Android), iPhone и iPad. Наслаждайтесь!
398 0 09:03, 13-09-2019Книга Лара. Нерассказанная история любви, вдохновившая на создание «Доктора Живаго» - Анна Пастернак читать онлайн бесплатно без регистрации
* * *

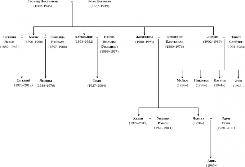
АННА ПАСТЕРНАК – писатель, колумнист, журналист и член семьи Пастернак, праправнучка художника Леонида Пастернака. Борис Пастернак приходится ей двоюродным дедушкой.
«Автор отразил параллель между Ларой и Ольгой и показал, что с того момента, как Пастернак встретил свою музу в 1946 году, и он, и его роман сильно изменились».
«Волнующая сказка с трагичным концом».

Распутывая паутину
Если мыслить в рамках сегодняшних стандартов популярности, почти невозможно представить себе масштабы славы Бориса Пастернака в России начиная с 1920-х годов и далее. Пусть на Западе Пастернак больше всего известен своим нобелевским лирическим романом «Доктор Живаго», однако в России его всегда воспринимали в первую очередь как поэта – так происходит и до сих пор. Рожденный в 1890 году, уже к тридцати годам он начал стремительно приобретать известность; вскоре он стал собирать большие залы, в которые битком набивались юные студенты, революционеры и художники, собиравшиеся послушать, как он читает стихи. Если он делал паузу – ради эффекта или на мгновение забыв текст, – вся толпа в один голос ревела ему в ответ следующую строку стиха, как сегодня делают фанаты на поп-концертах.
«В России существовал[1][2] очень реальный контраст между поэтом и публикой, больший, чем в любой другой стране Европы, – писала об этом времени сестра Бориса Лидия, – и уж точно намного больший, чем можно представить себе в Англии. Поэтические сборники публиковались огромными тиражами и распродавались за считаные дни после выхода в свет. Весь город был обклеен афишами с объявлениями о поэтических собраниях, и все, кто интересовался поэзией (а кто в России не принадлежал к этой категории?), слетались в лекционную аудиторию или зал, чтобы послушать любимого поэта». В русском обществе писатель имел громадное влияние. Во времена смуты в отсутствие достойных доверия политиков взгляд общества обращался к писателям. Влияние литературных журналов было невероятным; они становились мощным средством политических дебатов. Борис Пастернак был не только популярным поэтом, восхваляемым за мужество и искренность: народ уважал его за смелость высказываний.
С ранних лет Пастернак мечтал написать большой роман. В 1934 году он писал своему отцу Леониду: «Ничего из того,[3] что я написал, не существует… вот я спешно переделываю себя в прозаика Диккенсовского толка, а потом, если хватит сил, в поэта – Пушкинского. Ты не вообрази, что я думаю себя с ними сравнивать. Я их называю, чтобы дать тебе понятье о внутренней перемене». Пастернак придерживался невысокого мнения о своих стихах, считая, что писать их слишком легко. Он радовался неожиданному, скороспелому успеху своей книги стихов «Поверх барьеров», вышедшей в 1916 году. Она стала одним из наиболее значимых стихотворных сборников, когда-либо издававшихся на русском языке. Критики хвалили биографический и исторический материал книги, восхищаясь контрастом между ее лирическими и эпическими качествами. А. Манфред, писавший для журнала «Книга и революция», отмечал новую «экспрессивную ясность» и перспективы автора «врасти в революцию».[4] Второй сборник Пастернака из 22 стихотворений, «Сестра моя – жизнь», опубликованный в 1922 году, обрел беспрецедентное литературное признание. Ликующее настроение стихов поэта восхищало читателей, поскольку передавало энтузиазм и оптимизм лета 1917 года. Пастернак писал,[5] что Февральская революция[6] случилась «словно по ошибке» и все вдруг почувствовали себя свободными. Это была «самая прославленная[7] книга стихов» Бориса, отмечала его сестра Лидия: «Более искушенное молодое поколение начитанных русских с ума сходило по этой книге». Они считали, что он писал изысканнейшую любовную поэзию, были очарованы его интимной образностью. По прочтении книги «Сестра моя – жизнь» поэт Осип Мандельштам объявил: «Стихи Пастернака почитать[8] – горло прочистить, дыханье укрепить, обновить легкие: такие стихи должны быть целебны от туберкулеза. У нас сейчас нет более здоровой поэзии. Это – кумыс после американского молока».
«Стихи моего брата[9] все без исключения строго ритмичны и написаны в основном классическим метром, – писала впоследствии Лидия. – Пастернак, как и Маяковский, самый революционный из русских поэтов, никогда в своей жизни не написал ни строчки неритмичных стихов – и не из педантичной приверженности замшелым классическим правилам, а потому что инстинктивное чувство ритма и гармонии было врожденным качеством его гения, и он просто не мог писать по-другому». В стихотворении,[10] написанном вскоре после выхода «Сестры моей – жизни», Борис прощается с поэзией: «Я скажу до свиданья стихам, моя мания, / Я назначил вам встречу со мною в романе». Однако он по-прежнему почитал прозу делом слишком трудным. Но в его произведениях, вне зависимости от их жанра, сложилось неразрывное взаимодействие поэзии и прозы. В своей автобиографии «Охранная грамота», опубликованной в 1931 году, манерно-изысканном повествовании о юности, путешествиях и личных отношениях, Пастернак писал: «Мы втаскиваем вседневность[11] в прозу ради поэзии. Мы вовлекаем прозу в поэзию ради музыки. Так, в широчайшем значении слова, называл я искусство».
Прочитали книгу? Предлагаем вам поделится своим впечатлением! Ваш отзыв будет полезен читателям, которые еще только собираются познакомиться с произведением.
Уважаемые читатели, слушатели и просто посетители нашей библиотеки! Просим Вас придерживаться определенных правил при комментировании литературных произведений.
Просьба отказаться от дискриминационных высказываний. Мы защищаем право наших читателей свободно выражать свою точку зрения. Вместе с тем мы не терпим агрессии. На сайте запрещено оставлять комментарий, который содержит унизительные высказывания или призывы к насилию по отношению к отдельным лицам или группам людей на основании их расы, этнического происхождения, вероисповедания, недееспособности, пола, возраста, статуса ветерана, касты или сексуальной ориентации. Просьба отказаться от оскорблений, угроз и запугиваний. Просьба отказаться от нецензурной лексики. Просьба вести себя максимально корректно как по отношению к авторам, так и по отношению к другим читателям и их комментариям.
Надеемся на Ваше понимание и благоразумие. С уважением, администратор My-Books.me.
Оставить комментарий
-
Александра15 январь 09:37
Очень интересная книга! Особенно, если любишь психологию и хочешь понимать себя и других. Обязательно послушаю до конца. Спасибо....
Кригер Борис – Гнев
-
Галина25 май 13:02
Очень уважаю Артема Шейнина, книга замечательная, очень мне близкая по духу.Перечитываю уже второй раз, столько пережитого и не...
Мне повезло вернуться - Артем Шейнин
-
Екатерина11 январь 08:05
Доброе утро. Подскажите пожалуйста как сохранять книги, ставить закладки?...
Подонок - Анастасия Леманн