Космический код - Захария Ситчин
Книгу Космический код - Захария Ситчин читаем онлайн бесплатно и без регистрации! Читать онлайн вы можете не только на компьютере, но и на андроид (Android), iPhone и iPad. Наслаждайтесь!
222 0 13:54, 08-05-2019Книга Космический код - Захария Ситчин читать онлайн бесплатно без регистрации
Примечательно, что два претендента на власть над Землёй, Нинурта и Мардук, первоначально не входили в число двенадцати «олимпийцев». Однако после того, как разгорелся спор за наследство, Совет Богов признал Ни-нурту законным наследником и присвоил ему числовой ранг 50 — такой же, как у его отца Энлиля. Ранг Мардука был гораздо ниже — всего 10.
Ранг богов считался божественной тайной, которая доверялась лишь посвящённым жрецам. На табличках, где указывались «тайные числа богов», содержалась предупредительная надпись (как, например, на табличке К170 из храма Ниневии), строго-настрого запрещавшая показывать её непосвящённым. Довольно часто богов называли не по имени, а по тайному числовому рангу, например «бог 30» для Нанны/Сина.
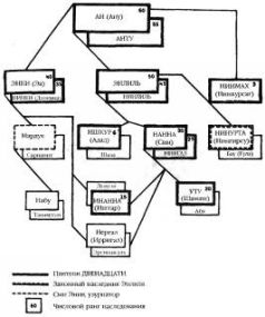
На рис. 20 приводится таблица, в которой указаны родственные связи Великих Богов, в том числе тех, кто входил в состав двенадцати. Но почему именно двенадцать?
На наш взгляд, ответ на этот вопрос кроется в главной проблеме, с которой столкнулись аннунаки, когда миссия на Землю из однократной экспедиции в поисках золота превратилась в долговременную колонизацию, в которой были задействованы почти тысяча пришельцев. С их точки зрения они с планеты, имеющей «нормальную» орбиту, попали на Землю, которая с бешеной скоростью вращалась вокруг Солнца, совершая за один год (на Нибиру) 3600 оборотов. Помимо физической адаптации они должны были каким-то образом соотносить земное время с временем на их родной планете Нибиру.

Рис. 20.
Установив в центре управления миссией в Ниппуре сложное оборудование (оно известно нам под названиием ДУРАН.КИ — «связь небо-земля»), аннунаки получили представление о кажущемся замедлении вращения Земли по орбите, которое мы называем прецессией, а также выяснили, что вращение Земли подчиняется не только годичному, но и гораздо более продолжительному циклу. Для возвращения в ту же точку небес нашей планете требуется 25 920 лет — этот цикл получил название Великого Года.

Рис. 21.
Как показывает изображение на одной из древних цилиндрических печатей (рис. 21), аннунаки считали, что «семейство Солнца» состоит из двенадцати членов: Солнца (в центре), Луны (для её включения в этот список были свои причины), девяти известных нам планет, а также ещё одной планеты — их родной Нибиру. Для них это число — двенадцать — было базовым, применимым ко всем небесным аспектам, имеющим отношение к «связи небо-земля», в том числе делению звёздного неба. При помощи своих подробных звёздных карт они в каждом небесном секторе сгруппировали звезды в созвездия. Как же их назвать? Может быть, по именам руководителей?

Рис. 22а, 22b и 22с.
Среди вождей аннунаков был Эа, приводнившийся в Персидском заливе, любивший плавать среди болот и наполнивший озера рыбой. В его честь были названы даже два созвездия — Водолей и Рыбы. На цилиндрических печатях шумеры изображали его в образе Водолея (рис. 22а), а жрецы его культа носили одежду, напоминающую рыбью чешую (рис. 22b). Энлиль — волевой, упрямый и часто сравниваемый с быком — был увековечен в виде созвездия Тельца (Быка). В честь желанной, но так и оставшейся без мужа Нинмах было названо созвездие Девы. Нинурта, которого часто называли «Первейшим Воином» Энлиля, обрёл небесного двойника в виде Стрельца, а упрямого и хитрого первенца Эа стали связывать с созвездием Овна. После рождения близнецов Уту/Шамаша и Инанны/Иштар в их честь на небе появилось созвездие Близнецов. (Чтобы подчеркнуть особую роль Энлиля и Уту в космических проектах ан-нунаков, жрецы Энлиля облачались в костюмы орлов. Рис. 22с.) По мере изменения иерархических рангов и прибытия на Землю новых аннунаков все двенадцать зодиакальных созвездий получали двойников среди пришельцев с другой планеты.
Зодиак был придуман не людьми, а богами.
И число его знаков всегда оставалось неизменным — двенадцать.
По прошествии четырёх «периодов» (орбиты) Ниби-ру взбунтовались аннунаки, отправленные на золотые копи. В древнем тексте под названием «Атрахасис» описываются события, предшествовавшие восстанию, само восстание, а также его последствия. Самым главным из этих последствий стало создание Адама — в тексте подробно рассказывается о том, как был сотворён человек. Поощряемый Энки мятеж был направлен против Энлиля и его сына НИН.УР.ТЫ («Господин, который завершает основание»). Энлиль потребовал для мятежников смертной казни. Однако Энки указал на невозможность трудиться в тяжёлых условиях копей, и Ану принял его сторону. Как бы то ни было, для аннунаков золото было жизненной необходимостью и его нужно было как-то добывать. Но как?
Положение казалось безвыходным, но в этот момент Энки предложил руководству аннунаков необычную идею. Давайте, сказал он. создадим «примитивного рабочего», который будет делать за нас всю тяжёлую работу. Когда изумлённые члены Совета Богов поинтересовались, как можно создать такого рабочего, Энки объяснил, что подходящее для этих целей создание «уже существует» — гоминид, появившийся на Земле, но ещё не догнавший в своём эволюционном развитии аннунаков. Нам остаётся, добавил он, лишь «поставить на них метку богов» — то есть генетически изменить их, чтобы сделать похожими на аннунаков.
Последовавшая дискуссия и принятые решения нашли своё отражение в Библии:
И сказал Бог:
сотворим человека по образу Нашему,
по подобию Нашему…
Это существо должно было стать похожим на аннунаков как внешне, так и по складу ума. Энки обещал, что на него можно будет переложить обязанности богов, тем самым облегчив их долю. Заманчивая перспектива избавиться от тяжёлого труда заставила богов принять предложение Энки.
В нескольких шумерских текстах рассказывается, как при помощи Нинмах после нескольких неудачных попыток был в конечном итоге создан «лулу», что означает «смешанный». Довольная, что получилась «совершенная модель» рабочего, Нинмах подняла его и воскликнула: «Это я сотворила, мои создали руки!»
Она считала, что это в высшей степени знаменательноесобытие, и мы полностью согласны с ней. На одной из цилиндрических печатей (рис. 23) шумерский художник изобразил один из самых важных моментов в истории человечества — момент появления на землеHomosapiens.

Рис. 23.
После успешной манипуляции с генами начался медленный процесс размножения человека, который мы сегодня называем клонированием. Для репродукции требовались женщины аннунаков, выступавшие в роли «богинь рождения»; примитивные рабочие создавались партиями, состоящими из семи мужчин и семи женщин. В Библии сказано:
Прочитали книгу? Предлагаем вам поделится своим впечатлением! Ваш отзыв будет полезен читателям, которые еще только собираются познакомиться с произведением.
Уважаемые читатели, слушатели и просто посетители нашей библиотеки! Просим Вас придерживаться определенных правил при комментировании литературных произведений.
Просьба отказаться от дискриминационных высказываний. Мы защищаем право наших читателей свободно выражать свою точку зрения. Вместе с тем мы не терпим агрессии. На сайте запрещено оставлять комментарий, который содержит унизительные высказывания или призывы к насилию по отношению к отдельным лицам или группам людей на основании их расы, этнического происхождения, вероисповедания, недееспособности, пола, возраста, статуса ветерана, касты или сексуальной ориентации. Просьба отказаться от оскорблений, угроз и запугиваний. Просьба отказаться от нецензурной лексики. Просьба вести себя максимально корректно как по отношению к авторам, так и по отношению к другим читателям и их комментариям.
Надеемся на Ваше понимание и благоразумие. С уважением, администратор My-Books.me.
Оставить комментарий
-
Александра15 январь 09:37
Очень интересная книга! Особенно, если любишь психологию и хочешь понимать себя и других. Обязательно послушаю до конца. Спасибо....
Кригер Борис – Гнев
-
Галина25 май 13:02
Очень уважаю Артема Шейнина, книга замечательная, очень мне близкая по духу.Перечитываю уже второй раз, столько пережитого и не...
Мне повезло вернуться - Артем Шейнин
-
Екатерина11 январь 08:05
Доброе утро. Подскажите пожалуйста как сохранять книги, ставить закладки?...
Подонок - Анастасия Леманн