» » » История величайшего изобретения. Как начинался язык - Дэниел Эверетт

История величайшего изобретения. Как начинался язык - Дэниел Эверетт

Книгу История величайшего изобретения. Как начинался язык - Дэниел Эверетт читаем онлайн бесплатно и без регистрации! Читать онлайн вы можете не только на компьютере, но и на андроид (Android), iPhone и iPad. Наслаждайтесь!

390 0 13:02, 03-12-2019
История величайшего изобретения. Как начинался язык - Дэниел Эверетт
03 декабрь 2019
Автор: Дэниел Эверетт Жанр: Книги / Домашняя Год публикации: 2019 Возрастные ограничения: (18+) Внимание! Аудиокнига может содержать контент только для совершеннолетних.
0 0

Книга История величайшего изобретения. Как начинался язык - Дэниел Эверетт читать онлайн бесплатно без регистрации

«Как начинался язык» предлагает читателю оригинальную, развернутую историю языка как человеческого изобретения — от возникновения нашего вида до появления более 7000 современных языков. Автор оспаривает популярную теорию Ноама Хомского о врожденном языковом инстинкте у представителей нашего вида. По мнению Эверетта, исторически речь развивалась постепенно в процессе коммуникации. Книга рассказывает о языке с позиции междисциплинарного подхода, с одной стороны, уделяя большое внимание взаимовлиянию языка и культуры, а с другой — особенностям мозга, позволившим человеку заговорить. Хотя охотники за окаменелостями и лингвисты приблизили нас к пониманию, как появился язык, открытия Эверетта перевернули современный лингвистический мир, прогремев далеко за пределами академических кругов. Проводя полевые исследования в амазонских тропических лесах, он наткнулся на древний язык племени охотников-собирателей. Оспаривая традиционные теории происхождения языка, Эверетт пришел к выводу, что язык не был особенностью нашего вида. Для того чтобы в этом разобраться, необходим широкий междисциплинарный подход, учитывающий как культурный контекст, так и особенности нашей биологии. В этой книге рассказывается, что мы знаем, что надеемся узнать и чего так никогда и не узнаем о том, как люди пришли от простейшей коммуникации к языку.
1 2 3 4 5 6 7 8 9 10
Перейти на страницу:
Ознакомительный фрагмент


История величайшего изобретения. Как начинался язык

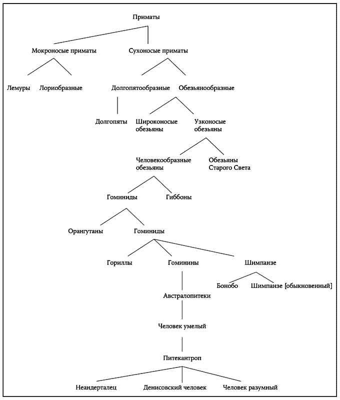
Рис. 3. Филогенетическое древо приматов.

На рис. 3 изображено древо приматов, где люди являются частью инфраотряда узконосых обезьян. Люди, как все обезьяны и приматы, входят не только в инфраотряд узконосых, но и в отряд обезьяны. Американские широконосые обезьяны эволюционировали не так, как их родичи из Старого Света, в результате чего появились только обезьяны, а не приматы. Таким образом, в Новом Свете люди в результате эволюции не возникли.

Все приматы могут лазать по деревьям. Должен признаться, что, хоть я и не так хорошо лазаю, как мохнатая обезьянка, у всякого человека, являющегося представителем приматов, тело, по крайней мере, отчасти предназначено для лазания по деревьям. У некоторых приматов есть и более важные отличия от других млекопитающих: у людей большой мозг, объемное зрение и ослабленное обоняние — качества, которые помогли им стать повелителями настоящей планеты обезьян.

Эволюция — величайшее прокрустово ложе жизни, которое вытягивает, укорачивает или иным образом модифицирует виды, чтобы они соответствовали занимаемой нише. Эволюция в ходе «великой волны млекопитающих», последовавшей за мел-палеогеновым (K-Pg) вымиранием динозавров около 66 млн. лет назад, выдвинула приматов на первый план и запустила длинную серию когнитивных скачков. В определенный момент это продолжительное наступление млекопитающих привело к появлению гоминид.

Большинство современных ученых используют термин «гоминиды», подразумевая всех высших приматов. Некоторые до сих пор предпочитают использовать слово в его старом значении, подразумевая не всех высших приматов, а только род Homo. Но большая часть современных ученых под термином «гоминиды» понимают всех высших приматов и гоминин (hominini), людей и всех их прямых предков со времен разделения шимпанзе и людей на отдельные ветви древа приматов. Использование двух терминов, «гоминиды» и Homo, не увеличивает сложность восприятия эволюции человека, а просто позволяет избежать двусмысленности.


Для сравнения: дарвиновская теория эволюции посредством естественного отбора значительно проще. Отчасти ее привлекательность и красота заключаются как раз в ее простоте. Она состоит из трех постулатов.

Во-первых, способность популяции к расширению в принципе бесконечна, но способность среды поддерживать численность популяции всегда конечна.

Во-вторых, в пределах любой популяции существует изменчивость. Следовательно, нет двух идентичных организмов. Изменчивость влияет на способность особей выживать и размножаться, поскольку некоторые из них могут производить на свет потомство, более приспособленное к определенной нише.

В-третьих, родители неким образом передают свои изменения своему потомству[13].

Во время своего известного путешествия на борту судна королевского флота «Бигль» (1831–1836) Дарвин обратил внимание на то, что животные, по-видимому, приспособлены к среде обитания. В течение всей своей научной карьеры он наблюдал, как разные существа (например, его знаменитые галапагосские вьюрки) быстро приспосабливаются даже к малейшим изменениям в среде обитания.

По иронии судьбы в то самое время, когда Дарвин формулировал свои идеи естественного отбора, чешский монах Грегор Мендель закладывал основы генетики. За семь лет работы с садовым горохом (1856–1863) Мендель разработал два важных принципа генетических исследований.

Первым стал «принцип расщепления», который состоит в том, что признаки разделяются на две части (сейчас их называют аллелями), и только одна из этих частей передается от каждого родителя потомку. То, какая именно аллель передается, — случайный выбор[14].

Вторым стал «принцип независимого наследования», согласно которому пары аллелей, полученные в результате соединения гаплоидных тел родителей, формируют комбинации генов, которых нет ни у матери, ни у отца.

Со временем работа Менделя получила всеобщее признание, хотя в его построениях все еще оставались вопросы, на которые удалось ответить только с появлением современной генетики. Во-первых, Томас Морган в известной работе о мутациях у плодовых мошек продемонстрировал, что гены связаны и во многих признаках работают в тандеме. Это противоречит идее Менделя о том, что каждый ген действует независимо, — идее, которую разделяли многие генетики до публикации работы Моргана. Открытия Моргана означали, что идея Менделя о независимом наследовании генов была неверной. Морган также включил в свои исследования оригинальные и проработанные представления о структуре клетки. Именно благодаря его работе выяснилось, что хромосомы были реальными объектами внутри клеток, а не просто гипотетическими носителями генов[15]. Во-вторых, Мендель считал, что изменения всегда дискретны, тогда как в действительности они обычно продолжаются непрерывно. Если скрещиваются мать ростом 1,95 м. и отец — 1,57 м., то рост их ребенка не будет обязательно 1,57 м. или 1,95 м. Ребенок может достичь любого роста в этих пределах и даже за этими пределами. Другими словами, многие (в реальности большинство) признаки смешиваются. В работах Менделя, разработанных на основе наблюдений за наследованием признаков у гороха, это никак не отражено, поскольку все наблюдаемые им признаки были дискретными и не связанными между собой.

Еще один важный факт теории эволюции: целью естественного отбора являются фенотипы (внешне наблюдаемые физические и поведенческие характеристики, являющиеся результатом действия генов и среды), а не генотипы (генетическая информация, частично формирующая фенотип). Таким образом, естественный отбор воздействует на живые существа (отбирая тех, кто выживает) на основании их поведения и общего набора физических характеристик. Гены определяют эти характеристики и поведение, но фенотип — это не только гены; его частично определяют гистоны, среда и культура. Гистоны влияют на время «раскрытия» генетической информации, а, следовательно, на то, как гены формируют фенотип.

Когда не-биологи размышляют об эволюции, то часто представляют ее как цепочки видов; однако, хотя это и является одним из побочных продуктов эволюции, рассматривать только видообразование было бы ошибкой. Когда «ученый» креационист говорит, что одни виды не могут трансформироваться в другие, а, следовательно, эволюции не существует, он в действительности говорит о макроэволюции — эволюции крупных систематических единиц. Однако макроэволюция — не единственная форма эволюции. На самом деле макроэволюция часто является накоплением более мелких эволюционных изменений, даже столь незначительных, как мутация в отдельной аллели, что называют микроэволюцией.

1 2 3 4 5 6 7 8 9 10
Перейти на страницу:
  1. Жалоба
Отзывы - 0

Прочитали книгу? Предлагаем вам поделится своим впечатлением! Ваш отзыв будет полезен читателям, которые еще только собираются познакомиться с произведением.


Уважаемые читатели, слушатели и просто посетители нашей библиотеки! Просим Вас придерживаться определенных правил при комментировании литературных произведений.

Просьба отказаться от дискриминационных высказываний. Мы защищаем право наших читателей свободно выражать свою точку зрения. Вместе с тем мы не терпим агрессии. На сайте запрещено оставлять комментарий, который содержит унизительные высказывания или призывы к насилию по отношению к отдельным лицам или группам людей на основании их расы, этнического происхождения, вероисповедания, недееспособности, пола, возраста, статуса ветерана, касты или сексуальной ориентации. Просьба отказаться от оскорблений, угроз и запугиваний. Просьба отказаться от нецензурной лексики. Просьба вести себя максимально корректно как по отношению к авторам, так и по отношению к другим читателям и их комментариям.

Надеемся на Ваше понимание и благоразумие. С уважением, администратор My-Books.me.


Новые отзывы

  1. Александра Александра15 январь 09:37 Очень интересная книга! Особенно, если любишь психологию и хочешь понимать себя и других. Обязательно послушаю до конца. Спасибо.... Кригер Борис – Гнев
  2. Галина Галина25 май 13:02 Очень уважаю Артема Шейнина, книга замечательная, очень мне близкая по духу.Перечитываю уже второй раз, столько пережитого и не... Мне повезло вернуться - Артем Шейнин
  3. Екатерина Екатерина11 январь 08:05 Доброе утро. Подскажите пожалуйста как сохранять книги, ставить закладки?... Подонок - Анастасия Леманн
Все комметарии
Новинки бесплатной онлайн библиотеки