Частица на краю Вселенной. Как охота на бозон Хиггса ведет нас к границам нового мира - Шон Кэрролл
Книгу Частица на краю Вселенной. Как охота на бозон Хиггса ведет нас к границам нового мира - Шон Кэрролл читаем онлайн бесплатно и без регистрации! Читать онлайн вы можете не только на компьютере, но и на андроид (Android), iPhone и iPad. Наслаждайтесь!
220 0 09:46, 26-05-2019Книга Частица на краю Вселенной. Как охота на бозон Хиггса ведет нас к границам нового мира - Шон Кэрролл читать онлайн бесплатно без регистрации
© CERN

Искореженные магниты после аварии 19 сентября.
© CERN

Все протоны в пучок БАКа поступают из маленькой канистры с водородом. Она содержит достаточно протонов, чтобы обеспечить БАК в течение миллиарда лет.
© CERN

Модель поперечного сечения дипольного магнита БАКа. Две пучковые трубы предназначены для движения протонов в противоположных направлениях.
© CERN

Один из «мячиков для пинг-понга», внутрь которого вставлен передатчик. Мячик был запущен в пучковую трубу для того, чтобы проверить, нет ли там засоров.
LYN EVANS

Джо Инкандела, представитель коллаборации CMS, 2012 г.
© CERN

Событие-кандидат на рождение бозона Хиггса на детекторе ATLAS. Две длинные голубые линии – это мюоны, а короткие голубые линии – электроны, так что это может быть распадом бозона Хиггса на два Z-бозона.
© CERN

Детектор ATLAS.
Не пропустите фигуру человека, стоящего внутри конструкции. Восемь гигантских труб – это магниты, используемые, чтобы отклонить мюоны и измерить их энергию.
© CERN

Детектор CMS в процессе сборки.
© CERN

Йочиро Намбу, которому принадлежит открытие явления нарушения симметрии, глюонов и теории струн.
CREATIVE COMMONS/BESTYTHEDEVINE

Филип Андерсон, гуру в физике конденсированных состояний и по совместительству – «думающий ворчун».
CREATIVE COMMONS/PHILIP WARREN

Слева направо: Том Киббл, Джеральд Гуральник, Карл Рихард Хаген, Франсуа Энглер и Роберт Браут на церемонии вручения премии Сакураи. 2010 г. Питер Хиггс тоже был награжден, но в церемонии не участвовал.

Питер Хиггс во время посещения детектора ATLAS.
© CERN

Слева направо: Шелдон Глэшоу, Абдус Салам и Стивен Вайнберг на церемонии вручения Нобелевской премии. 1979 г.
© BETTMANN/CORBIS

Данные, полученные на БАКе и проанализированные на детекторах ATLAS и CMS в 2011–2012 гг. Кривые показывают количество событий, в которых получаются высокоэнергетичные фотоны – их общая энергия варьируется от 100 до 160 ГэВ. Точки – результаты, которые были предсказаны без учета бозона Хиггса. Сплошная линия показывает результаты с бозоном Хиггса массой 126,5 ГэВ (ATLAS) и 125,3 ГэВ (CMS).
© CERN

© CERN

Почему мы занимаемся наукой.
ZACH WEINESMITH, SATURDAY MORNING BREAKFAST CEREAL

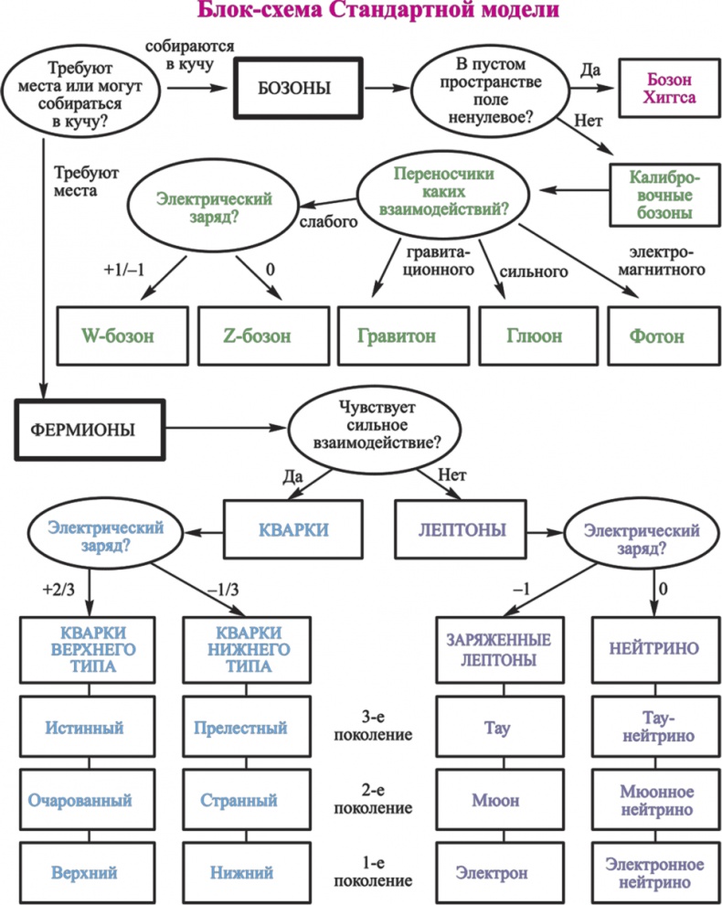
Блок-схема, иллюстрирующая элементарные частицы Стандартной модели. Это современная версия Периодической таблицы элементов. Кварки показаны синим, лептоны – фиолетовым, калибровочные бозоны – зеленым, а бозон Хиггса – красным.
Прочитали книгу? Предлагаем вам поделится своим впечатлением! Ваш отзыв будет полезен читателям, которые еще только собираются познакомиться с произведением.
Уважаемые читатели, слушатели и просто посетители нашей библиотеки! Просим Вас придерживаться определенных правил при комментировании литературных произведений.
Просьба отказаться от дискриминационных высказываний. Мы защищаем право наших читателей свободно выражать свою точку зрения. Вместе с тем мы не терпим агрессии. На сайте запрещено оставлять комментарий, который содержит унизительные высказывания или призывы к насилию по отношению к отдельным лицам или группам людей на основании их расы, этнического происхождения, вероисповедания, недееспособности, пола, возраста, статуса ветерана, касты или сексуальной ориентации. Просьба отказаться от оскорблений, угроз и запугиваний. Просьба отказаться от нецензурной лексики. Просьба вести себя максимально корректно как по отношению к авторам, так и по отношению к другим читателям и их комментариям.
Надеемся на Ваше понимание и благоразумие. С уважением, администратор My-Books.me.
Оставить комментарий
-
Александра15 январь 09:37
Очень интересная книга! Особенно, если любишь психологию и хочешь понимать себя и других. Обязательно послушаю до конца. Спасибо....
Кригер Борис – Гнев
-
Галина25 май 13:02
Очень уважаю Артема Шейнина, книга замечательная, очень мне близкая по духу.Перечитываю уже второй раз, столько пережитого и не...
Мне повезло вернуться - Артем Шейнин
-
Екатерина11 январь 08:05
Доброе утро. Подскажите пожалуйста как сохранять книги, ставить закладки?...
Подонок - Анастасия Леманн