Категорийный менеджмент. Курс управления ассортиментом в рознице (+ электронное приложение) - Светлана Сысоева
Книгу Категорийный менеджмент. Курс управления ассортиментом в рознице (+ электронное приложение) - Светлана Сысоева читаем онлайн бесплатно и без регистрации! Читать онлайн вы можете не только на компьютере, но и на андроид (Android), iPhone и iPad. Наслаждайтесь!
319 0 15:38, 21-05-2019Книга Категорийный менеджмент. Курс управления ассортиментом в рознице (+ электронное приложение) - Светлана Сысоева читать онлайн бесплатно без регистрации
Таблица 3.47

Однако прямого соответствия нет, хотя бы потому что есть мелкие и крупные товары, товары импульсные и целевого спроса, товары сопутствующие и основные, дорогие и дешевые, узнаваемые и неизвестные… Но важно заметить, что товары одной категории должны располагаться рядом, а категории, принадлежащие к одной группе, тоже могут составлять единую зону.
Пример расположения товаров по ролям категорий в супермаркете (столица, площадь зала около 500 м2). Сеть состоит из большого числа магазинов, представленных во многих регионах России, рассчитана на покупателя с доходом средним и выше среднего (рис. 3.45).
ВАЖНО: нельзя делать упор только на роли категорий, без учета импульсности, периодичности спроса, сочетаемости категорий и групп и стереотипов поведения покупателя. Например, если следовать только правилу «приоритетное место – для приоритетных категорий», то в продовольственном магазине категория «Водка» должна была бы быть в начале потока, при входе. Но это ошибочное расположение категории, так как товар: а) приоритетный, но является товаром целевого спроса, б) должен располагаться в общей зоне всей группы «Алкоголь» (где есть категории с другими ролями, например импульсное сезонное «Шампанское»), в) значительный по объему полочного пространства, г) рассчитан на целевого покупателя – мужчину, который совершает меньше импульсных покупок и стремится после выбора нужного товара скорее отправиться к кассе (в отличие от женщин, любящих обойти весь магазин, вне зависимости, нужен им товар или нет). Поэтому если мы расположим эту категорию при входе в зоне I, то целевой покупатель, быстро получив искомое, направится в кассу и не увидит (и не приобретет) другие товары. Сумма среднего чека и продажа других товаров в магазине станет ниже.
Поэтому правильно будет данную категорию расположить в зоне IV, она будет «втягивать» покупателя внутрь магазина и позволит ему совершить другие покупки.
Также при расположении товаров нужно учитывать и так называемый «тектонический» принцип – крупные товары целевого спроса ставятся дальше от входа, мелкие импульсные товары – ближе ко входу или на кассе (в зоне I или V). Яркий пример соблюдения этого правила можно увидеть в магазинах строительно-отделочных материалов: крупные товары – брус, вагонка, строительные смеси, гипсокартон, двери и т. п. – в глубине зала, импульсный товар – текстиль, обои, ручной и электроинструмент, посуда и мелкие предметы повседневного спроса, ориентированные на выбор женщин, – ближе ко входу, на кассах или в первой трети зала.

Рис. 3.44
Чтобы узнать, насколько эффективно используется торговое пространство для разных групп или категорий товара, рассчитывается:
✓ коэффициент эффективности использования площадей по обороту (Kэо);
✓ коэффициент эффективности использования площадей по прибыли (Kэп). Два показателя нужны для того, чтобы видеть, какая из категорий является генератором потока, базовой, а какая – генератором прибыли, приоритетной, и, в зависимости от роли категории, следует реализовывать те или иные планы по оптимизации торгового пространства или развитию категории.
Как измерить торговую площадь
Первый метод: в погонных (линейных) метрах. Учитываются площади полочного пространства, занимаемые определенными группами товара. Условно говоря, одна полка длиной 1 м будет равна 1 п. м. Все товары, стоящие на этой полке, займут 1 погонный метр. Этот метод можно применять при измерении товаров в супермаркетах и там, где выкладка состоит в основном из стеллажей с полками. Приемлемо для продуктов питания, хозяйственных товаров, товаров для дома, игрушек, обуви.
Второй метод: в квадратных метрах. Учитывается площадь пола, занятая торговым оборудованием и торговой мебелью, и площадь, занятая товаром на полках. Так можно считать крупногабаритную бытовую технику, мебель, одежду.
Третий метод: в кубических метрах. Учитываются объемы полочного пространства, занимаемые определенными группами товара. Приемлемо там, где много товара представлено палетной выкладкой или товар занимает на полке несколько рядов в высоту и глубину (в гипермаркетах, дискаунтерах).
Что делать, если в зале товар представлен и на полках, и на стендах, и на палетах? Необходимо выбрать одну величину для подсчета (например, погонные метры). И все считать в погонных метрах, отталкиваясь от длины выкладки товара как меры измерения погонного метра. Если на палете товар поставлен в три уровня по два ряда на каждом, то палета условно = 1 м3 = 3 м2 = 6 п. м (рис. 3.45).
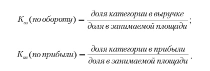
Формула расчета коэффициентов эффективности использования торговой площади:

Чтобы измерить Kэ, составим список всех категорий. Для каждой категории на основе статистики продаж (не менее чем за три месяца) определим долю в обороте, долю в прибыли и долю в занимаемой торговой площади.
На основании этих данных получим Kэо и Kэп по вышеприведенным формулам.

Рис. 3.45
Таблица 3.48. Сводная таблица данных по категориям: доля в продажах, доля в прибыли, доля занимаемой площади


Прочитали книгу? Предлагаем вам поделится своим впечатлением! Ваш отзыв будет полезен читателям, которые еще только собираются познакомиться с произведением.
Уважаемые читатели, слушатели и просто посетители нашей библиотеки! Просим Вас придерживаться определенных правил при комментировании литературных произведений.
Просьба отказаться от дискриминационных высказываний. Мы защищаем право наших читателей свободно выражать свою точку зрения. Вместе с тем мы не терпим агрессии. На сайте запрещено оставлять комментарий, который содержит унизительные высказывания или призывы к насилию по отношению к отдельным лицам или группам людей на основании их расы, этнического происхождения, вероисповедания, недееспособности, пола, возраста, статуса ветерана, касты или сексуальной ориентации. Просьба отказаться от оскорблений, угроз и запугиваний. Просьба отказаться от нецензурной лексики. Просьба вести себя максимально корректно как по отношению к авторам, так и по отношению к другим читателям и их комментариям.
Надеемся на Ваше понимание и благоразумие. С уважением, администратор My-Books.me.
Оставить комментарий
-
Александра15 январь 09:37
Очень интересная книга! Особенно, если любишь психологию и хочешь понимать себя и других. Обязательно послушаю до конца. Спасибо....
Кригер Борис – Гнев
-
Галина25 май 13:02
Очень уважаю Артема Шейнина, книга замечательная, очень мне близкая по духу.Перечитываю уже второй раз, столько пережитого и не...
Мне повезло вернуться - Артем Шейнин
-
Екатерина11 январь 08:05
Доброе утро. Подскажите пожалуйста как сохранять книги, ставить закладки?...
Подонок - Анастасия Леманн