Бисер. Украшения на любой вкус - Татьяна Шнуровозова
Книгу Бисер. Украшения на любой вкус - Татьяна Шнуровозова читаем онлайн бесплатно и без регистрации! Читать онлайн вы можете не только на компьютере, но и на андроид (Android), iPhone и iPad. Наслаждайтесь!
214 0 20:07, 17-05-2019Книга Бисер. Украшения на любой вкус - Татьяна Шнуровозова читать онлайн бесплатно без регистрации
При наборе первого ряда бисерины закрепляют друг за друга, как при наборе первого ряда кирпичного стежка, делается это следующим образом: сначала набирают 2 бисерины, после чего нитку с иголкой разворачивают и еще раз продевают через начальную бисерину, нитку затягивают и только после этого еще раз продевают через вторую (при этом бисерины должны встать боком, т. е. когда их отверстия лежат не в горизонтальной, а в вертикальной плоскости, а сами бисерины сверху и снизу соединены нитками). То же самое проделывают со следующими парами, пока не будет набрана желаемая ширина изделия. Такой способ набора первого ряда получается не всегда, поэтому проще набрать его обычным кирпичным стежком двумя нитками, после чего остальную часть изделия выполнять техникой ндебеле. Для формирования второго ряда на вышедшую из крайней бисерины нитку набирают 2 дополнительные бусины (в нашем примере это 9-я и 10-я), после чего нужно еще раз пройти сквозь 7-ю и 6-ю). На нитку, которая в этот раз выходит из 6-й бисерины, снова нанизывают 2 бисерины, затем продевают сквозь 5-ю и 4-ю бисерины, а затем то же самое повторяют с 3-ей и 2-ой. После того как будет образована четвертая пара парных бисерин, второй ряд готов; для его закрепления нитку еще раз проводят через первую бисерину.

Третий ряд начинают плести в обратном направлении, для чего нить с иголкой снова разворачивают на 180°, пропускают сквозь последнюю бисерину второго ряда и набирают новую пару бисерин третьего ряда, дальше третий ряд плетется так же, как и второй, но в противоположном направлении.
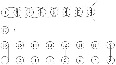
При плетении этой техникой по кругу характерный рисунок елочкой, как и в предыдущем варианте, начинает образовываться только со второго ряда.
Для начала нужно набрать любое четное количество бисерин (в рассматриваемом примере их будет 10) кирпичным стежком, после чего снизку зацепляют в кольцо. Техника низания по кругу очень похожа на последнюю из рассмотренных линейных техник ндебеле: набор бисера всегда производят парами, после чего проводят их через 2 последующие бисерины предыдущего ряда.
Расширить ряд можно двумя основными способами: в его центре и сбоку. Для того чтобы провести расширение в центральной части ряда, нужно в одном из наборов бисера нанизать не 2, а сразу 4 бисерины. В приведенном примере это бисерины под номерами 26, 27, 28 и 29.
При плетении следующего ряда после выхода нитки из бисерины 30 нужно набрать 2 новые бисерины (36-ю и 37-ю) и пронизать иголкой с ниткой бисерины 28 и 27, набрать еще одну пару бисерин (38 и 39), после чего пройти сквозь 26-ю бисерину, далее ряд плетется как обычно.
При низании следующего ряда (он плетется снова в обратном порядке), после того как иголка с ниткой вышли из бисерины 40, ее продевают сквозь 39-ю бисерину, набирают еще 2 бисерины, после чего проходят через бисерины 38 и 37, снова набирают пару бисерин (52 и 53) и закрепляют набранную пару через бусину 36, после чего продолжают ряд обычным способом.
Следующий ряд формируется обычным способом, при этом в нем окажется на один вертикальный ряд больше.

Второй способ расширения ряда несколько отличается: здесь оно идет постепенно. Сначала в центральном ряду добавляют только 1 бисерину, для чего набирают 3 бисерины; при низании следующего ряда к этой одиночной бисерине присоединяют еще 2, которые образуют дополнительную пару; в 3-м горизонтальном ряду с начала прибавления первой бисерины к этой паре снова присоединяют пару бисерин тем же способом, что и во всех остальных парах; 4-й ряд получается полностью наращенным и ничем не отличается от первоначальных за исключением того, что в нем на один парный вертикальный ряд больше.
Если хотите прибавить бисерины не в центральной части, а по краю, есть два основных способа. В том случае, если последний ряд вашего изделия непарный (рисунок елочки как бы половинчатый, нить при этом выходит из последней бисерины сверху, тогда как в законченной цепочке ндебеле нить выходит снизу бисерины), то достаточно добавить крайние бисерины, сделав крайнюю цепочку парной. Для этого после завершения ряда наберите на нить еще 2 бисерины, поверните иголку с ниткой в обратную сторону и пройдите еще раз через предпоследнюю бисерину – ваша вторая половинка цепочки готова, а уже следующий ряд начинайте формировать с учетом дополнительной бисерины.
«Если вам нужно не расширить, а, напротив, убавить ряд, замените парную цепочку в боковой части на одиночную или убавьте требуемое количество бисерин в центральной части рядов. Это можно сделать постепенно (сначала убрать одну, а в следующем ряду – обе)
В том случае, если количество рядов везде парное, можно нарастить как половину ряда (тем же способом, т. е. добавив после завершения ряда дополнительно 2 бисерины), так и всю парную цепочку (для этого надо набрать 5 бисерин, после чего продеть иголку еще раз в предпоследнюю бисерину, а затем в первую из 5-ти набранных, при этом сформируются дополнительный парный ряд и еще одна бисерина для формирования следующего ряда).
Еще одной разновидностью плотного плетения бисером является гобеленовое, или квадратное, плетение. Главной его особенностью является то, что в отличие от мозаичной или кирпичной техники бисерины при квадратном плетении располагаются точно друг под другом, образуя ровные не только вертикальные, но и горизонтальные ряды, что делает данный способ плетения более удобным при выполнении изделий со сложными рисунками (различные кошельки, сумочки, манжеты, галстуки, колье, серьги, пояса, декоративные элементы, панно и картины). Этот тип плетения имитирует процесс ручного ткачества, поэтому его еще называют разновидностью ткацкой техники плетения бисером. В начале работы привычным способом закрепляют леску (2–3 раза оборачивают вокруг первой бисерины), после чего полностью набирают первый ряд бисера – обычная снизка, количество бисера не ограничено и может быть как четным, так и нечетным. В зависимости от количества бисерин будет меняться способ крепления всех последующих рядов: если оно нечетное, то присоединение бисерин второго ряда будет осуществляться поштучно; если оно четное, бисерины можно добавлять парами. Если присоединение бисерин будет осуществляться парами, после формирования первого ряда на иголку с ниткой набирают 2 бисерины, затем они проводятся через последние 2 бисерины первого ряда в противоположном направлении слева направо (сначала иголка продевается через предпоследнюю бисерину, затем – через последнюю), после чего иголка с ниткой еще раз, теперь уже в прямом направлении, проводится через 2 бисерины нового ряда и на них набирают следующую пару, которую точно так же проводят слева направо через следующие 2 бисерины первого ряда, а затем возвращают через пару второго ряда; так завершают весь ряд.
Прочитали книгу? Предлагаем вам поделится своим впечатлением! Ваш отзыв будет полезен читателям, которые еще только собираются познакомиться с произведением.
Уважаемые читатели, слушатели и просто посетители нашей библиотеки! Просим Вас придерживаться определенных правил при комментировании литературных произведений.
Просьба отказаться от дискриминационных высказываний. Мы защищаем право наших читателей свободно выражать свою точку зрения. Вместе с тем мы не терпим агрессии. На сайте запрещено оставлять комментарий, который содержит унизительные высказывания или призывы к насилию по отношению к отдельным лицам или группам людей на основании их расы, этнического происхождения, вероисповедания, недееспособности, пола, возраста, статуса ветерана, касты или сексуальной ориентации. Просьба отказаться от оскорблений, угроз и запугиваний. Просьба отказаться от нецензурной лексики. Просьба вести себя максимально корректно как по отношению к авторам, так и по отношению к другим читателям и их комментариям.
Надеемся на Ваше понимание и благоразумие. С уважением, администратор My-Books.me.
Оставить комментарий
-
Александра15 январь 09:37
Очень интересная книга! Особенно, если любишь психологию и хочешь понимать себя и других. Обязательно послушаю до конца. Спасибо....
Кригер Борис – Гнев
-
Галина25 май 13:02
Очень уважаю Артема Шейнина, книга замечательная, очень мне близкая по духу.Перечитываю уже второй раз, столько пережитого и не...
Мне повезло вернуться - Артем Шейнин
-
Екатерина11 январь 08:05
Доброе утро. Подскажите пожалуйста как сохранять книги, ставить закладки?...
Подонок - Анастасия Леманн