Управление отделом продаж - Грег У. Маршалл
Книгу Управление отделом продаж - Грег У. Маршалл читаем онлайн бесплатно и без регистрации! Читать онлайн вы можете не только на компьютере, но и на андроид (Android), iPhone и iPad. Наслаждайтесь!
212 0 21:05, 21-05-2019Книга Управление отделом продаж - Грег У. Маршалл читать онлайн бесплатно без регистрации
Таким образом, информация и информационные технологии относятся к наиболее ценным активам, находящимся в распоряжении отделов продаж и их руководителей. При правильном внедрении и использовании они могут значительно повысить производительность подразделений сбыта и оказать большое влияние на то, как клиент воспримет процесс закупки. Задача руководителей отделов продаж и IT – внимательно подходить к использованию информационных и смежных с ними технологий, чтобы они оказали положительное воздействие на сбыт, а не стали преградой для результативной и эффективной работы продавцов.
Менеджеры по продажам выступают одновременно как потребители и создатели информации. Их роль применительно к ее генерированию, анализу и распространению жизненно важна для реализации маркетинговой и сбытовой стратегии компании и успешной работы специалистов по сбыту. От того, насколько грамотно менеджеры отдела продаж используют информацию, зависят важные решения на всех уровнях организации.
В этой главе рассматриваются несколько основных направлений работы менеджера в сфере управления информацией, в частности прогнозирование продаж, установление цен, определение территорий сбыта, а также анализ продаж для принятия управленческих решений. Прочитав данную главу, вы сможете:
• объяснить различия между емкостью рынка, потенциалом продаж, прогнозом продаж и торговой квотой;
• составить представление о различных методах, используемых для прогнозов продаж;
• описать процесс установления торговых квот;
• рассказать о разных типах торговых квот, используемых в управлении продажами;
• рассказать о разных подходах к определению размеров отдела продаж;
• описать процесс проектирования участков сбыта;
• понять значение анализа продаж для принятия управленческих решений;
• проводить анализ продаж.
Как уже было сказано, информация – тот ресурс, благодаря которому работает механизм принятия управленческих решений, и управление продажами в этом смысле не исключение. Руководители отделов продаж должны принимать решения и составлять планы, которые влияют на все сферы деятельности компании. Одна из таких сфер, прогнозирование продаж, напрямую связана с общим анализом рыночных возможностей.
Прогнозирование продаж – одно из самых важных направлений использования информации руководителями отделов сбыта. Создаваемые ими прогнозы продаж становятся неотъемлемой частью деятельности компании по планированию и разработке стратегий. Без качественных прогнозов продаж компании не способны осуществлять инвестиции в соответствии с рыночными возможностями. Директорам по продажам необходимо владеть разными подходами к прогнозированию и понимать: важно применить нескольких разных методов, перед тем как выбрать окончательный вариант прогноза и представить его компании.
Руководителю отдела продаж прогноз помогает оценить спрос для каждой территории сбыта в отдельности и, соответственно, установить торговые квоты для каждой из них и для каждого продавца. Квоты имеют большое значение для компании в целом и для каждого продавца в частности. Для компании планы сбыта за определенный период работы – конкретное отражение прогноза продаж, поэтому высшее руководство тщательно отслеживает успехи компании в выполнении плана. Для каждого из сотрудников в плане продаж отражены конкретные цели, которых нужно достичь на определенной территории сбыта. Как правило, большая часть вознаграждения зависит от выполнения плана продаж (торговых квот). Поскольку его роль столь велика, руководители должны обязательно использовать доступную им информацию и следить, чтобы квоты определялись точно и добросовестно.
Другое важное направление использования информации – определение оптимального размера отдела продаж. Для этого существует несколько количественных аналитических методов. Когда размеры отдела определены, руководители переключаются на проектирование торговых участков. Наконец, от информации зависит анализ продаж.
В этой главе мы рассмотрим каждое из указанных стратегических направлений использования информации и опишем, как руководители отделов продаж могут применять ее для принятия решений.
Для анализа рыночных возможностей необходимо понимать различия между емкостью рынка, потенциалом продаж, прогнозом продаж и торговой квотой. Потенциал (емкость) рынка – это оценочный показатель продаж того или иного товара или группы товаров либо услуги на данном рынке для всей отрасли за заданный период при идеальных условиях. Рынок – это совокупность потребителей на конкретной территории.
Потенциалом продаж (сбыта) называется доля от общей емкости рынка, на которую конкретная компания может обоснованно рассчитывать. Потенциал рынка определяет максимально возможный уровень сбыта для всех продавцов товаров или услуг при идеальных условиях, тогда как потенциал продаж отражает максимально возможную величину продаж для конкретной компании.
Прогноз продаж – это оценка продаж в денежном или натуральном выражении на конкретный период в будущем. Прогноз составляется для конкретной позиции или для всей продуктовой линейки, для рынка в целом или для любой его части. Важно, что в прогнозе указываются конкретный тип товара, группа потребителей, географическая зона и временной период продаж, его важными составляющими также являются маркетинговый план и программа продвижения. Если предлагаемый план меняется, то прогноз продаж также следует скорректировать.
Логично, что по ряду причин планка, отражаемая в прогнозах продаж, как правило, ниже, чем потенциал продаж компании. У компании может не быть необходимых производственных мощностей, чтобы реализовать потенциал в полном объеме, либо сеть распространения может быть недостаточно развитой, либо финансовые ресурсы могут быть ограниченны. По тем же причинам прогноз продаж для отрасли обычно ниже потенциала рынка.
Торговые квоты – это целевой уровень продаж, задаваемый той или иной сбытовой единице. Такой единицей, в частности, может быть отдельно взятый продавец, дилер, дистрибьютор, торговая территория, филиал, регион или округ. Для каждого сотрудника на территории сбыта также может быть установлен целевой показатель продаж на следующий год. Квоты обычно являются главным измерителем индивидуальной коммерческой активности. Они устанавливаются на конкретные периоды и могут детализироваться, например, это может быть объем продаж конкретной позиции конкретному покупателю для продавца Дж. Джонса на июнь.

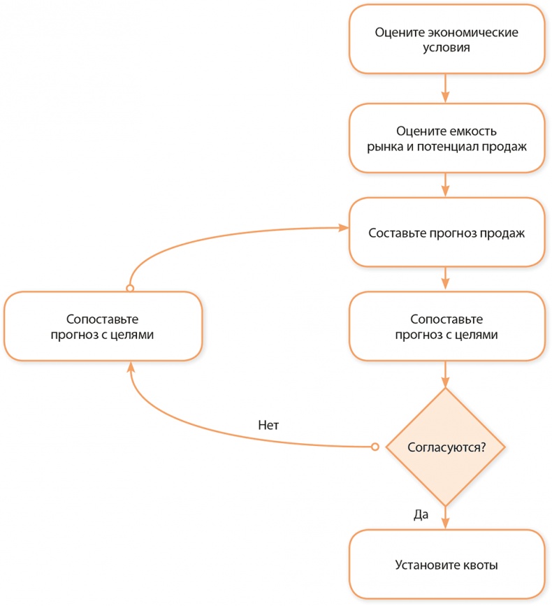
Рисунок 5.1. Емкость рынка, потенциал продаж и процесс прогнозирования
Прочитали книгу? Предлагаем вам поделится своим впечатлением! Ваш отзыв будет полезен читателям, которые еще только собираются познакомиться с произведением.
Уважаемые читатели, слушатели и просто посетители нашей библиотеки! Просим Вас придерживаться определенных правил при комментировании литературных произведений.
Просьба отказаться от дискриминационных высказываний. Мы защищаем право наших читателей свободно выражать свою точку зрения. Вместе с тем мы не терпим агрессии. На сайте запрещено оставлять комментарий, который содержит унизительные высказывания или призывы к насилию по отношению к отдельным лицам или группам людей на основании их расы, этнического происхождения, вероисповедания, недееспособности, пола, возраста, статуса ветерана, касты или сексуальной ориентации. Просьба отказаться от оскорблений, угроз и запугиваний. Просьба отказаться от нецензурной лексики. Просьба вести себя максимально корректно как по отношению к авторам, так и по отношению к другим читателям и их комментариям.
Надеемся на Ваше понимание и благоразумие. С уважением, администратор My-Books.me.
Оставить комментарий
-
Александра15 январь 09:37
Очень интересная книга! Особенно, если любишь психологию и хочешь понимать себя и других. Обязательно послушаю до конца. Спасибо....
Кригер Борис – Гнев
-
Галина25 май 13:02
Очень уважаю Артема Шейнина, книга замечательная, очень мне близкая по духу.Перечитываю уже второй раз, столько пережитого и не...
Мне повезло вернуться - Артем Шейнин
-
Екатерина11 январь 08:05
Доброе утро. Подскажите пожалуйста как сохранять книги, ставить закладки?...
Подонок - Анастасия Леманн