Теория ограничений Голдратта. Системный подход к непрерывному совершенствованию - Уильям Детмер
Книгу Теория ограничений Голдратта. Системный подход к непрерывному совершенствованию - Уильям Детмер читаем онлайн бесплатно и без регистрации! Читать онлайн вы можете не только на компьютере, но и на андроид (Android), iPhone и iPad. Наслаждайтесь!
221 0 11:15, 21-05-2019Книга Теория ограничений Голдратта. Системный подход к непрерывному совершенствованию - Уильям Детмер читать онлайн бесплатно без регистрации
Полученный на предыдущем этапе и заранее ожидаемый результат, объединенный логическим построением с определенным обстоятельством действительности, должен привести к некоторому следующему ожидаемому событию. Если этого не происходит, т. е. не удается запланировать и получить очередной «ожидаемый результат», нужна новая нестандартная идея – прорыв, позволяющий направить ход событий в нужную сторону (рис. 5.25).

Каждый ожидаемый результат должен, в свою очередь, породить следующее запланированное событие, приблизить вас еще на один шаг к главному желаемому результату. Если на какой-то стадии движения вверх к цели не наблюдается (первоначальное нестандартное решение уже исчерпало свой ресурс), нужна новая оригинальная идея. В нашем примере с автомобилем специалисты из мастерской отрегулировали работу двигателя. Это, естественно, привело к тому, что расходы на топливо и бензин снизились. Казалось, что дальнейшее снижение расходов на содержание автомобиля невозможно. Выходом могло стать лишь кардинальное изменение плана обслуживания или эксплуатации транспортного средства. Но оригинальная идея не обязательно должна быть трудоемкой или дорогостоящей. В нашем случае это может быть просто «Накачать шины», а в совокупности с тем фактом, что «При накачанных шинах расход бензина меньше», мы продвинемся еще на один шаг к желаемому результату и получим «Дальнейшее сокращение расходов на бензин».
Где искать нестандартные идеи, чтобы продвигаться к цели? Если построение ДБР велось последовательно, то у вас уже имеется значительный набор таких идей (мы расположили их внизу листа на предыдущем этапе). Если из них ни одна не подходит, разработайте новое решение – специально для данной ситуации.
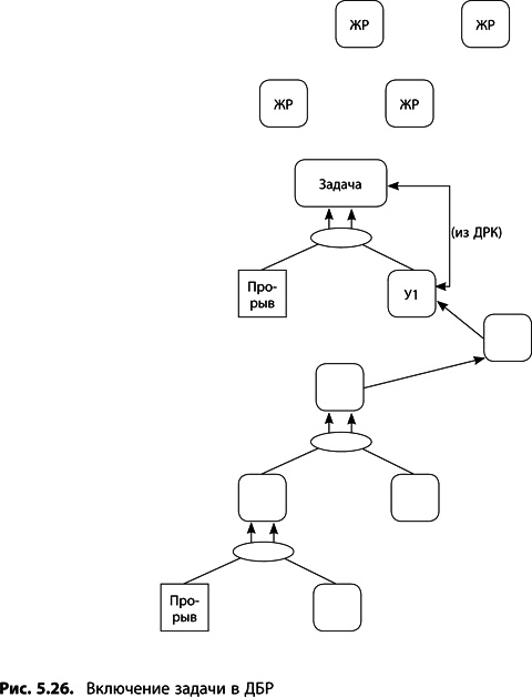
Если изначально построено только дерево текущей реальности, то ключевая проблема из ДТР «переворачивается» и записывается в середине листа ДБР в качестве задачи. Если изначально была построена также и диаграмма разрешения конфликтов, то задача берется из нее (см. примечания для этапа 3). В начале строительства ДБР старайтесь ориентироваться на главную задачу системы. В конце концов, без решения основной задачи не удастся устранить главное ограничение и, как следствие, добиться желаемых результатов. Иными словами, решение задачи – обязательное условие успешного применения ДБР (рис. 5.26).
Примечание: как вы помните, прорыв из ДРК призван разрешить конфликт таким образом, чтобы были одновременно удовлетворены оба необходимых условия выполнения задачи. Следовательно, сами необходимые условия, представленные в ДРК, или хотя бы одно из них должны быть размещены на листе и в ДБР (под задачей, но над нестандартными идеями).

Сейчас вы должны быть в непосредственной близости от вашей цели – желаемых результатов. Продолжайте построение, как и раньше: рассматривая с точки зрения логики очередные ожидаемые результаты в рамках существующей в системе ситуации, прогнозируя дальнейшее развитие событий вплоть до достижения желаемых результатов. При необходимости используйте нестандартные идеи для продвижения к цели.
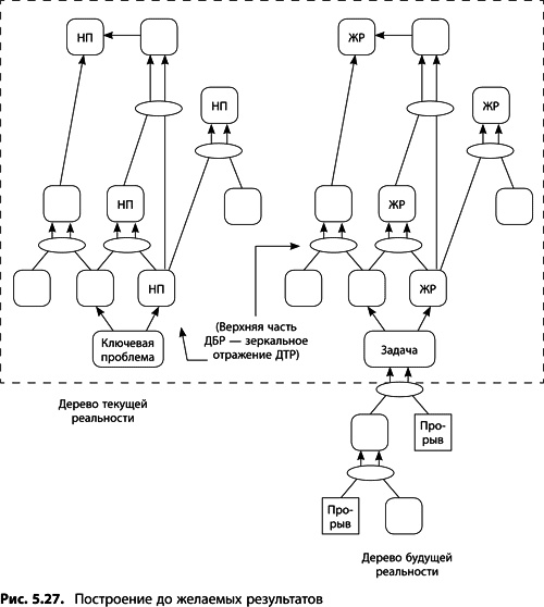
Примечание: предварительно построенное дерево текущей реальности дает заметное преимущество при построении ДБР. ДТР – прекрасный инструмент для описания действительности, указанные там явления и факты можно перенести в верхнюю часть ДБР – между задачей и желаемыми результатами. Несмотря на то что иногда речь идет о противоположных по смыслу утверждениях, исходные принципиальные моменты одни и те же. А некоторые компоненты можно перенести в ДБР практически без изменений (рис. 5.27). Повторимся: исходные условия и среда в системе остаются прежними, хотя целью ДБР является достижение желаемых результатов, а целью ДТР – описание истинных причин нежелательных явлений. Верхняя часть корректно построенного ДБР – это, как правило, зеркальное отражение логического рисунка ДТР, и лишь нижняя часть (логическая цепочка к основной задаче и нестандартные идеи как инструмент достижения цели) выстраивается самостоятельно.
Внимание: чаще всего перевести структуру ДТР в ДБР в неизменном виде нельзя. Некоторые модификации все же потребуются, так как, применяя нестандартные идеи, в силу взаимозависимости частей системы мы меняем среду и граничные условия в системе.
Итак, ДТР – это ориентировочная карта для построения ДБР. Если вы предварительно не создавали ДТР, то при конструировании ДБР вам какое-то время придется «продираться через дебри» описания среды и условий, существующих в системе, чтобы в конечном итоге найти верный путь к желаемым результатам.

Изучите возможность включения в позитивный замкнутый цикл каждого из желаемых результатов. Просмотрите диаграмму снизу вверх, чтобы найти явления, которое подкреплялось бы или усиливалось желаемым результатом.
Если имеющихся в диаграмме логических элементов недостаточно, добавьте необходимые блоки (нестандартные идеи, обстоятельства действительности, ожидаемые результаты), чтобы позитивный цикл замкнулся (рис. 5.28). Затем может понадобиться эллипс для включения в замкнутый цикл желаемого результата в качестве необходимой и достаточной причины наступления некоторого явления нижнего уровня. Эллипс объединит результат с каким-то из добавленных элементов.

Проверьте полученную связь на наличие альтернативной причины, чтобы убедиться, что у следствия, на которое мы замкнули наш цикл, нет другой независимой причины. Если альтернативная причина обнаружена, то наша первая попытка создать замкнутый позитивный цикл неуспешна. У вас может возникнуть иллюзия, что вы эффективно управляете позитивным замкнутым циклом. Однако в действительности ситуация будет развиваться бесконтрольно, что недопустимо с точки зрения теории ограничений.
Прочитали книгу? Предлагаем вам поделится своим впечатлением! Ваш отзыв будет полезен читателям, которые еще только собираются познакомиться с произведением.
Уважаемые читатели, слушатели и просто посетители нашей библиотеки! Просим Вас придерживаться определенных правил при комментировании литературных произведений.
Просьба отказаться от дискриминационных высказываний. Мы защищаем право наших читателей свободно выражать свою точку зрения. Вместе с тем мы не терпим агрессии. На сайте запрещено оставлять комментарий, который содержит унизительные высказывания или призывы к насилию по отношению к отдельным лицам или группам людей на основании их расы, этнического происхождения, вероисповедания, недееспособности, пола, возраста, статуса ветерана, касты или сексуальной ориентации. Просьба отказаться от оскорблений, угроз и запугиваний. Просьба отказаться от нецензурной лексики. Просьба вести себя максимально корректно как по отношению к авторам, так и по отношению к другим читателям и их комментариям.
Надеемся на Ваше понимание и благоразумие. С уважением, администратор My-Books.me.
Оставить комментарий
-
Александра15 январь 09:37
Очень интересная книга! Особенно, если любишь психологию и хочешь понимать себя и других. Обязательно послушаю до конца. Спасибо....
Кригер Борис – Гнев
-
Галина25 май 13:02
Очень уважаю Артема Шейнина, книга замечательная, очень мне близкая по духу.Перечитываю уже второй раз, столько пережитого и не...
Мне повезло вернуться - Артем Шейнин
-
Екатерина11 январь 08:05
Доброе утро. Подскажите пожалуйста как сохранять книги, ставить закладки?...
Подонок - Анастасия Леманн
