Инновационный менеджмент - Егор Ваинмаер
Книгу Инновационный менеджмент - Егор Ваинмаер читаем онлайн бесплатно и без регистрации! Читать онлайн вы можете не только на компьютере, но и на андроид (Android), iPhone и iPad. Наслаждайтесь!
212 0 10:08, 21-05-2019Книга Инновационный менеджмент - Егор Ваинмаер читать онлайн бесплатно без регистрации
Исполнительный отчет является основным индикатором правильности работы MRP-системы и имеет целью оповещать пользователя о возникших критических ситуациях в процессе планирования, таких как, например, полное израсходование страховых запасов по отдельным комплектующим, а также о всех возникающих системных ошибках в процессе работы программного комплекса.
Отчет о прогнозах представляет собой информацию, используемую для составления прогнозов о возможном будущем изменении объемов и характеристик выпускаемой продукции, полученную в результате анализа текущего хода производственного процесса и отчетах о продажах.
Таким образом, использование MRP-системы для планирования производственных потребностей позволяет оптимизировать время поступления каждого материала, тем самым значительно снижая складские издержки и облегчая ведение производственного учета.
Переход от МRР к МRPII
Системы планирования производства постоянно находятся в процессе эволюции. Первоначально МRР-системы фактически просто формировали на основе утвержденной производственной программы план заказов на определенный период, что не удовлетворяло вполне возрастающие потребности.
С целью увеличения эффективности планирования в конце 70-х годов было предложено использовать воспроизведение замкнутого цикла в МRР-системах. Идея заключалась в предложении ввести в рассмотрение более широкий спектр факторов при проведении планирования путем введения дополнительных функций. К базовым функциям планирования производственных мощностей и потребностей в материалах было предложено добавить ряд дополнительных, таких как контроль соответствия количества произведенной продукции количеству использованных в процессе сборки комплектующих, составление регулярных отчетов о задержках заказов, об объемах и динамике продаж продукции, о поставщиках и т. д. Термин "замкнутый цикл" отражает основную особенность модифицированной системы, заключающуюся в том, что созданные в процессе ее работы отчеты анализируются и учитываются на дальнейших этапах планирования, изменяя при необходимости программу производства, а следовательно, и план заказов. Другими словами, дополнительные функции осуществляют обратную связь в системе, обеспечивающую гибкость планирования по отношению к внешним факторам, таким как уровень спроса, состояние дел у поставщиков и т. п.
В дальнейшем усовершенствование системы привело к трансформации системы МRР с замкнутым циклом в расширенную модификацию, которую впоследствии назвали МRРII (Manufacture Resouces Peanning) – планирование производственных ресурсов – ввиду идентичности аббревиатур. Эта система была создана для эффективного планирования всех ресурсов производственного предприятия, в том числе финансовых и кадровых. Кроме того, система класса МRРII способна адаптироваться к изменениям внешней ситуации и сформулировать ответ на вопрос "Что, если?". МRРII представляет собой интеграцию большого количества отдельных модулей, таких как планирование бизнес-процессов, планирование потребностей в материалах, планирование производственных мощностей, планирование финансов, управление инвестициями и т. д. Результаты работы каждого из модулей анализируются всей системой в целом, что собственно и обеспечивает ее гибкость по отношению к внешним факторам. Именно это свойство является краеугольным камнем современных систем планирования, поскольку большое количество производителей выпускает продукцию с заведомо коротким жизненным циклом, требующую регулярных доработок. В таком случае появляется необходимость в автоматизированной системе, которая позволяет оптимизировать объемы и характеристики выпускаемой продукции, анализируя текущий спрос и положение на рынке в целом.
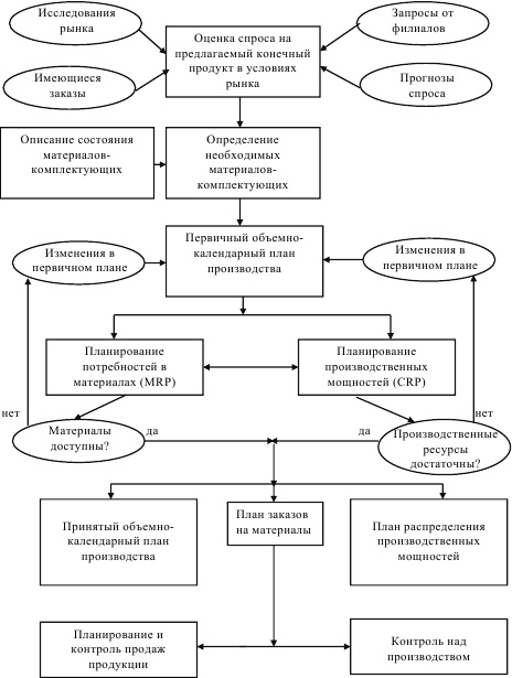
В последние годы системы планирования класса МRРII в интеграции с модулем финансового планирования FRP (Finance) получили название систем, которые позволяют наиболее эффективно планировать всю коммерческую деятельность современного предприятия, в том числе финансовые затраты на проекты обновления оборудования и инвестиции в производство новой линейки изделий. В наиболее общей постановке системы класса MRP II решают комплекс задач, показанный на рис. 11.6.
ERP – системы
Системы класса ЕRР (Enterprise Resources Planning) – планирование ресурсов предприятия – это набор интегрированных приложений, позволяющих создать единую среду для автоматизации планирования, учета, контроля и анализа всех основных бизнес-операций предприятия.
В состав практически любой ЕRР-системы входит следующий набор подсистем [16]:
производство;
снабжение и сбыт;
хранение;
техобслуживание оборудования и произведенной продукции;
финансы.
ЕRР-системы – последнее достижение в эволюции автоматизированных интегрированных систем управления предприятием. Их непосредственными предшественницами стали MRPII-системы (Manufacture Resources Planning – планирование производственных ресурсов). Изначально работа MRPII-систем сводилась к планированию материальных, мощностных и финансовых ресурсов, необходимых для осуществления производственной деятельности предприятия. Эти системы развивались, в них вводились новые функциональные возможности.

Рис. 11.6. Логическая структура системы MRP II – планирования ресурсов производственного предприятия [15]
Постепенно возникло понимание того, как приспособить подобные системы к планированию и управлению бизнесом всего предприятия и даже многопрофильной корпорации. Системы, реализовавшие эти идеи, получили название ЕRР-систем. Различия между ЕRР– и MRPII-системами видны уже из названий: с одной стороны, планирование ресурсов промышленного предприятия/корпорации (Enterprise Resources Planning), с другой – планирование ресурсов производства (Manufacture Resources Planning).
MRP II / ERP – системы
При решении комплексных задач автоматизации управления производством проводят интеграцию (объединение) двух систем MRPII и ERP, которые в этих условиях образуют новый класс систем MRP II / ERP. Рассмотрим основные их особенности:
1. Системы класса MRPII/ЕRР представляют собой интегрированные информационные системы управления. Это означает, что [16]:
системы не связаны с производственным процессом непосредственно, они не являются автоматизированными системами управления технологическими процессами, но имеют дело с моделью технологического процесса.
их работа состоит в улучшении деятельности предприятия, оптимизации материальных и финансовых потоков на основе вводимой на рабочих местах необходимой информации;
одной системой охватывается планирование и управление всей деятельностью производственного предприятия, начиная от закупки сырья и заканчивая отгрузкой товара потребителю;
информация вводится в систему только один раз в том подразделении, где она возникает, хранится в одном месте и многократно используется всеми заинтересованными подразделениями.
Прочитали книгу? Предлагаем вам поделится своим впечатлением! Ваш отзыв будет полезен читателям, которые еще только собираются познакомиться с произведением.
Уважаемые читатели, слушатели и просто посетители нашей библиотеки! Просим Вас придерживаться определенных правил при комментировании литературных произведений.
Просьба отказаться от дискриминационных высказываний. Мы защищаем право наших читателей свободно выражать свою точку зрения. Вместе с тем мы не терпим агрессии. На сайте запрещено оставлять комментарий, который содержит унизительные высказывания или призывы к насилию по отношению к отдельным лицам или группам людей на основании их расы, этнического происхождения, вероисповедания, недееспособности, пола, возраста, статуса ветерана, касты или сексуальной ориентации. Просьба отказаться от оскорблений, угроз и запугиваний. Просьба отказаться от нецензурной лексики. Просьба вести себя максимально корректно как по отношению к авторам, так и по отношению к другим читателям и их комментариям.
Надеемся на Ваше понимание и благоразумие. С уважением, администратор My-Books.me.
Оставить комментарий
-
Александра15 январь 09:37
Очень интересная книга! Особенно, если любишь психологию и хочешь понимать себя и других. Обязательно послушаю до конца. Спасибо....
Кригер Борис – Гнев
-
Галина25 май 13:02
Очень уважаю Артема Шейнина, книга замечательная, очень мне близкая по духу.Перечитываю уже второй раз, столько пережитого и не...
Мне повезло вернуться - Артем Шейнин
-
Екатерина11 январь 08:05
Доброе утро. Подскажите пожалуйста как сохранять книги, ставить закладки?...
Подонок - Анастасия Леманн