Футболоматика - Дэвид Самптер
Книгу Футболоматика - Дэвид Самптер читаем онлайн бесплатно и без регистрации! Читать онлайн вы можете не только на компьютере, но и на андроид (Android), iPhone и iPad. Наслаждайтесь!
295 0 10:00, 24-11-2019Книга Футболоматика - Дэвид Самптер читать онлайн бесплатно без регистрации
Из толпы
«Ты никогда не будешь один»
В конце сезона-2014/15 я посетил последний домашний матч Стивена Джеррарда за «Ливерпуль». Это был особенный матч, причем делала его таким не столько сама игра, сколько та возможность, которую он подарил болельщикам на «Энфилде», пришедшим отдать должное своему капитану и тому, что он сделал для клуба. Джеррард оставался талисманом «Ливерпуля» на протяжении 15 лет.
На футбольном стадионе главным способом, с помощью которого болельщики доносят свои мысли до фанатов, является пение. В тот день «You’ll Never Walk Alone» («Ты никогда не будешь один») звучал громче обычного, но все же этот гимн уступил место двум самым популярным чантам, посвященным Джеррарду: «Stevie Gerrard Is Our Captain» («Стиви Джеррард – наш капитан») и «Impossible Forty Yards» («Невероятные сорок метров»). Весь стадион чествовал свою доморощенную звезду.
Мой любимый момент того матча – когда Джеррард в попытке исправить положение «Ливерпуля», уступающего сопернику со счетом 1:2, нанес свой фирменный 30-метровый прямо в направлении трибуны «Коп» совсем далеко от ворот. «Коп» ответил, зарядив: «Что за… Что за… Что за фигня?» Это была спонтанная реакция – они пропели чант, заготовленный для смазанных ударов соперника. Так болельщики с юмором выразили понимание того расстройства, которое испытывал капитан. Шутка болельщиков на трибуне получилась очень тонкой, но ее практически сразу подхватили тысячи фанатов. Джеррард, все еще недовольный собой, медленно поднял руки вверх и с иронией поаплодировал «Копу».
Футбольный заряд лучше всего звучит тогда, когда его поют все болельщики на стадионе. Иногда, например, в случае с «You’ll Never Walk Alone» и «El Cant del Barça» перед самым началом матча на стадионе включают гимн и болельщики поют в такт музыки. Однако в подавляющем большинстве случаев пение на стадионах начинается спонтанно. Ответ «Копа» на излишне оптимистичный удар Джеррарда – яркий тому пример. Один фанат начинает, его друг рядом подхватывает: 1 + + 1 = 2. Если каждый из них вдохновляет на пение еще одного фаната, тогда мы получаем следующее равенство: 2 + 2 = 4, затем 8, затем 16. Сначала рост числа фанатов небольшой, но в каждый момент времени количество людей, которые начинают петь, удваивается. Когда мы произведем умножение на два в 13-й раз, мы увидим, что 4096 фанатов вдохновили на пение еще 4096 фанатов, а это значит, что среди поющих у нас уже будет 8192 человека. Именно так работает геометрическая прогрессия: мы продолжаем умножать число поющих фанатов само на себя и вскоре получаем огромный показатель.
Увеличение количества поющих болельщиков напоминает процесс размножения бактерий на куске сочного стейка. В благоприятных условиях клетки кишечной палочки могут делиться каждые 20 минут. Если достать мясо из холодильника и оставить его на столе на ночь, из одной бактерии может получиться несколько миллионов[111]. Лия Эдельштайн-Кешет, специалист в области математической биологии, в своей книге пришла к (не-)логическому выводу по поводу такого роста количества бактерий[112]. При увеличении числа бактерий в два раза каждые 20 минут уйдет менее двух дней на то, чтобы вес бактерии, равный 10–12 граммам, вырос до показателя планеты Земля. С учетом всего этого вряд ли кому-то покажется удивительным, что на то, чтобы чант подхватил весь стадион, уходит всего несколько секунд.
И хотя модель размножения бактерий, разработанная Лией, может кого-то повеселить, она явно неправильная. Чтобы такая модель работала, наша планета должна быть одним огромным куском мяса. Но это не так. Оптимальное описание роста должно учитывать некие ограничения. Если бы у нас было 20 тысяч болельщиков «Вест Хэм Юнайтед», распевающих «I’m Forever Blowing Bubbles» («Я всегда надуваю пузыри») на «Аптон Парк», вмещающем 35 016 человек, другим 20 тысячам поющих фанатов просто не хватило бы места. После переезда «Вест Хэма» на Олимпийский стадион матчи команды могут посетить примерно 60 тысяч болельщиков, однако уйдет ненамного больше времени на то, чтобы пение охватило весь этот стадион. Если мы умножим 40 тысяч на два, мы получим 80 тысяч – а это значит, что лимит количества поющих фанатов достигнут.
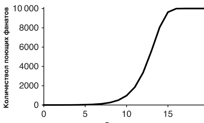
Ответом на данную проблему моделирования является S-образная кривая – самая эффективная и универсальная математическая модель роста. Для того чтобы получить такую кривую, нам нужны всего два условия. Первое – такое же, как и для составления геометрической прогрессии: каждого поющего болельщика подхватывает другой болельщик, который до этого не пел. Затем отметим, что количество фанатов ограниченно: каждый болельщик может начать петь только один раз. Объединив эти два условия, мы получим S-образную кривую роста (см. рисунок 10.1)[113]. В самом начале рост будет медленным, однако он будет происходить в геометрической прогрессии.

Рисунок 10.1. Постепенное увеличение количества поющих болельщиков через социальное заражение.
Количество поющих фанатов в каждом «раунде» увеличивается вдвое. Как только пением охватывается половина стадиона, рост снова замедляется и показатель в итоге стабилизируется на отметке, когда поют абсолютно все. Нужно всего 16 раундов, чтобы чант подхватили 10 тысяч фанатов.
Распространение идей, распространение болезни, распространение пения на стадионе – все это формы заражения. Когда мы распеваем чанты, заражение будет считаться социальным: пение распространяется людьми, которые слушают других и повторяют друг за другом. Некоторые инфекционные заболевания, такие как ВИЧ, Эбола, грипп и атипичная пневмония, передаются при тесном контакте людей. Другие заболевания, такие как холера и отдельные разновидности гепатита, передаются через зараженную воду или пищу. Независимо от способа распространения таких болезней рост количества заболевших можно представить в виде S-образной кривой. Вначале мы наблюдаем небольшое число случаев заболевания, но затем в игру вступает геометрическая прогрессия, и болезнь принимает огромные масштабы. И на данном этапе все, на что мы можем надеяться, – это предотвращение негативных последствий. Важно убедиться в том, что количество инфицированных людей стабилизируется, пока не будет поздно.
Прочитали книгу? Предлагаем вам поделится своим впечатлением! Ваш отзыв будет полезен читателям, которые еще только собираются познакомиться с произведением.
Уважаемые читатели, слушатели и просто посетители нашей библиотеки! Просим Вас придерживаться определенных правил при комментировании литературных произведений.
Просьба отказаться от дискриминационных высказываний. Мы защищаем право наших читателей свободно выражать свою точку зрения. Вместе с тем мы не терпим агрессии. На сайте запрещено оставлять комментарий, который содержит унизительные высказывания или призывы к насилию по отношению к отдельным лицам или группам людей на основании их расы, этнического происхождения, вероисповедания, недееспособности, пола, возраста, статуса ветерана, касты или сексуальной ориентации. Просьба отказаться от оскорблений, угроз и запугиваний. Просьба отказаться от нецензурной лексики. Просьба вести себя максимально корректно как по отношению к авторам, так и по отношению к другим читателям и их комментариям.
Надеемся на Ваше понимание и благоразумие. С уважением, администратор My-Books.me.
Оставить комментарий
-
Александра15 январь 09:37
Очень интересная книга! Особенно, если любишь психологию и хочешь понимать себя и других. Обязательно послушаю до конца. Спасибо....
Кригер Борис – Гнев
-
Галина25 май 13:02
Очень уважаю Артема Шейнина, книга замечательная, очень мне близкая по духу.Перечитываю уже второй раз, столько пережитого и не...
Мне повезло вернуться - Артем Шейнин
-
Екатерина11 январь 08:05
Доброе утро. Подскажите пожалуйста как сохранять книги, ставить закладки?...
Подонок - Анастасия Леманн