Путеводитель для влюблённых в математику - Эдвард Шейнерман
Книгу Путеводитель для влюблённых в математику - Эдвард Шейнерман читаем онлайн бесплатно и без регистрации! Читать онлайн вы можете не только на компьютере, но и на андроид (Android), iPhone и iPad. Наслаждайтесь!
207 0 04:43, 26-05-2019Книга Путеводитель для влюблённых в математику - Эдвард Шейнерман читать онлайн бесплатно без регистрации
Положительное целое число называется простым, если у него есть ровно два делителя: 1 и оно само.
Например, 17 – простое число, потому что 1 и 17 – его единственные делители. По той же причине 2 – простое число.
С другой стороны, 18 не является простым числом, потому что помимо 1 и самого себя оно делится на 2, 3, 6 и 9. Такие числа, как 18, называют составными. Если говорить математическим языком, то положительное целое число называют составным, если у него есть другие делители помимо 1 и самого себя.
Размежевание чисел на простые и составные касается всех натуральных чисел, кроме 1. Мы выделяем 1 в отдельную категорию и называем единичным элементом, или единицей[15]. Кого-то расстраивает тот факт, что Плутон больше не причисляют к планетам, другие раздражены тем, что 1 не считается простым числом.
Если подытожить, у нас есть три категории положительных целых чисел:
• единица с одним положительным делителем;
• простое число с двумя положительными делителями;
• составное число с тремя и более положительными делителями.
Отмечу, что 1 – единственное в своем роде число, а вот составных чисел бесконечно много: 4, 6, 8, 10, 12 и т. д. – составные числа (и таких еще много).
Но сколько же простых чисел существует?
Разложение на множители
Разложить число на множители означает представить его в виде произведения. Рассмотрим число 84. Мы можем разложить его на множители несколькими способами, например:
2 × 42; 3 × 28; 12 × 7; 2 × 6 × 7; 21 × 4.
В пределе разложить на множители означает найти произведение простых чисел, например: 84 = 2 × 2 × 3 × 7. Нельзя разбить эти множители на части, потому что каждый из них представляет собой простое число. Разумеется, мы можем добавить какое-то количество единиц, например:
84 = 1 × 1 × 2 × 2 × 3 × 7,
но дополнительные множители усложняют, а не упрощают выражение, другие множители от этого не становятся меньше[16].
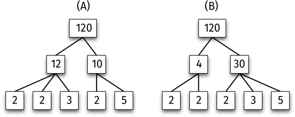
Возьмем другой пример: 120. Мы можем представить 120 как 12 × 10 и затем 12 как 2 × 2 × 3, а 10 – как 2 × 5. Это дает:
120 = (2 × 2 × 3) × (2 × 5). (A)
С другой стороны, мы можем начать так: 120 = 4 × 30 и далее заметить, что 4 = 2 × 2, а 30 = 2 × 3 × 5. Вместе это дает:
120 = (2 × 2) × (2 × 3 × 5). (B)
Важно отметить, что простые числа в выражениях (A) и (B) одинаковые, различается лишь порядок, в котором они перемножаются. Это показано на рисунке.
Любой способ представления числа 120 в качестве произведения простых чисел дает один и тот же результат.

Эта единственность разложения на множители зафиксирована в следующей теореме[17].
Теорема (основная теорема арифметики). Любое положительное целое (натуральное) число может быть разложено на простые множители единственным образом (если пренебречь порядком множителей)[18].
(Здесь необходимо небольшое пояснение. В случае, скажем, числа 30 это утверждение достаточно ясно. Мы можем представить 30 как 2 × 3 × 5 или как 5 × 3 × 2 – разницы нет, отличается лишь порядок множителей. Простое число имеет всего один простой множитель – само себя. Например, множитель 13 – это 13. Но как быть с 1? Принято говорить, что пустое произведение[19] равно единичному элементу; таким образом, произведение отсутствующих элементов равно 1.)
Сочетая простые числа, мы выстраиваем все положительные целые числа. Простые числа – это атомы умножения.
Насколько много?
Вернемся к вопросу: сколько всего простых чисел существует? Ответ – на следующей строчке.
Теорема. Простых чисел бесконечно много.
Утверждение приписывают Евклиду[20]. Доказательство этой теоремы – математическая жемчужина. Мы не можем доказать ее методом перебора. Очевидно, что время от времени в числовом ряде попадаются простые числа. Вот несколько первых простых чисел:
2, 3, 5, 7, 11, 13, 17, 19, 23, 29, 31, 37, 41, 43, 47, 53, 59, 61 и 67.
Но чем дальше мы идем по последовательности простых чисел, тем обширнее становятся промежутки между ними. Если посмотреть на перечень выше, можно увидеть, что два числа отстоят друг от друга максимум на 6 единиц (например, 53 и 59). Но простые числа 89 и 97 отстоят друг от друга на 8 единиц, все целые числа между ними составные. Или вот другой пример: 139 и 149 – их отделяет 10 единиц. Чем дальше мы двигаемся, тем быстрее увеличиваются промежутки между соседними простыми числами. Можно предположить, что в конечном итоге простые числа должны совсем исчезнуть. На самом деле, хотя они и встречаются все реже, их список в числовом ряду не имеет конца. Впрочем, прежде чем говорить об этом уверенно, мы должны привести доказательство.
Прочитали книгу? Предлагаем вам поделится своим впечатлением! Ваш отзыв будет полезен читателям, которые еще только собираются познакомиться с произведением.
Уважаемые читатели, слушатели и просто посетители нашей библиотеки! Просим Вас придерживаться определенных правил при комментировании литературных произведений.
Просьба отказаться от дискриминационных высказываний. Мы защищаем право наших читателей свободно выражать свою точку зрения. Вместе с тем мы не терпим агрессии. На сайте запрещено оставлять комментарий, который содержит унизительные высказывания или призывы к насилию по отношению к отдельным лицам или группам людей на основании их расы, этнического происхождения, вероисповедания, недееспособности, пола, возраста, статуса ветерана, касты или сексуальной ориентации. Просьба отказаться от оскорблений, угроз и запугиваний. Просьба отказаться от нецензурной лексики. Просьба вести себя максимально корректно как по отношению к авторам, так и по отношению к другим читателям и их комментариям.
Надеемся на Ваше понимание и благоразумие. С уважением, администратор My-Books.me.
Оставить комментарий
-
Александра15 январь 09:37
Очень интересная книга! Особенно, если любишь психологию и хочешь понимать себя и других. Обязательно послушаю до конца. Спасибо....
Кригер Борис – Гнев
-
Галина25 май 13:02
Очень уважаю Артема Шейнина, книга замечательная, очень мне близкая по духу.Перечитываю уже второй раз, столько пережитого и не...
Мне повезло вернуться - Артем Шейнин
-
Екатерина11 январь 08:05
Доброе утро. Подскажите пожалуйста как сохранять книги, ставить закладки?...
Подонок - Анастасия Леманн