» » » Воронка продаж в интернете. Инструменты автоматизации продаж и повышения среднего чека в бизнесе - Мария Солодар

Воронка продаж в интернете. Инструменты автоматизации продаж и повышения среднего чека в бизнесе - Мария Солодар

Книгу Воронка продаж в интернете. Инструменты автоматизации продаж и повышения среднего чека в бизнесе - Мария Солодар читаем онлайн бесплатно и без регистрации! Читать онлайн вы можете не только на компьютере, но и на андроид (Android), iPhone и iPad. Наслаждайтесь!

223 0 06:41, 25-05-2019
Воронка продаж в интернете. Инструменты автоматизации продаж и повышения среднего чека в бизнесе - Мария Солодар
25 май 2019
Автор: Мария Солодар Жанр: Книги / Домашняя Год публикации: 2018 Возрастные ограничения: (18+) Внимание! Аудиокнига может содержать контент только для совершеннолетних.
0 0

Книга Воронка продаж в интернете. Инструменты автоматизации продаж и повышения среднего чека в бизнесе - Мария Солодар читать онлайн бесплатно без регистрации

Солодар Мария – блогер, спикер крупнейших конференций по маркетингу, руководитель агентства по созданию автоворонок Evo-publishing, внедрившего автоворонки в работу топовых компаний Рунета. Эта книга – первое на русском языке издание, посвященное созданию, оптимизации и автоматизации воронок продаж в интернете. Автор книги предлагает решение: автоматизированную воронку – систему построения длительных отношений с пользователями для многоразовых продаж. Ее результатом является повышение среднего чека, увеличение количества сделок, снижение затрат на рекламу, повышение конверсии и главное – автоматизация продаж в Сети, что сокращает издержки и положительно влияет на маржинальность. Автор книги принесла на русскоязычное пространство тренд автоворонок, принимая участие в их создании для тысяч компаний: опт и розница, услуги и обучение, онлайн-магазины и b2b-сегмент, медицина и недвижимость, одежда и спорт… Весь этот опыт помещен на страницы книги: пошаговая инструкция по созданию и автоматизации воронки откроет новые возможности для ваших продаж в интернете.
1 2 3 4
Перейти на страницу:
Ознакомительный фрагмент

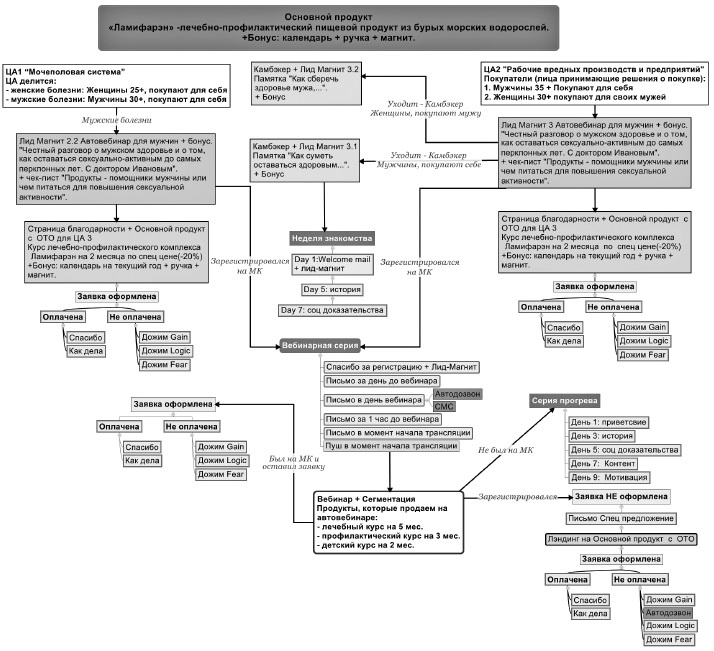
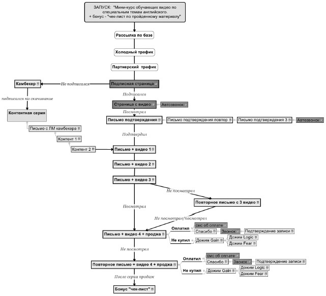
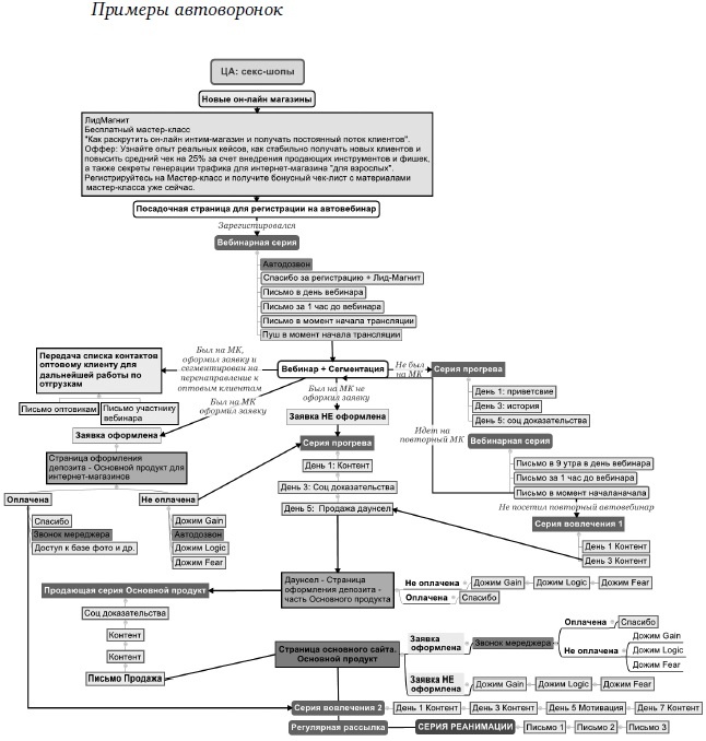
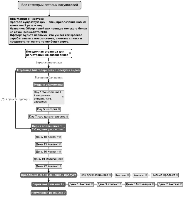
Именно это имел в виду Михаил Дашкиев, говоря о тоннелях в предисловии. Создавая воронку продаж, мы учитываем основные сегменты нашей аудитории и готовим стратегию общения с каждым отдельно. Так, чтобы после привычной регистрации на сайте система начала общаться с человеком и продавать ему.

И если раньше воронка клиентов занимала час-два, то теперь она может длиться годами. И выглядеть не как рисунок выше, а так:


Воронка продаж в интернете. Инструменты автоматизации продаж и повышения среднего чека в бизнесе
Воронка продаж в интернете. Инструменты автоматизации продаж и повышения среднего чека в бизнесе
Воронка продаж в интернете. Инструменты автоматизации продаж и повышения среднего чека в бизнесе
Воронка продаж в интернете. Инструменты автоматизации продаж и повышения среднего чека в бизнесе
Воронка продаж в интернете. Инструменты автоматизации продаж и повышения среднего чека в бизнесе
Воронка продаж в интернете. Инструменты автоматизации продаж и повышения среднего чека в бизнесе
Воронка продаж в интернете. Инструменты автоматизации продаж и повышения среднего чека в бизнесе
Воронка продаж в интернете. Инструменты автоматизации продаж и повышения среднего чека в бизнесе
Воронка продаж в интернете. Инструменты автоматизации продаж и повышения среднего чека в бизнесе
Воронка продаж в интернете. Инструменты автоматизации продаж и повышения среднего чека в бизнесе
Воронка продаж в интернете. Инструменты автоматизации продаж и повышения среднего чека в бизнесе

Впечатляет? К концу книги вы поймете, что это, из чего состоят воронки и как их создавать.

Таким образом, благодаря развитию современных инструментов продаж и коммуникаций в Интернете воронка больше является сужающейся книзу последовательностью трех-пяти шагов.

Автоматизированная воронка продаж – это последовательность онлайн-инструментов, построенных на основе психологических особенностей клиентского поведения, для оптимизации и автоматизации поведенческого пути пользователя с целью увеличения продаж и прибыли.

Интересно, как это реализуется на практике? Предлагаю начать с изучения принципов построения автоворонок.

Глава 2
Принципы воронки продаж

Люди бывают разные: принимающие решения быстро и делающие это медленно; любители экономить и ценители самого дорогого и элитного; предпочитающие индивидуальный подход и инновации; сторонники неизведанных тропинок «как все». Важно научиться работать с каждой из категорий.

На лендинг загоняется 100 % трафика, и если 10 % с него конвертируется, то это считается очень хорошим результатом. 10 % конверсии – это круто. Из ста человек десять стали клиентами.

Но что с теми 90 % людей, которые не совершили заказ?

Важный вопрос: почему эти 90 % посетителей ушли?

У них нет денег? Не факт, может, они просто пока еще вам недостаточно доверяют.

Они вам не доверяют? Не факт, быть может, на этот продукт денег не хватило, а другой бы купили, но вы не предложили.

Им не нужен ваш товар? Да ладно, вы же не с потолка направляли на это предложение трафик, возможно, они не могут заказать прямо сейчас, а через месяц – пожалуйста.

Единственной причины ухода нет. Они у каждого свои.

Люди бывают разные: принимающие решения быстро и делающие это медленно; любители экономить и ценители самого дорогого и элитного; предпочитающие индивидуальный подход и инновации; сторонники неизведанных тропинок «как все». Важно научиться работать с каждой из категорий. Ведь вы платите за каждого, каждого посетителя, а не только за 10 %, заказавших в лучшем случае, так зачем же прорабатывать только одну категорию?

Из этого вытекает первый принцип настоящей воронки продаж, а не потери денег: вариативность.

Важно наперед предусматривать разные сценарии поведения пользователя. И самый простой, который есть в любом случае, – это «нет» или «да».


Воронка продаж в интернете. Инструменты автоматизации продаж и повышения среднего чека в бизнесе

На каждом шаге вы что-то предлагаете. Не обязательно продаете за деньги, быть может – заполнить форму, оставить контакты, перезвонить и т. п. И всегда у человека есть только два выбора: принять предложение или нет. Рычаг повышения эффективности в бизнесе будет работать с человеком не только если он говорит «да», но и если реагировать на его предложение по поводу «нет». Потому что таких гораздо больше. Например, если человек покупает и говорит «да», мы это всегда прорабатываем. Дальше даем заявку, звонок менеджера. Если «да», то у нас всегда что-то запланировано. А если «нет»? Если он не купил сразу основной продукт? Может, ему нужно предложить что-то поменьше? Например, товар подешевле, или рассрочку, или хотя бы бесплатно подписать на рассылку и 3 месяца общаться, пока он не будет готов покупать.


Конец ознакомительного фрагмента Купить полную версию книги
1 2 3 4
Перейти на страницу:
  1. Жалоба
Отзывы - 0

Прочитали книгу? Предлагаем вам поделится своим впечатлением! Ваш отзыв будет полезен читателям, которые еще только собираются познакомиться с произведением.


Уважаемые читатели, слушатели и просто посетители нашей библиотеки! Просим Вас придерживаться определенных правил при комментировании литературных произведений.

Просьба отказаться от дискриминационных высказываний. Мы защищаем право наших читателей свободно выражать свою точку зрения. Вместе с тем мы не терпим агрессии. На сайте запрещено оставлять комментарий, который содержит унизительные высказывания или призывы к насилию по отношению к отдельным лицам или группам людей на основании их расы, этнического происхождения, вероисповедания, недееспособности, пола, возраста, статуса ветерана, касты или сексуальной ориентации. Просьба отказаться от оскорблений, угроз и запугиваний. Просьба отказаться от нецензурной лексики. Просьба вести себя максимально корректно как по отношению к авторам, так и по отношению к другим читателям и их комментариям.

Надеемся на Ваше понимание и благоразумие. С уважением, администратор My-Books.me.


Новые отзывы

  1. Александра Александра15 январь 09:37 Очень интересная книга! Особенно, если любишь психологию и хочешь понимать себя и других. Обязательно послушаю до конца. Спасибо.... Кригер Борис – Гнев
  2. Галина Галина25 май 13:02 Очень уважаю Артема Шейнина, книга замечательная, очень мне близкая по духу.Перечитываю уже второй раз, столько пережитого и не... Мне повезло вернуться - Артем Шейнин
  3. Екатерина Екатерина11 январь 08:05 Доброе утро. Подскажите пожалуйста как сохранять книги, ставить закладки?... Подонок - Анастасия Леманн
Все комметарии
Новинки бесплатной онлайн библиотеки