» » » Код. Тайный язык информатики - Чарльз Петцольд

Код. Тайный язык информатики - Чарльз Петцольд

Книгу Код. Тайный язык информатики - Чарльз Петцольд читаем онлайн бесплатно и без регистрации! Читать онлайн вы можете не только на компьютере, но и на андроид (Android), iPhone и iPad. Наслаждайтесь!

724 0 11:01, 10-02-2020
Код. Тайный язык информатики - Чарльз Петцольд
10 февраль 2020
Автор: Чарльз Петцольд Жанр: Книги / Домашняя Год публикации: 2019 Возрастные ограничения: (18+) Внимание! Аудиокнига может содержать контент только для совершеннолетних.
+2 2

Книга Код. Тайный язык информатики - Чарльз Петцольд читать онлайн бесплатно без регистрации

Книга «Код» представляет собой увлекательное путешествие в прошлое – мир электрических устройств и телеграфных машин. Знакомство с прообразами первых компьютеров позволит читателю с любым уровнем технической подготовки узнать о том, как работают современные электронные устройства.
1 2 3 ... 12
Перейти на страницу:
Ознакомительный фрагмент

Всего в этих таблицах содержится 2 + 4 + 8 + 16 кодов суммарно для 30 букв; это на четыре кода больше, чем требуется для полной латиницы, состоящей из 26 букв. Именно поэтому четыре кода в последней таблице отведены под буквы с диакритическими знаками.

Эти четыре таблицы помогут с легкостью переводить любые сообщения, передаваемые азбукой Морзе. Получив код конкретной буквы, вы считаете, сколько в нем точек и тире, и решаете, с какой из таблиц сверяться. Каждая таблица устроена так, что код, состоящий из одних точек, располагается в верхнем левом углу, а код из одних тире – в нижнем правом углу.

Замечаете закономерность в размерах четырех таблиц? Обратите внимание: в каждой следующей таблице вдвое больше кодов, чем в предыдущей. Это логично: в последующей таблице содержатся все коды из предыдущей «плюс точка», а также все коды из предыдущей «плюс тире».

Эту тенденцию можно резюмировать следующим образом.


Код. Тайный язык информатики

Каждая из четырех таблиц содержит вдвое больше кодов, чем предшествующая ей таблица, так что если в первой таблице 2 кода, то во второй – 2 × 2 кодов, в третьей – 2 × 2 × 2 кодов. Вот как еще можно это представить.


Код. Тайный язык информатики

Разумеется, при умножении числа самого на себя можно использовать степени. Так, 2 × 2 × 2 × 2 можно записать как 24 (2 в четвертой степени). Числа 2, 4, 8 и 16 являются степенями двойки, поскольку представляют произведения, которые можно получить умножением двойки самой на себя. Итак, нашу таблицу можно переписать и так.


Код. Тайный язык информатики

Таблица сильно упростилась. Количество кодов равно просто 2 в степени <количество точек и тире>. Можно резюмировать табличные данные в виде простой формулы:

Количество кодов = 2количество точек и тире.

Степени двойки часто используются в различных кодах (другой пример рассмотрим в следующей главе).

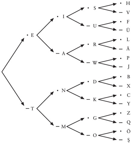
Чтобы еще сильнее упростить расшифровку кода Морзе, давайте попробуем построить большую древовидную схему на следующей странице.

На схеме показано, какие буквы получаются при постепенном усложнении последовательностей точек и тире. Чтобы расшифровать конкретную последовательность, идите по стрелкам слева направо. Допустим, мы хотим выяснить, какая буква соответствует коду «точка-тире-точка». Начинаем слева, берем точку; далее идем по стрелкам, выбираем тире, а затем еще одну точку. Получаем букву R, расположенную около последней точки.

Такая схема необходима прежде всего для того, чтобы определить код Морзе. Во-первых, она страхует от тупой ошибки: не дает присвоить двум разным буквам один и тот же код. Во-вторых, вы гарантированно задействуете все возможные коды, не выстраивая чрезмерно длинных последовательностей из точек и тире.


Код. Тайный язык информатики

Рискуя получить схему, которая не поместится на печатной странице, мы могли бы расширить ее и добавить туда пятизначные коды из точек и тире. Последовательность из пяти точек и тире даст нам 32 (2 × 2 × 2 × 2 × 2, или 25) дополнительных кода. Как правило, этого достаточно не только для букв, но и для 10 цифр и 18 знаков препинания, включаемых в азбуку Морзе: цифры действительно кодируются пятизначными последовательностями точек и тире. Правда, многие другие пятизначные коды зарезервированы не за знаками препинания, а за буквами с диакритическими знаками.

Чтобы система учитывала все знаки препинания, в нее нужно включить последовательности из шести точек и тире. Таким образом получим 64 (2 × 2 × 2 × 2 × 2 × 2, или 26) дополнительных кода для суммарного множества из 2 + 4 + 8 + 16 + 32 + 64, или 126, символов. Для азбуки Морзе этого слишком много, поэтому большинство таких длинных кодов остаются неопределенными. Слово «неопределенный» в данном контексте указывает на код, который ничего не означает. Если бы вы, принимая азбуку Морзе, получили неопределенный код, то могли бы почти не сомневаться, что кто-то просто допустил ошибку.

У нас хватило смекалки построить эту небольшую формулу:

Количество кодов = 2количество точек и тире.

Так давайте продолжим нашу таблицу и посмотрим, сколько кодов получится из более длинных последовательностей точек и тире.


Код. Тайный язык информатики

К счастью, нет необходимости выписывать все возможные коды, чтобы определить, сколько их будет. Достаточно умножать двойку на себя нужное количество раз.

Код Морзе называется двоичным (что буквально означает «два на два»), поскольку любой его элемент включает только два компонента: точку и тире. Такой код подобен монете, которая может упасть только решкой или орлом. Двоичные объекты (например, монеты) и двоичные коды (например, азбука Морзе) всегда можно описать в виде степеней двойки.

Проделанный нами анализ двоичных кодов – это простое упражнение в одной математической дисциплине, которая называется комбинаторикой, или комбинаторным анализом. Традиционно комбинаторный анализ особенно активно используется в теории вероятностей и статистике, поскольку связан с выявлением количества вариантов комбинаций различных объектов (например, монет или игральных костей). Он также помогает понять, как составляются и разбираются коды.

Глава 3. Брайль и двоичные коды

Сэмюэл Морзе не был первым, кому успешно удалось транслировать буквы письменного языка в интерпретируемый код. Он не был первым и среди тех, чья фамилия запомнилась как название кода, а не имя собственное. Такая честь выпала слепому французскому подростку, родившемуся примерно через 18 лет после Морзе, но оставившему след в истории гораздо раньше. О жизни Луи Брайля известно немногое, но это захватывающая история.

Луи Брайль родился в 1809 году во французском городке Кувре, в 40 километрах к востоку от Парижа. Отец мальчика был шорником. Будучи трех лет от роду (а в таком возрасте дети не должны играть в отцовской мастерской), Луи случайно ткнул себе в глаз шорным ножом. В ране начался процесс заражения, инфекция распространилась и на второй глаз, и мальчик полностью ослеп. Наверняка его ждала жизнь в невежестве и бедности (как и большинство слепцов в те времена), но Луи проявил незаурядный ум и тягу к знаниям. Благодаря участию деревенского пастора и школьного учителя Луи ходил в сельскую школу вместе с другими ребятами, а в возрасте десяти лет отправился в Парижский государственный институт для слепых детей.

1 2 3 ... 12
Перейти на страницу:
  1. Жалоба
Отзывы - 0

Прочитали книгу? Предлагаем вам поделится своим впечатлением! Ваш отзыв будет полезен читателям, которые еще только собираются познакомиться с произведением.


Уважаемые читатели, слушатели и просто посетители нашей библиотеки! Просим Вас придерживаться определенных правил при комментировании литературных произведений.

Просьба отказаться от дискриминационных высказываний. Мы защищаем право наших читателей свободно выражать свою точку зрения. Вместе с тем мы не терпим агрессии. На сайте запрещено оставлять комментарий, который содержит унизительные высказывания или призывы к насилию по отношению к отдельным лицам или группам людей на основании их расы, этнического происхождения, вероисповедания, недееспособности, пола, возраста, статуса ветерана, касты или сексуальной ориентации. Просьба отказаться от оскорблений, угроз и запугиваний. Просьба отказаться от нецензурной лексики. Просьба вести себя максимально корректно как по отношению к авторам, так и по отношению к другим читателям и их комментариям.

Надеемся на Ваше понимание и благоразумие. С уважением, администратор My-Books.me.


Новые отзывы

  1. Александра Александра15 январь 09:37 Очень интересная книга! Особенно, если любишь психологию и хочешь понимать себя и других. Обязательно послушаю до конца. Спасибо.... Кригер Борис – Гнев
  2. Галина Галина25 май 13:02 Очень уважаю Артема Шейнина, книга замечательная, очень мне близкая по духу.Перечитываю уже второй раз, столько пережитого и не... Мне повезло вернуться - Артем Шейнин
  3. Екатерина Екатерина11 январь 08:05 Доброе утро. Подскажите пожалуйста как сохранять книги, ставить закладки?... Подонок - Анастасия Леманн
Все комметарии
Новинки бесплатной онлайн библиотеки