Вопрос жизни. Энергия, эволюция и происхождение сложности - Лейн Николас
Книгу Вопрос жизни. Энергия, эволюция и происхождение сложности - Лейн Николас читаем онлайн бесплатно и без регистрации! Читать онлайн вы можете не только на компьютере, но и на андроид (Android), iPhone и iPad. Наслаждайтесь!
189 0 00:59, 25-05-2019Книга Вопрос жизни. Энергия, эволюция и происхождение сложности - Лейн Николас читать онлайн бесплатно без регистрации

Рис. 15. Знаменитое, но неверное трехдоменное дерево жизни.
Эту схему составил Карл Везе в 1990 году. Дерево построено на основе анализа одного высококонсервативного гена (гена рибосомальной РНК малой субъединицы рибосомы). Местоположение “корня” выявлено анализом расхождений между парами паралогичных генов, общих для всех клеток (которые дуплицировались еще у Последнего всеобщего предка), и оно показывает, что и археи, и эукариоты гораздо ближе друг к другу, чем к бактериям. Но это верно лишь для ключевых информационных генов. Большая доля остальных генов эукариот родственна генам бактерий, а не архей. Так что приведенная схема вводит нас в заблуждение. Ее можно рассматривать исключительно как филогенетическое дерево одного гена, но не как дерево жизни.
Представим теперь, что было бы, если у птиц был бы распространен ГПГ. Последовательность рРНК такого организма указывала бы на то, что перед нами птица. Но взглянув на такую “птицу”, мы увидели бы, что у нее нет крыльев, зато есть хобот, шесть лап, глаза на коленках, шерсть, а еще она мечет икру, как лягушка, и воет, как гиена. Это, конечно, абсурд, но именно с этим мы сталкиваемся, изучая бактерии. Чудовищные химеры ежесекундно пролетают у нас перед глазами, и мы не вопим от ужаса лишь потому, что те, как правило, очень малы и морфологически невзрачны. Тем не менее бактерии (если рассматривать их геномы) всегда химерны, а иные из них в генетическом отношении столь же чудовищны, как наша “птица”. У кого действительно есть причины вопить от ужаса при виде бактерий, так это у ученых-филогенетиков. На основании анализа рРНК мы не можем установить, как выглядит клетка и какой она была в прошлом.
Для чего тогда нужен филогенетический анализ по одному гену, если он ничего не может рассказать нам о происхождении клетки? В некоторых случаях он полезен – это зависит от выбранных временных масштабов и темпов ГПГ. Когда темпы горизонтального переноса низкие (у растений, животных, большинства протистов и некоторых бактерий), то на небольшом временном промежутке мы можем наблюдать устойчивую корреляцию между рибосомальным генотипом и фенотипом. Если же скорость ГПГ высока, корреляция быстро исчезает. Патогенные штаммы кишечной палочки (E. coli) отличаются от безвредных не последовательностями рРНК, а наличием генов, определяющих патогенность. Геномы разных штаммов E. coli могут различаться на 30 % (в 10 раз больше различий, чем между геномами человека и шимпанзе, но при этом мы продолжаем считать все кишечные палочки одним видом). Правда, если нас интересуют патогенные свойства, то филогения рРНК – последнее, что нам пригодится. За долгое время корреляция между рибосомальным генотипом и фенотипом исчезает даже при очень низких темпах ГПГ. Отсюда следует, что почти невозможно установить, какой образ жизни 3 млрд лет назад вела бактерия: за такой срок ГПГ мог заменить почти все ее гены.
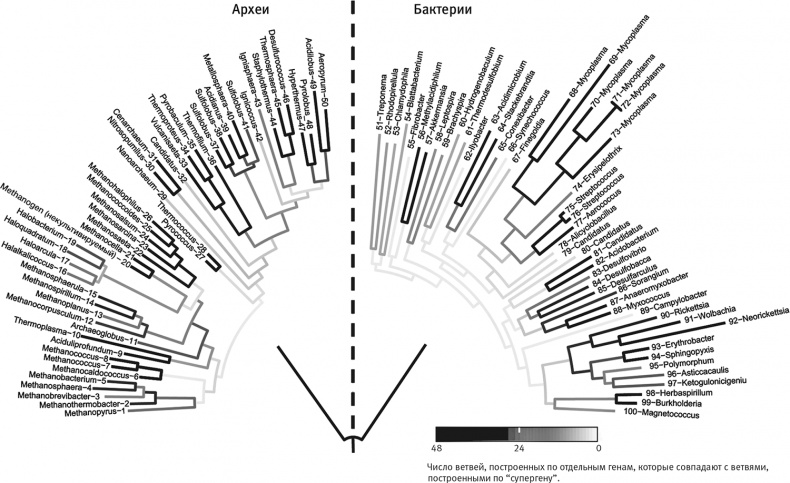
Поэтому все величие древа жизни оказывается обманчивым. У нас была надежда, что удастся воссоздать истинную филогению всех клеток, установить, как одни виды возникали из других, проследить за ними до самого истока и воссоздать облик предка всего живого. Если бы мы действительно могли это сделать, мы смогли бы узнать о Последнем всеобщем предке (Last Universal Common Ancestor, LUCA) все, в том числе получить данные о составе его мембраны, среде обитания и потребляемых для роста веществах. К сожалению, мы не можем получить такие точные сведения. Билл Мартин провел очень остроумный тест, который назвал “удивительное дерево с исчезающими ветвями”. Он выделил 48 генов, консервативных для всех живых организмов, и построил филогенетические деревья для каждого гена, чтобы установить родство между 50 бактериями и 50 археями (рис. 16)[53]. Вблизи концов ветвей все 48 генов показывали одни и те же родственные взаимосвязи внутри сотни видов бактерий и архей. То же самое наблюдалось и вблизи корня: почти все гены “согласились” с тем, что корень этого дерева жизни находится где-то между бактериями и археями (фактически – с тем, что Последний всеобщий предок был прародителем бактерий и архей). Но при построении глубоких ветвей внутри бактерий или внутри архей оказалось, что все 48 генов показывают разное. Все 48 генов дают разные деревья! Этот может быть проблемой технического характера (размытие сигнала с увеличением расстояния), либо результатом ГПГ – принцип вертикального наследования генов нарушается, когда отдельные гены начинают случайным образом меняться местами. Мы не знаем, какой вариант верен, и пока нет возможности это узнать.
В сущности это означает, что мы не можем определить, какие группы бактерий или архей наиболее древние. Согласно одному дереву, наиболее древняя группа архей – метаногены. Согласно другому, это не так, и реконструкция облика древнейших клеток оказывается практически невозможной. Но даже если удалось бы доказать, что метаногены – действительно древнейшие археи, все равно не было бы уверенности, что они всегда вырабатывали метан, как современные метаногены. В соединении генов в одну последовательность для увеличения силы сигнала тоже мало проку, поскольку каждый ген может иметь свою историю, и такой анализ даст недостоверные результаты.
Но то, что все 48 выбранных Биллом Мартином универсальных генов помещают самую древнюю развилку дерева жизни между бактериями и археями, внушает некоторую надежду. Если мы сможем выяснить, какие свойства являются для бактерий и архей общими, а какие различаются и, по всей видимости, приобретены позднее, мы можем составить “фоторобот” Последнего всеобщего предка. Но и здесь мы сталкиваемся с затруднением: гены, общие для архей и бактерий, могли возникнуть лишь в одной из групп, а в другую попасть путем ГПГ: известно, что вполне возможен горизонтальный перенос между организмами всех трех доменов. Если ГПГ произойдет на ранних этапах эволюции (на пустых участках “удивительного дерева с исчезающими ветвями”), то будет казаться, что эти гены унаследованы от общего предка (вертикальный перенос), хотя на самом деле это не так. И чем полезнее ген, тем активнее он должен был распространяться на ранних этапах эволюции. Для того, чтобы отбросить влияние горизонтального переноса, мы вынуждены снова переключиться на гены, универсальность которых не вызывает сомнений и которые являются общими для представителей всех групп бактерий и архей. Это должно хоть отчасти уменьшить вероятность того, что эти гены распространялись путем горизонтального переноса на ранних этапах эволюции. Но беда в том, что известно менее сотни таких универсальных генов, то есть чрезвычайно мало, и воссозданный по ним портрет Последнего всеобщего предка выходит очень странным.

Рис. 16. Удивительное дерево с исчезающими ветвями.
Прочитали книгу? Предлагаем вам поделится своим впечатлением! Ваш отзыв будет полезен читателям, которые еще только собираются познакомиться с произведением.
Уважаемые читатели, слушатели и просто посетители нашей библиотеки! Просим Вас придерживаться определенных правил при комментировании литературных произведений.
Просьба отказаться от дискриминационных высказываний. Мы защищаем право наших читателей свободно выражать свою точку зрения. Вместе с тем мы не терпим агрессии. На сайте запрещено оставлять комментарий, который содержит унизительные высказывания или призывы к насилию по отношению к отдельным лицам или группам людей на основании их расы, этнического происхождения, вероисповедания, недееспособности, пола, возраста, статуса ветерана, касты или сексуальной ориентации. Просьба отказаться от оскорблений, угроз и запугиваний. Просьба отказаться от нецензурной лексики. Просьба вести себя максимально корректно как по отношению к авторам, так и по отношению к другим читателям и их комментариям.
Надеемся на Ваше понимание и благоразумие. С уважением, администратор My-Books.me.
Оставить комментарий
-
Александра15 январь 09:37
Очень интересная книга! Особенно, если любишь психологию и хочешь понимать себя и других. Обязательно послушаю до конца. Спасибо....
Кригер Борис – Гнев
-
Галина25 май 13:02
Очень уважаю Артема Шейнина, книга замечательная, очень мне близкая по духу.Перечитываю уже второй раз, столько пережитого и не...
Мне повезло вернуться - Артем Шейнин
-
Екатерина11 январь 08:05
Доброе утро. Подскажите пожалуйста как сохранять книги, ставить закладки?...
Подонок - Анастасия Леманн