Ментальные карты для бизнеса - Алексей Рязанцев
Книгу Ментальные карты для бизнеса - Алексей Рязанцев читаем онлайн бесплатно и без регистрации! Читать онлайн вы можете не только на компьютере, но и на андроид (Android), iPhone и iPad. Наслаждайтесь!
337 0 17:24, 21-05-2019Книга Ментальные карты для бизнеса - Алексей Рязанцев читать онлайн бесплатно без регистрации
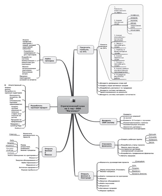
2. Первый уровень – это цели, которых необходимо достичь в ближайший год.
Например, увеличить объем продаж, упаковать бизнес во франшизу, открыть два новых филиала и т. д.
3. На втором уровне необходимо обозначить количественные характеристики, являющиеся индикаторами достижения цели. Например, для цели «Увеличить объем продаж» это конкретный процент увеличения – 40 %.
4. Третий уровень – это инструменты/действия, с помощью которых вы будете достигать каждой цели. Например, ваша цель – увеличить объем продаж на 40 %.
Для этого вам необходимо усилить продажи по имеющимся клиентам на 30 %, привлечь на 50 % больше новых покупателей и т. д. Это все вносится во второй уровень ментальной карты отдельно по каждой цели.
5. Четвертый уровень ментальной карты при составлении стратегического плана – это пошаговый план на каждое действие второго уровня. Например, для увеличения объема продаж по имеющимся клиентам на 30 % необходимо внедрить технологии cross-sale и up-sale, проводить постпродажную работу, провести реактивацию клиентов и т. д.
Такую инструкцию необходимо сформировать на каждый блок предыдущего уровня ментальной карты.

Рис. 38. Ментальная карта «Стратегическое планирование» (развернутое)
Как уже было сказано, цели должны быть ограничены во времени. Контролировать сроки вам будет удобно, если для составления ментальных карт использовать программный продукт – Mind Manager. Он предусматривает такую функцию, как диаграмма Ганта. Это таблица для визуального представления календарных сроков, отведенных на конкретную задачу. В привычной форме она выглядит следующим образом.
Таблица – Диаграмма Ганта

По горизонтали вы прописываете месяца, на которые разработан стратегический план, по вертикале – задачи, которые поставлены на данный период. Затем идентифицируете те ячейки-месяцы, в течение которых должна быть достигнута каждая из задач. Например, Задачу 1 необходимо реализовать до октября. Также можно ранжировать сроки по степени оптимистичности.
В Mind Manager этот процесс автоматизирован. Вам необходимо лишь привязать диаграмму к карте и указать временные отрезки.
По окончании периода, на который разрабатывался стратегический план, работу над ним нужно продолжить. Обязательно! Это работа заключается в сравнении показателей, которые были запланированы, и показателей, которые были достигнуты в действительности. Также важно выявить причины расхождения плана и действительности. Иногда существуют взаимосвязанные задачи, и достигнуть в полном объеме цели В можно лишь реализовав на 100 % цель А. Соответственно, если в полном объеме не выполнена задача А, то и показатель задачи В не достигнет планируемого. Mind Manager еще удобен и тем, что вы графически можете показывать взаимозависимые процессы.

Рис. 39. Диаграмма Ганта в Mind Manager
Стратегический план – это план долгосрочного развития компании. Но для успешного бизнеса этого недостаточно. Немаловажно формировать краткосрочные планы. И эффективнее, если их срок будет равняться 12 неделям.
Краткое резюме главы

План развития на 12 недель

Рассмотренное в предыдущей главе стратегическое планирование – это долгосрочное планирование. Как правило, стратегический план охватывает 1–3 года. Однако не стоит упускать из вида важность и краткосрочного планирования. Именно ему и посвящен этот раздел. И я предлагаю вам планировать по-новому.
Как правило, как личные цели, так и планы по развитию бизнеса мы формируем на новый календарный год. Я рекомендую вам отказаться от 365 дней в году и мыслить 12-недельным годом. То есть все те цели, которые вы распределяли на год, распределите на 12 недель. Возразите, что это невозможно? Уверен, что 95 % ваших годовых целей возможно достичь за более короткие сроки, чем вы думаете. В календарном году в среднем 52 полные недели. Если ваш год состоит из 12 недель, то за один календарный год вы достигните того, что ранее планировали растянуть на 4 года. Таким образом, вы повышаете эффективность своего бизнеса в 3–4 раза. И всего за один год достигаете большего, чем за последние 3 года!
Почему это работает? Во-первых, такое планирование более предсказуемо. Согласитесь, спрогнозировать ситуацию на три месяца проще, чем гадать, что вас ждет через 10 месяцев. Соответственно, по окончании одного 12-недельного года вы сможете скорректировать планы на следующий, исходя из итогов завершенного года, внешних обстоятельств, внезапных обстоятельств и т. д. Во-вторых, при 12-недельном мышлении вы ощущаете близость крайнего срока – deаdlinе. Это мотивирует к действию. То есть, осознавая, что год скоро закончится, вы более активно беретесь за реализацию поставленных целей.
Для организации 12-недельного планирования вам необходимо создать рабочую группу. Это 3–5 наиболее активных и целеустремленных сотрудников вашей компании. Их задача – это формулировка задач, их распределение на 12 недель, контроль качества и сроков их реализации. На одну неделю рационально устанавливать 3–5 задач. Так вы достигните максимальной эффективности от года и не перегрузите персонал. После того как будут сформулированы цели, необходимо определить количественные характеристики, которыми будете их замерять, а затем составить план действий по выполнению каждой задачи.
13-я неделя – это время разбора полетов и формирования новых планов. Как и в случае со стратегическим планированием, необходимо сопоставлять плановые показатели и достигнутые, выявлять причины несоответствия планов, учитывать выявленные факторы при дальнейшей постановке целей и др.
Планирование на 12 недель в ментальных картах.
1. Ядро ментальной карты при 12-недельном планировании – это период, на который составляется план, т. е. датированные границы последовательных 12 недель.
2. Уровень 1 в данном случае – это 12 недель формируемого плана.
3. Уровень 2 – это цели, распределенные по неделям. Если некая цель реализуется в течение нескольких недель, то в ментальной карте можно графически показать их взаимосвязь.
4. Уровень 3 ментальной карты при составлении 12-недельного плана могут составить количественные характеристики цели, служащие индикатором, по которому проводится оценка степени реализации цели.
Прочитали книгу? Предлагаем вам поделится своим впечатлением! Ваш отзыв будет полезен читателям, которые еще только собираются познакомиться с произведением.
Уважаемые читатели, слушатели и просто посетители нашей библиотеки! Просим Вас придерживаться определенных правил при комментировании литературных произведений.
Просьба отказаться от дискриминационных высказываний. Мы защищаем право наших читателей свободно выражать свою точку зрения. Вместе с тем мы не терпим агрессии. На сайте запрещено оставлять комментарий, который содержит унизительные высказывания или призывы к насилию по отношению к отдельным лицам или группам людей на основании их расы, этнического происхождения, вероисповедания, недееспособности, пола, возраста, статуса ветерана, касты или сексуальной ориентации. Просьба отказаться от оскорблений, угроз и запугиваний. Просьба отказаться от нецензурной лексики. Просьба вести себя максимально корректно как по отношению к авторам, так и по отношению к другим читателям и их комментариям.
Надеемся на Ваше понимание и благоразумие. С уважением, администратор My-Books.me.
Оставить комментарий
-
Александра15 январь 09:37
Очень интересная книга! Особенно, если любишь психологию и хочешь понимать себя и других. Обязательно послушаю до конца. Спасибо....
Кригер Борис – Гнев
-
Галина25 май 13:02
Очень уважаю Артема Шейнина, книга замечательная, очень мне близкая по духу.Перечитываю уже второй раз, столько пережитого и не...
Мне повезло вернуться - Артем Шейнин
-
Екатерина11 январь 08:05
Доброе утро. Подскажите пожалуйста как сохранять книги, ставить закладки?...
Подонок - Анастасия Леманн