Эпигенетика. Как современная биология переписывает наши представления о генетике, заболеваниях и наследственности - Несса Кэри
Книгу Эпигенетика. Как современная биология переписывает наши представления о генетике, заболеваниях и наследственности - Несса Кэри читаем онлайн бесплатно и без регистрации! Читать онлайн вы можете не только на компьютере, но и на андроид (Android), iPhone и iPad. Наслаждайтесь!
280 0 12:15, 25-05-2019Книга Эпигенетика. Как современная биология переписывает наши представления о генетике, заболеваниях и наследственности - Несса Кэри читать онлайн бесплатно без регистрации
Возможно, эта механика станет более понятной, если мы в очередной раз воспользуемся аналогиями из нашей повседневной жизни. Процесс поступательного движения от ДНК к мРНК и к белку можно сравнить с обработкой изображения, полученного с помощью цифрового фотоаппарата. Допустим, своей цифровой камерой мы сделали снимок просто невероятно прекрасного пейзажа. Мы хотим, чтобы другие люди имели к нему доступ, но при этом ни в коем случае не могли бы вносить в него какие-либо изменения. Исходный файл на нашей камере — это чертеж ДНК. Мы копируем его в другой формат, который нельзя подвергнуть обработке — пусть это будет, скажем, PDF, — а потом по электронной почте рассылаем тысячи копий этого файла в формате PDF всем, кто только проявит интерес к нашей работе. Файл PDF — это матричная РНК. Любой желающий, будь на то его воля, сможет распечатывать бумажные копии этого файла PDF в каких угодно количествах, и эти бумажные копии являются белками. Так что каждый человек в мире сможет распечатать наш снимок, но файл с его оригиналом — только один.
Но зачем столько сложностей, почему бы ни передавать информацию напрямую? Существуют несколько веских причин, по которым эволюция отдает предпочтение именно такому витиеватому методу. Одна из них заключается в том, чтобы предотвратить порчу сценария, файла с оригинальным изображением. Когда ДНК «расстегивается», она становится относительно уязвимой для изменений, и в процессе эволюции клетки научились защищать ее от этой опасности. Непрямой способ передачи информации, при котором ДНК кодирует белки, минимизирует отрезок времени, когда определенный участок ДНК остается открытым и уязвимым. Другая причина, по которой именно такой способ передачи информации выбран эволюцией, состоит в том, что он позволяет определять необходимые количества конкретных белков, вырабатываемых в ходе этого процесса, что называется пластичностью.
Рассмотрим в качестве примера белок, который называется алкоголь дегидрогеназа (АДГ). Он вырабатывается в печени и расщепляет алкоголь. Если мы принимаем алкоголь в больших количествах, клетки нашей печени увеличивают объемы производимой ею АДГ. Когда же мы перестаем пить спиртное, печень вырабатывает меньшие количества этого белка. В этом и заключается одна из причин, по которой пьющие часто люди реагируют на воздействие алкоголя значительно медленнее пьющих изредка, которые начинают клевать носом уже после пары бокалов легкого вина. Чем чаще мы пьем спиртное, тем больше белка АДГ вырабатывает наша печень (до определенной границы). Но делают это клетки печени, не увеличивая количество копий гена АДГ. Вместо этого они прочитывают ген АДГ более эффективно, то есть производят больше копий мРНК и/или используют эти копии мРНК более эффективно в качестве белковых шаблонов.
Как мы вскоре убедимся, эпигенетика объясняет один из механизмов, с помощью которого клетка способна контролировать синтез производимого ею определенного белка, определяя в первую очередь, сколько копий мРНК должно быть получено с оригинального шаблона.
В нескольких последних абзацах говорилось о том, как гены кодируют белки. А сколько генов у нас в клетках? Вопрос на первый взгляд кажется совсем несложным, но, как это ни странно, в ответах на него нет единства мнений. Это объясняется тем, что ученые до сих пор не могут договориться о том, что считать геном. Раньше все было просто и понятно — геном назывался участок ДНК, кодирующий белок. Теперь мы понимаем, что это был слишком упрощенный подход. Однако абсолютно справедливо говорить, что все белки кодируются генами, даже если не все гены кодируют белки. В нашей ДНК насчитывается от 20 000 до 24 000 кодирующих белки генов, а это значительно меньше, чем цифра в 100 000, которую ученые считали наиболее вероятной всего лишь десять лет назад[17].
Большинство генов в клетках человека имеют весьма схожее строение. Начинаются они с области, называемой промотор, которая связывает белковые комплексы, копирующие ДНК для формирования мРНК. Затем белковые комплексы движутся вдоль образования, известного как тело гена, создавая в процессе этого длинную цепочку мРНК, чтобы в итоге отделится на конце гена.
Редактирование сценария
Представьте себе тело гена длиной в 3000 пар оснований, что является для него вполне приемлемым размером. Длина мРНК тогда тоже составит 3000 пар оснований. Каждая аминокислота кодируется кодоном, состоящим из трех оснований, следовательно, мы можем предположить, что эта мРНК закодирует белок длиной в 1000 аминокислот. Но — и это довольно неожиданно — в действительности обнаруживается, что белок обычно существенно короче.
Если бы мы напечатали последовательность гена, она бы выглядела как длинная строчка, состоящая из разнообразных сочетаний букв А, Ц, Г и Т. Но если мы проанализируем ее подходящей для этой цели компьютерной программой, окажется, что мы можем разделить эту длинную строку на два типа последовательностей. Первый тип называется экзон (экспрессированная, то есть выраженная, последовательность), и именно экзон способен кодировать аминокислоты. Второй тип называется интрон (инэкспрессированная, то есть невыраженная, последовательность). Эта последовательность не кодирует аминокислоты. Она содержит в себе множество терминирующих кодонов, которые сигнализируют, что синтез данного белка пора завершать.
Первая копия мРНК, полученная с ДНК, содержит в себе весь набор экзонов и интронов. Как только эта длинная молекула РНК будет создана, в дело вступает другое специализированное подразделение белкового комплекса. Оно удаляет все последовательности интронов и соединяет друг с другом экзоны, создавая тем самым мРНК, которая кодирует непрерывный поток аминокислот. Этот процесс редактирования называется сплайсингом.
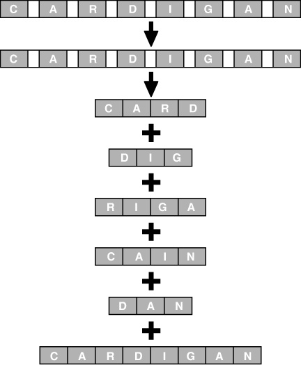
И эта процедура также выглядит излишне усложненной, но и в данном случае эволюция руководствовалась весьма вескими причинами для выбора такого непростого механизма. Объясняется это тем, что клетка использует относительно небольшое количество генов для создания гораздо большего числа белков. Как действует этот механизм, показано на рисунке 3.3.

Рис. 3.3. В верхней части этой диаграммы показана молекула ДНК. Экзоны, кодирующие участки аминокислот, размещены в темных ячейках. Интроны, не участвующие в кодировании последовательностей аминокислот, представлены светлыми ячейками. Когда ДНК впервые копируется в РНК, что обозначено первой стрелкой, в РНК содержатся как экзоны, так и интроны. После этого клеточный механизм удаляет интроны полностью или частично (этот процесс называется сплайсинг). Получившиеся в результате этого молекулы матричной РНК могут передавать информацию самым разным белкам от одного и того же гена, что отражено на диаграмме различными словами. Для простоты восприятия, все экзоны и интроны имеют на диаграмме одинаковые размеры, однако в действительности они могут различаться в очень широких пределах
Прочитали книгу? Предлагаем вам поделится своим впечатлением! Ваш отзыв будет полезен читателям, которые еще только собираются познакомиться с произведением.
Уважаемые читатели, слушатели и просто посетители нашей библиотеки! Просим Вас придерживаться определенных правил при комментировании литературных произведений.
Просьба отказаться от дискриминационных высказываний. Мы защищаем право наших читателей свободно выражать свою точку зрения. Вместе с тем мы не терпим агрессии. На сайте запрещено оставлять комментарий, который содержит унизительные высказывания или призывы к насилию по отношению к отдельным лицам или группам людей на основании их расы, этнического происхождения, вероисповедания, недееспособности, пола, возраста, статуса ветерана, касты или сексуальной ориентации. Просьба отказаться от оскорблений, угроз и запугиваний. Просьба отказаться от нецензурной лексики. Просьба вести себя максимально корректно как по отношению к авторам, так и по отношению к другим читателям и их комментариям.
Надеемся на Ваше понимание и благоразумие. С уважением, администратор My-Books.me.
Оставить комментарий
-
Александра15 январь 09:37
Очень интересная книга! Особенно, если любишь психологию и хочешь понимать себя и других. Обязательно послушаю до конца. Спасибо....
Кригер Борис – Гнев
-
Галина25 май 13:02
Очень уважаю Артема Шейнина, книга замечательная, очень мне близкая по духу.Перечитываю уже второй раз, столько пережитого и не...
Мне повезло вернуться - Артем Шейнин
-
Екатерина11 январь 08:05
Доброе утро. Подскажите пожалуйста как сохранять книги, ставить закладки?...
Подонок - Анастасия Леманн